ng电子游戏
门户 邮箱 USC
校历
图书馆 博物馆(校史馆)
招生
招聘
访客
校友 捐赠
EN
首页
ng电子游戏新闻
学校概况
ng电子游戏简介
现任向导
服务机构
ng电子游戏校区
信息公开
院系设置
学部
院系
隶属医院
师资步队
院士
名医
优异社会科学家
教学名师
优异中青年学者
人才作育
本科生作育 研究生作育 国际生作育
科学研究
科研希望
重大科技立异平台
重点研究机构
学术期刊
ng电子游戏看点
校园生涯
校园文化
校园风物
校园看点
图说ng电子游戏
校园媒体
数字虚拟医学博物馆
百年校庆
EN
首页
ng电子游戏新闻
学校概况
ng电子游戏简介
现任向导
服务机构
ng电子游戏校区
信息公开
院系设置
学部
院系
隶属医院
师资步队
院士
名医
优异社会科学家
教学名师
国家级
省级
优异中青年学者
人才作育
本科生作育
研究生作育
国际生作育
科学研究
科研希望
重大科技立异平台
重点研究机构
国家级平台
省部级平台
学术期刊
ng电子游戏看点
校园生涯
校园文化
校园风物
校园看点
图说ng电子游戏
2024
2023
2022
往期回首
校园媒体
数字虚拟医学博物馆
百年校庆
门户 邮箱 USC
校历
图书馆 博物馆(校史馆)
招生
招聘
ng电子游戏
科研希望
重大科技立异平台
重点研究机构
国家级平台
省部级平台
学术期刊
首页
/
科学研究
科学研究
ng电子游戏李隽教授展现PRDX6助力GPX4卵白上膜增强肿瘤细胞逃逸铁殒命的新机制
2025年12月24日
ng电子游戏周毅教授团队在睡眠分期领域取得新希望
2025年12月22日
ng电子游戏冯霞团队开发围术期并发症智能检测系统
2025年12月19日
ng电子游戏程超团队展现非小细胞肺癌免疫治疗耐药新机制
2025年12月17日
2025/09/
29
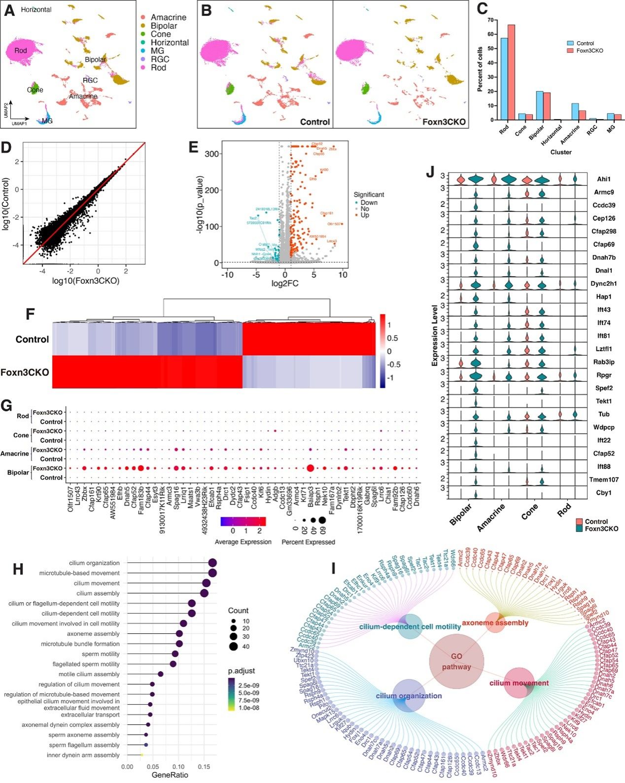
向孟清团队展现Foxn3在视网膜细胞纤毛爆发的要害调控作用
2025/09/
29
2025/09/
26
段晶晶课题组展现单细胞水平新机制
2025/09/
26
2025/09/
26
信文君徐婷团队在卒中后肺炎的机制研究中取得新希望
2025/09/
26
2025/09/
26
吕万革张弩团队绘制图谱剖析风险SNP驱动的促肿瘤机制
2025/09/
26
2025/09/
26
李程远团队发明超年轻白矮星,,展现双星并合快速形成机制?
2025/09/
26
首页
上页
1
...
6
7
8
9
10
...
251
下页
尾页
到第
页
跳转
地点:广州市新港西路135号
邮编:510275
电话: 020-84112828
ng电子游戏新浪微博
ng电子游戏腾讯微博
ng电子游戏官方微信
ng电子游戏版权所有 COPYRIGHT?1999-2022 , SUN YAT-SEN UNIVERSITY
联系ng电子游戏
-
粤ICP备05008892号
【网站地图】