ngµç×ÓÓÎÏ·ÐÂÎÅÍøÑ¶£¨Í¨Ñ¶Ô±Éòʩʩ£©¿ËÈÕ£¬ngµç×ÓÓÎÏ·Á¥ÊôµÚÈýÒ½ÔºÄÔ²¡ÖÐÐÄÇñΰ¡¢²ÌεÍŶÓÁªºÏ¹ú¼ÒÄÉÃ׿ÆÑ§ÖÐÐÄÄô¹ã¾ü¡¢Íõº£½ÌÊÚµÈÔÚ¹ú¼Ê×ÅÃûÆÚ¿¯ACS NanoÉϽÒÏþÌâΪ¡°Neutrophil Nanovesicle Protects Against Experimental Autoimmune Encephalomyelitis through Enhancing Myelin Clearance by Microglia¡±µÄÑо¿ÂÛÎÄ£¬Á¥ÊôµÚÈýÒ½ÔºÄÉÃ×ҽѧÖÐÐÄÌÕÓñ½ÌÊÚ¡¢ÀîÃ÷Ç¿½ÌÊڵȼÓÈëÑо¿¡£
×÷ΪÖÐÊàÉñ¾ÏµÍ³×פµÄÍÌÊÉϸ°û£¬Ð¡½ºÖÊϸ°û¿Éɨ³ýËèÇÊË鯬£¬Ôö½øËèÇÊÔÙÉú¡£È»¶ø´ó×ÚÍÌÊÉËèÇÊºó£¬Æä¹¦Ð§Ï½µ£¬·´¶ø»á¼ÓÖØÉñ¾Ñ×Ö¢¡£ÔÚÏÖÔÚ¶à·¢ÐÔÓ²»¯£¨MS£©µÈÉñ¾ÃâÒß²¡µÄÖÎÁÆÖУ¬´ó·Ö×ÓÒ©ÎïÖ÷Òª°ÐÏòÍâÖÜÃâÒß¾ÙÐе÷Àí£¬¶øºöÊÓÁËÖÐÊàÉñ¾ÏµÍ³Ð¡½ºÖÊϸ°ûµÄ¡°Ë«Èн£¡£¡£¡±×÷Óá£ÔõÑùʹÍâÖÜ´ó·Ö×ÓÒ©ÎïÇå¾²¡¢ÓÐÓõش©Í¸ÑªÄÔÆÁÕÏ£¬½«ÆäµÝË͵½ÖÐÊàÉñ¾ÏµÍ³£¬²¢¾«×¼°ÐÏòС½ºÖÊϸ°û£¬ÒÔÌá¸ßС½ºÖÊϸ°ûµÄ¿¹Ñ×¹¦Ð§Í¬Ê±¡°¹Ø±Õ¡±Æä´ÙÑ×¹¦Ð§£¬ÊǹŰå´ó·Ö×ÓÒ©ÎïÔÚÉñ¾ÃâÒß²¡ÖÎÁÆÖÐÃæÁÙµÄÒ»ºÆ½ÙÌâ¡£
ÕâÊÇÇñΰÍŶӺÍÄô¹ã¾üÍŶӽñÄê¼ÌNano Today£¨2022, vol. 44, 101457£©½ÒÏþÂÛÖøºóµÄÓÖÒ»·á˶ÏàÖúЧ¹û¡£Ç°ÆÚÑо¿ÖУ¬ÎªÁ˰ÐÏòС½ºÖÊϸ°ûÒÖÖÆÖÐÊàÃâÒ߻£¬Á½¸öÍŶÓͨ¹ýPEG2000ºÍÄÔ°ÐÏòëÄangiopep-2ÐÞÊÎGLP-1ÊÜÌ弤¶¯¼Á£¬¿ª·¢³öÄÉÃ׽ṹҩÎïpALRGT£¬»º½âÖÐÊàÉñ¾Ñ×Ö¢·´Ó³¡£
±¾Ñо¿¼ÌÐøÎ§ÈÆ°ÐÏò¡¢¾«×¼µ÷ÀíС½ºÖÊϸ°û¹¦Ð§¿ªÕ¹¡£Á½¸öÍŶӵÄÑо¿Ö°Ô±ÁªºÏÖÆ×÷³öÖÐÐÔÁ£Ï¸°ûȪԴµÄÄÉÃ×ÄÒÅÝ£¨NNV£©£¬Ëü¿ÉÏÔÖø¸ÄÉÆÊµÑéÐÔ×ÔÉíÃâÒßÐÔÄÔ¼¹ËèÑ×£¨EAE£©¶¯ÎïÄ£×ÓÒÔ¼°ÌåÍâʵÑéÖÐС½ºÖÊϸ°ûɨ³ýËèÇÊË鯬µÄÄÜÁ¦£¬¸ÄÉÆÉñ¾Ñ×Ö¢£¬²¢×îÖÕÔö½øËèÇÊÔÙÉú¡£

ͼ1£º£º£ºNNV¸ÄÉÆEAE¶¯ÎïÄ£×Ó£¨a-d£©£¬¼õÇáÉñ¾Ñ×Ö¢£¨e-i£©
ͬʱ£¬Ñо¿Ö°Ô±½øÒ»²½Ì½Ë÷ÁËNNV×÷ÓÃÓÚС½ºÖÊϸ°ûµÄÏÂÓλúÖÆ¡£Ñо¿·¢Ã÷£¬NNVͨ¹ý¼¤»îNRF2ÕâÒ»ÐźÅͨ·Éϵ÷LC3Ïà¹ØÍÌÊÉ×÷Óã¨LAP£©£¬²¢Ôö½øÐ¡½ºÖÊϸ°ûÍÌÊɹ¦Ð§¡£

ͼ2£º£º£ºNNV¼¤»îС½ºÖÊϸ°ûNRF2ÐźÅͨ·£¬Ôö½øËèÇÊË鯬ɍ³ý
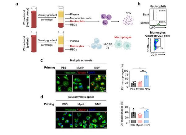
Ñо¿Ö°Ô±»¹ÔÚÁÙ´²¶à·¢ÐÔÓ²»¯£¨MS£©ºÍÊÓÉñ¾¼¹ËèÑ×£¨NMO£©»¼ÕßÖÐÕö¿ªÌ½Ë÷¡£Ñо¿ÆðÔ´·¢Ã÷£¬NNV¿ÉÔö½øMS»¼ÕßÍâÖÜѪÖеľÞÊÉϸ°ûɨ³ýËèÇÊË鯬¡£

ͼ3£º£º£ºNNV¿ÉÔö½øMS»¼Õß¾ÞÊÉϸ°ûɨ³ýËèÇÊË鯬
Õë¶Ô¹Å°å´ó·Ö×ÓÒ©ÎïÔÚÉñ¾ÃâÒß²¡ÖÎÁÆÖÐÃæÁٵĿÆÑ§ÄÑÌ⣬Á¥ÊôµÚÈýÒ½ÔºÄÔ²¡ÖÐÐÄÇñΰ½ÌÊÚ¡¢²Ìε¸±Ñо¿Ô±ÍŶÓÓë¹ú¼ÒÄÉÃ׿ÆÑ§ÖÐÐÄ¡¢Á¥ÊôµÚÈýÒ½ÔºÄÉÃ×ҽѧÖÐÐÄÏàÖú£¬½èÖúÐÂÐ˵ÄÄÉÃ×ÖÊÁÏ¿ÆÑ§ÊÖÒÕ£¬ÔÚ´©Í¸ÑªÄÔÆÁÕÏ¡¢°ÐÏòС½ºÖÊϸ°û¡¢¾«×¼µ÷¿ØÐ¡½ºÖÊϸ°ûµÈÐÂÐÍÄÉÃ×Ò©ÎïÒªº¦ÊÖÒÕ·½Ã濪չÁËϵÁÐÑо¿£¬²¢½ÒÏþ¶àƪÑо¿Ð§¹û¡£±¾Ñо¿¼´ÊÇÄÔ²¡ÖÐÐÄÄÔ¿ÆÑ§ÓëÖÊÁÏѧÁìÓòµÄ½»Ö¯ÈÚºÏÑо¿Ð§¹ûÖ®Ò»¡£Î´À´£¬ÄÔ²¡ÖÐÐĽ«³ä·ÖʹÓöàѧ¿Æ¶àÁìÓòÏàÖúÓÅÊÆ£¬Ð¯ÊÖ½â¾öÁÙ´²ÎÊÌ⣬½øÒ»²½Íƽø¿ÆÑÐЧ¹ûÏòÁÙ´²Ó¦ÓÃת»¯¡£
Á¥ÊôµÚÈýÒ½ÔºÄÔ²¡ÖÐÐIJ©Ê¿ºóÉòʩʩ¡¢³ÌÏ£º£º£ºÍ²©Ê¿Ñо¿ÉúÖÜ·ңΪ¸ÃÎÄÕµÄÅäºÏµÚÒ»×÷Õß¡£ÄÔ²¡ÖÐÐÄÇñΰ½ÌÊÚ¡¢²Ìε¸±Ñо¿Ô±ºÍ¹ú¼ÒÄÉÃ׿ÆÑ§ÖÐÐÄÄô¹ã¾üÑо¿Ô±Îª¸ÃÎÄÕµÄÅäºÏͨѶ×÷Õß¡£¹ú¼ÒÄÉÃ׿ÆÑ§ÖÐÐÄÍõº£Ñо¿Ô±¶Ô¿ÎÌâ¾ÙÐÐÁËÖ÷ÒªÖ¸µ¼²¢ÌṩÁË´óÁ¦Ö§³Ö¡£
ÂÛÎÄÁ´½Ó£º£º£ºhttps://pubs.acs.org/doi/full/10.1021/acsnano.2c07798