ng电子游戏
门户 邮箱 USC
校历
图书馆 博物馆(校史馆)
招生
招聘
访客
校友 捐赠
EN
首页
ng电子游戏新闻
学校概况
ng电子游戏简介
现任向导
服务机构
ng电子游戏校区
信息公开
院系设置
学部
院系
隶属医院
师资步队
院士
名医
优异社会科学家
教学名师
优异中青年学者
人才作育
本科生作育 研究生作育 国际生作育
科学研究
科研希望
重大科技立异平台
重点研究机构
学术期刊
ng电子游戏看点
校园生涯
校园文化
校园风物
校园看点
图说ng电子游戏
校园媒体
数字虚拟医学博物馆
百年校庆
EN
首页
ng电子游戏新闻
学校概况
ng电子游戏简介
现任向导
服务机构
ng电子游戏校区
信息公开
院系设置
学部
院系
隶属医院
师资步队
院士
名医
优异社会科学家
教学名师
国家级
省级
优异中青年学者
人才作育
本科生作育
研究生作育
国际生作育
科学研究
科研希望
重大科技立异平台
重点研究机构
国家级平台
省部级平台
学术期刊
ng电子游戏看点
校园生涯
校园文化
校园风物
校园看点
图说ng电子游戏
2024
2023
2022
往期回首
校园媒体
数字虚拟医学博物馆
百年校庆
门户 邮箱 USC
校历
图书馆 博物馆(校史馆)
招生
招聘
科研希望
科研希望
重大科技立异平台
重点研究机构
国家级平台
省部级平台
学术期刊
首页
/
科学研究
/
科研希望
科研希望
陈旻湖、、、毛仁团队破解肠道纤维化代谢密码
2025年12月29日
ng电子游戏李隽教授展现PRDX6助力GPX4卵白上膜增强肿瘤细胞逃逸铁殒命的新机制
2025年12月24日
ng电子游戏周毅教授团队在睡眠分期领域取得新希望
2025年12月22日
ng电子游戏冯霞团队开发围术期并发症智能检测系统
2025年12月19日
2021/03/
23
生命科学学院李陈龙团队发明油菜素内酯在种子向幼苗发育转型历程中抑制种子成熟程序
2021/03/
23
2021/03/
19
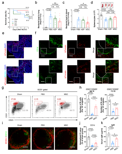
隶属第三医院陆正齐教授团队联合中山医学院项鹏教授团队展现间充质干细胞减轻卒中后免疫抑制综合征机制
2021/03/
19
2021/03/
19
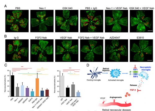
中山眼科中心柳夏林和刘奕志团队发明RIP3+小胶质细胞亚群介导低氧诱导的程序性坏死增进视网膜新生血管性疾病
2021/03/
19
2021/03/
18
药学院王红胜教授团队在结直肠癌肿瘤标记物发明取得新希望
2021/03/
18
2021/03/
17
孙逸仙纪念医院林天歆教授和黄健教授团队展现类泛素化修饰介导外泌体包装调控膀胱癌淋巴转移的要害分子机制
2021/03/
17
首页
上页
1
...
179
180
181
182
183
...
251
下页
尾页
到第
页
跳转
地点:广州市新港西路135号
邮编:510275
电话: 020-84112828
ng电子游戏新浪微博
ng电子游戏腾讯微博
ng电子游戏官方微信
ng电子游戏版权所有 COPYRIGHT?1999-2022 , SUN YAT-SEN UNIVERSITY
联系ng电子游戏
-
粤ICP备05008892号
【网站地图】