ngµç×ÓÓÎÏ·ÐÂÎÅÍøÑ¶£¨Í¨Ñ¶Ô±ÕÅæÃæÃ¡¢¡¢¡¢´÷Ï£°²¡¢¡¢¡¢¼òÎÄÑ¹ØÓÚ¾Ö²¿ÍíÆÚµÄÖ±³¦°©£¬£¬ÏÖÔÚÖ÷Òª½ÓÄÉи¨ÖúÖÎÁƽµµÍÖ×Áö·ÖÆÚÒÔ¸ÄÉÆÖÎÁÆÐ§¹û£¬£¬¿ÉÊÇÓÐÏ൱һ²¿·ÖµÄ»¼Õß¶Ôи¨Öú»¯ÁÆÄÍÒ©£¬£¬Ô¤ºó¼«²î¡£Òò´Ë£¬£¬ÉîÈë̽Ë÷Ö±³¦°©¶Ôи¨Öú»¯ÁÆÄÍÒ©µÄ·Ö×Ó»úÖÆ£¬£¬ÓÐÀûÓÚ·¢Ã÷еÄÖÎÁưе㣬£¬¿ª·¢ÐµÄÖÎÁÆ·½°¸¡£¿ËÈÕ£¬£¬Á¥ÊôµÚÁùÒ½ÔºÎâС½£¡¢¡¢¡¢ÓàÕÕÁÁ¿ÎÌâ×éÓëÁ¥ÊôÖ×ÁöҽԺ̷¾²¿ÎÌâ×éÔÚÃÀ¹ú¹ú¼Ò¿ÆÑ§ÔºÔº¿¯PNASÉϽÒÏþÁËÌâΪPharmacological modulation of RB1 activity mitigates resistance to neoadjuvant chemotherapy in locally advanced rectal cancerµÄÑо¿ÂÛÎÄ¡£Ñо¿ÍŶÓͨ¹ýÃè»æÐ¸¨Öú»¯ÁÆÄÍÒ©ÐÍÖ±³¦°©µÄÖ×Áö·Ö×ÓÌØÕ÷, Á¬Ïµ¸ßͨÁ¿Ò©É¸É¸Ñ¡£¬£¬·¢Ã÷CDK4/6ÒÖÖÆ¼Á¿ÉÒÔÓÐÓÃÌá¸ß°ÂɳÀû²¬ÁÆÐ§£¬£¬½øÒ»²½Ê¹Óöà×éѧ²âÐòÊÖÒÕ£¨È«×ªÂ¼×é²âÐòºÍ±í¹ÛÒÅ´«×é²âÐòµÈ£©Õ¹ÏÖÁ˵±ÖеķÖ×Ó»úÖÆ£¬£¬ÎªÐ¸¨Öú»¯ÁÆÄÍÒ©µÄÖ±³¦°©»¼ÕßÌṩÁËеÄÖÎÁÆË¼Ð÷¡£
и¨Öú»¯ÁÆÊÇÏÖÔÚÁÙ´²ÉÏÖÎÁƾֲ¿ÍíÆÚÖ±³¦°©µÄÖ÷ÒªÊֶΣ¬£¬¿ÉÊÇÔ¼30%-60%µÄÖ±³¦°©»¼Õß¶ÔÏÖÔÚи¨Öú»¯ÁÆ·½°¸²»Ãô¸Ð£¬£¬Ö×ÁöÍËËõ½ÏС»òÕßÉõÖÁ²»ÍËËõ£¬£¬È»¶øÁÙ´²ÉÏÓÖȱ·¦¸ü¶àµÄÒ©ÎïÖÎÁÆÑ¡Ôñ£¬£¬ÕâȺ»¼ÕßµÄÊõºó¸¨ÖúÖÎÁƶàÊǼÌÐøÑØÓÃÒ»ÏߵϝÁÆ·½°¸£¬£¬Ô¤ºó¼«²î¡£ÎªÁË̽Ë÷³¦°©Ð¸¨Öú»¯ÁÆÄÍÒ©µÄÖ×Áö·Ö×ÓÌØÕ÷£¬£¬Ñо¿ÍŶÓÊ×ÏÈÍøÂçÁËÈ´Ö±³¦°©Ö×Áö×éÖ¯¾ÙÐÐת¼×é²âÐò£¬£¬ÔÙ¸ú×ÙËæ·Ã²¡ÈË»¯ÁÆÐ§¹û£¬£¬Æ¾Ö¤ÁÆÐ§°Ñ²¡ÈË·ÖΪ»¯ÁÆÃô¸ÐÐͺÍÄÍÒ©ÐÍ£¬£¬¾ÙÐзÖ×éÆÊÎö¡£Ð§¹û·¢Ã÷ÄÍÒ©ÐÍÖ×Áö×éÖ¯ÖÐϸ°ûÖÜÆÚÏà¹ØµÄÐźÅÒì³£»£»î»¯£¬£¬ÌáÐÑÒÔ¡°°ÐÏòÒì³£µÄϸ°ûÖÜÆÚ¼ì²éµã¡±Ñ°ÕÒÖÎÁưеã¿ÉÄÜ¿ÉÒÔÄæ×ª»¯ÁÆÄÍÒ©¡£ÓÚÊǽøÒ»²½Ê¹ÓÃС·Ö×ÓÒÖÖÆ¼ÁÎÄ¿â¾ÙÐиßͨÁ¿É¸Ñ¡£¬£¬·¢Ã÷CDK4/6ÒÖÖÆ¼Á¿ÉÒÔÓÐÓÃÌá¸ß°ÂɳÀû²¬Ãô¸ÐÐÔ£¬£¬²¢ÇÒ¿ÉÒÔÐͬÒÖÖÆÖ×Áöϸ°ûÔöÖ³¡£»£»úÖÆÉÏ£¬£¬Í¨¹ýÕûºÏȫת¼×é²âÐòÆÊÎöºÍȾɫÖʹ²³Áµí²âÐòÆÊÎö·¢Ã÷CDK4/6ÒÖÖÆ¼Áͨ¹ýÓ°Ïì±í¹ÛÒÅ´«ÐÞÊε÷¿ØÍ¬Ô´ÖØ×éÐÞ¸´Ïà¹Ø»ùÒòµÄ±í´ï£¬£¬´Ó¶øÚ¹ÊÍÁËCDK4/6ÒÖÖÆ¼ÁΪºÎ¿ÉÒÔÄæ×ª°ÂɳÀû²¬ÄÍÒ©Õ÷ÏóµÄ»úÖÆ£¬£¬¸ÃÑо¿ÓÐÍûΪи¨Öú»¯ÁÆÄÍÒ©µÄÖ±³¦°©»¼ÕßÌṩеÄÓÃÒ©Ñ¡Ôñ£¨Í¼1£©¡£

ͼ1 CDK4/6ÒÖÖÆ¼Áͨ¹ýÓ°Ïì±í¹ÛÒÅ´«ÐÞÊε÷¿ØÍ¬Ô´ÖØ×éÐÞ¸´Ïà¹Ø»ùÒòµÄ±í´ï£¬£¬´Ó¶øÄæ×ª°ÂɳÀû²¬ÄÍÒ©Õ÷Ïó
Ñо¿ÍŶÓͨ¹ýÍøÂç34Àýи¨ÖúÖÎÁÆÇ°µÄ¾Ö²¿Ï£ÍûÆÚÖ±³¦°©»¼ÕßÖ×ÁöÑù±¾£¬£¬Æ¾Ö¤Ð¸¨ÖúÖÎÁƺóÊÖÊõÇгýµÄÖ×ÁöÑù±¾²¡ÀíÇÐÆ¬¾ÙÐÐÖ×ÁöÍËËõÆÀ¼Û£¨Tumor regression grade£¬£¬TRG£©£¬£¬¶Ô²¡È˾ÙÐзÖÀ࣬£¬²¢ÆÊÎöÄÍÒ©Ïà¹ØµÄÖ×Áö·Ö×ÓÌØÕ÷£¨Í¼2£©¡£

ͼ2 и¨Öú»¯ÁÆÄÍÒ©Ïà¹ØµÄÖ×Áö·Ö×ÓÌØÕ÷
ΪÁËѰÕÒÖÎÁưе㣬£¬Ñо¿ÍŶÓʹÓÃС·Ö×ÓÒÖÖÆ¼ÁÎÄ¿â¾ÙÐиßͨÁ¿Ò©Îïɸѡ£¬£¬·¢Ã÷CDK4/6ÒÖÖÆ¼Á¿ÉÒÔÏÔÖøÌá¸ß°ÂɳÀû²¬Ò©Ð§£¨Í¼3£©¡£

ͼ3 С·Ö×ÓÒÖÖÆ¼ÁÎÄ¿âÒ©Îïɸѡ·¢Ã÷CDK4/6ÒÖÖÆ¼Á¿ÉÏÔÖøÌá¸ß°ÂɳÀû²¬Ò©Ð§
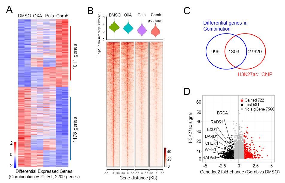
×îºó£¬£¬Í¨¹ýÕûºÏÆÊÎöRNA-seqºÍChIP-seqÊý¾Ý£¬£¬CDK4/6ÒÖÖÆ¼Áͨ¹ý±í¹ÛÒÅ´«ÐÞÊε÷¿ØRB1-TEAD4ÐźÅÖáÓ°ÏìÍ¬Ô´ÖØ×éÐÞ¸´Ïà¹Ø»ùÒòµÄ±í´ï£¬£¬´Ó¶øÄæ×ª°ÂɳÀû²¬ÄÍÒ©Õ÷Ïó£¨Í¼4£©¡£

ͼ4 CDK4/6ÒÖÖÆ¼Áͨ¹ý±í¹ÛÒÅ´«ÐÞÊε÷¿ØÍ¬Ô´ÖØ×éÐÞ¸´Ïà¹Ø»ùÒòµÄ±í´ï
ÖµµÃÒ»ÌáµÄÊÇ£¬£¬»ùÓڸûù´¡Ñо¿Ð§¹û£¬£¬ÒѽøÒ»²½¿ªÕ¹ÁÙ´²ÊÔÑ飨CDK4/6ÒÖÖÆ¼ÁÁªºÏ»¯ÁÆÓÃÓÚÍíÆÚ/×ªÒÆÐÔ½áÖ±³¦°©µÄÁÙ´²×ª»¯Ñо¿£¬£¬Clinical Trial£º£ºNCT05480280£©£¬£¬ÏÖÔÚ¶àÀý¾±ê×¼ÖÎÁÆÊ§°ÜµÄÍíÆÚ³¦°©²¡ÈËÒÑÈë×飬£¬²¢ÒÑÊӲ쵽²¿·ÖÈë×黼ÕßÁÙ´²»ñÒæ£¬£¬ÆäÓÐÍûÌá¸ßи¨Öú»¯ÁÆÄÍÒ©µÄ²¡ÈËÔ¶ÆÚÁÆÐ§¡£
Á¥ÊôµÚÁùÒ½ÔºÎâС½£½ÌÊÚºÍÁ¥ÊôÖ×ÁöҽԺ̷¾²Ñо¿Ô±Îª±¾ÂÛÎĵÄͨѶ×÷Õߣ¬£¬ÓàÕÕÁÁҽʦ¡¢¡¢¡¢µËÅô²©Ê¿ÒÔ¼°³Âîڷ渱Ö÷ÈÎҽʦΪ±¾ÎĵÄÅäºÏµÚÒ»×÷Õߣ¬£¬±¾Ñо¿»¹»ñµÃÁËÐÂ¼ÓÆÂ»ùÒò×éÑо¿ÔºÓÚÇ¿½ÌÊÚ¡¢¡¢¡¢ÐÂ¼ÓÆÂ¹úÁ¢°©Ö¢ÖÐÐÄBin Tean Teh½ÌÊÚºÍÁ¥ÊôµÚÁùÒ½ÔºÍõÎÄÓÑо¿Ô±µÄ´óÁ¦Ö§³Ö¡£
ÂÛÎÄÁ´½Ó£º£ºhttps://doi.org/10.1073/pnas.2304619121