ngµç×ÓÓÎÏ·ÐÂÎÅÍøÑ¶£¨Í¨Ñ¶Ô±Àî˧£©»ÄÔԼռȫÇò½µØ×ÜÃæ»ýµÄ1/3£¬£¬£¬ÊǵØÇòÉÏÃæ»ý×î´ó¡¢Ñо¿×î²»³ä·ÖµÄÉú¾³Ö®Ò»£¬£¬£¬Í¬Ê±Ò²ÊǵØÇò΢ÉúÎï¶àÑùÐÔµÄÖ÷Òª±¦¿â¡£¡£¶Ô»ÄÔÉú̬ϵͳµÄ΢ÉúÎï¶àÑùÐÔ¡¢×é³ÉºÍ¹¦Ð§¾ÙÐÐÆÊÎö£¬£¬£¬½«ÓÐÖúÓÚÏàʶºµµØÉúÃü´øÀ´µÄÈ«Çòת±ä¡¢ÍþвÓë»úÔµ¡£¡£×÷Ϊ»ÄÔÉú¾³µÄÒ»Öֵ䷶´ú±íÀàÐÍ£¬£¬£¬É³Ä®ÆÜÏ¢µØÖÐÐí¶à²î±ðµÄ΢ÉúÎï¿É±¬·¢Ò»ÏµÁÐеÄÉúÎï»îÐÔ»¯ºÏÎ£¬£¬°üÀ¨¿¹¾ú¡¢ÏûÑס¢¿¹Ö×Áö¼°ÈºÌå¸ÐÓ¦ÒÖÖÆµÈÖî¶à·½Ãæ¡£¡£È»¶ø£¬£¬£¬ÓÉÓÚÉúÌ¬Î»ÌØ»¯ÐÔÇ¿¡¢ÑùÆ·ÊÕÂÞÄÑÌâÒÔ¼°¹Å°å×÷ÓýÒªÁì˳ӦÐÔÓÐÏÞµÈÒòËØ£¬£¬£¬¾ø´ó´ó¶¼É³Ä®Î¢ÉúÎï±»ºöÊÓÁËÔÚʵÑéÊÒÌõ¼þϵÄ×÷ÓýÓë·ÖÀàÅжϡ£¡£ÕâÒ»´ó²¿·ÖÉÐδ»ñµÃ³ä·Ö̽Ë÷µÄ΢ÉúÎï¶àÑùÐÔ£¬£¬£¬´ú±íÁËÖØ´óµÄ먦·¢¡¢Î´±íÕ÷µÄ΢ÉúÎï×ÊÔ´£¬£¬£¬Ë׳ơ°Î¢ÉúÎï°µÎïÖÊ¡±£¬£¬£¬Æä´Ó»ù´¡ÉÏ×è°ÁË΢ÉúÎïÉú̬ѧµÄ¿ªÕ¹ºÍÉúÎï×ÊÔ´µÄ¿ª·¢Ê¹Óᣡ£
Ö»¹Ü»ùÓÚÖ±½Óºê»ùÒò×éѧ²âÐò£¨Èç16S rRNAÀ©Ôö×Ó¡¢Äñǹ·¨²âÐò£©»ò×÷Óý×éѧ£¨Culturomics£©µÄ΢ÉúÎï×éѧÑо¿Ò»Ö±È¡µÃÁîÈËÕñ·ÜµÄÖ÷Òª·¢Ã÷£¬£¬£¬µ«ÕâÁ½ÖÖÊÖÒÕÏÖÔÚÈÔ±£´æÖî¶à¾ÖÏÞÐÔ¡£¡£ÀýÈ磬£¬£¬Ö±½Óºê»ùÒò×é²âÐòÊý¾ÝµÄÊÊÓÃÐÔÓëȺÂäµÄÖØÆ¯ºóºÍÉúÎïÁ¿¡¢²âÐòÊÖÒպͲο¼Êý¾Ý¿âµÈ¸ß¶ÈÏà¹Ø£¬£¬£¬ÕâЩ¾ù¿ÉÄܻᵼÖÂȺÂängµç×ÓÓÎÏ·Á¿µÍƷòϸ¾úÀàȺ»òÒ»Ð©ÌØ¶¨ÀàȺ±»ºöÂÔ£»£»¶ø×÷Óý×éѧͨ³£±»ÒÔΪÊÇÀͶ¯÷缯Ð͵쬣¬£¬Æä¿ÉÄÜ»áÒÅ©ȺÂäÖеÄһЩÖ÷ÒªÌØ¶¨ÀàȺ£¬£¬£¬ÇÒÄÑÒÔ»ñÈ¡ÖÜÈ«µÄ¾úÖêÊý¾Ý¼¯ÐÅÏ¢¡£¡£ÓÐÑо¿Åú×¢£¬£¬£¬Ñ¡ÔñÐÔ×÷Óý¸»¼¯ÒÔ½µµÍȺÂäÖØ´óÐÔµÄÕ½ÂÔ¿ÉÄÜÓÐÖúÓÚÌØ¶¨ÇéÐÎÖÐ΢ÉúÎïȺÂäµÄºê»ùÒò×éѧÑо¿¡£¡£È»¶ø£¬£¬£¬ÔÚ´Ë֮ǰ£¬£¬£¬ÉÐδÓÐÁ¬Ïµ×÷Óý×éѧºÍ×÷Óý¸»¼¯ºê»ùÒò×é²âÐòÁ½ÖÖÒªÁì¶ÔɳĮ΢ÉúÎï×é¾ÙÐÐÍÚ¾òµÄÑо¿±¨µÀ¡£¡£

ͼ1. ʵÑéÉè¼ÆÊ¾Òâͼ
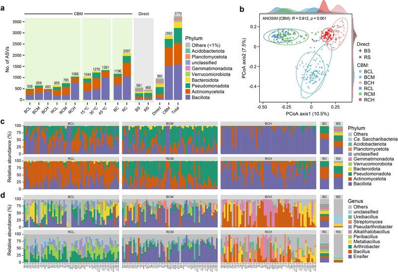
ÒÔÍÚ¾òɳĮÍÁÈÀ΢ÉúÎï°µÎïÖÊΪÀý£¬£¬£¬ngµç×ÓÓÎÏ·ÉúÃü¿ÆÑ§Ñ§ÔºÀîÎľù½ÌÊÚÍŶÓÌá³öÁËÒ»ÖÖÈÚºÏÁË×÷Óý×éѧºÍºê»ùÒò×éѧҪÁ죨ȫ³¤16S rRNAÀ©Ôö×ÓºÍÄñǹ·¨²âÐò£©µÄ¶à×éѧÑо¿Õ½ÂÔ£¨Í¼1£©£¬£¬£¬¼´»ùÓÚ×÷Óý×éµÄºê»ùÒò×éѧ£¨CBM£©¡£¡£Ñо¿Ð§¹ûÅú×¢£¬£¬£¬½«¸ß·Ö±æÂʵÄCBMÒªÁìÓëÖ±½Óºê»ùÒò×é²âÐòÏàÁ¬Ïµ£¬£¬£¬Äܹ»ÉîÈëÆÊÎöºÍÍÚ¾òɳĮÍÁÈÀÖеÄ΢ÉúÎï°µÎïÖÊ×ÊÔ´¡£¡£×÷ΪһÖÖÕûºÏµÄ¶à×éѧÑо¿Õ½ÂÔ£¬£¬£¬CBMÄܹ»Í¨¹ýÌá¸ßASVsºÍ¸ß/ÖÐÖÊÁ¿MAGsµÄ»Ö¸´ÂÊ£¬£¬£¬¼«´óÌá¸ßɳĮÍÁÈÀ΢ÉúÎï×éµÄ·ÖÀàºÍ¹¦Ð§·Ö±æÂÊ£¨Í¼2ºÍ3£©£¬£¬£¬²¢ÇÒÖ÷ÒªµÄÊÇËüÄÜÔÚºê»ùÒò×é²âÐòЧ¹ûµÄÖ¸µ¼Ï¶ԸÐÐËȤµÄ΢ÉúÎï¾ÙÐлָ´ÐÔÊèÉ¢¡£¡£µÃÒæÓÚÎïÖÖˮƽµÄÆÊÎö£¬£¬£¬Ñо¿»¹Õ¹ÏÖÁËɳĮÍÁÈÀÖÐÉÐδ±»³ä·Ö¿ª·¢µÄϸ¾úÐÂ×ÊÔ´µÄÖØ´óDZÁ¦£¨Í¼4£©¡£¡£±ðµÄ£¬£¬£¬¶àÖØÌõ¼þ×éºÏϵÄ×÷Óý×éѧʵÑéЧ¹ûΪÊèɢɳĮÍÁÈÀÖÐÄ³Ð©ÌØÊâ»òеÄϸ¾úÀàȺҲÌṩÁËÖ÷Òª²Î¿¼¡£¡£ÓÐÁËÕâЩÊý¾Ý£¬£¬£¬ÎÒÃÇÄܸüºÃµØÏàʶɳĮ΢ÉúÎïµÄȺÂä×é³ÉºÍÂþÑÜ¡¢Î¢ÉúÎïÖ®¼äµÄÏ໥×÷Óá¢ÇéÐÎ˳Ӧ»úÖÆÒÔ¼°ÎïÖÖ»ùÒò¿â¡£¡£»£»ùÓÚ×÷Óý×éµÄºê»ùÒò×éѧ£¬£¬£¬ÎªÉîÈëÊìϤºÍÍÚ¾ò΢ÉúÎï×éÑù±¾ÖеݵÎïÖÊ×ÊÔ´ÌṩÁËÒ»¸öеÄÊӽǣ¬£¬£¬ÓÈÆäÊÇÄÇЩÀ´×ÔÓÚ¼«¶Ë»òÌØÊâÉú¾³µÄÑù±¾¡£¡£

ͼ2. 148¸ö¸ßÖÊÁ¿»òÖÐÖÊÁ¿MAGsµÄϵͳ·¢ÓýÊ÷¼°¸Å¿ö

ͼ3. ÔʼÍÁÈÀ¼°ÆäÏà¹Ø×÷ÓýÎïµÄϸ¾ú¶àÑùÐÔ¼°×é³É

ͼ4. DZÔÚзÖÀàȺ¸Å¿ö
¿ËÈÕ£¬£¬£¬¸ÃЧ¹ûÒÔ¡°Capturing the microbial dark matter in desert soils using culturomics-based metagenomics and high-resolution analysis¡±ÎªÌâ½ÒÏþÔÚ¹ú¼ÊÉúÎïѧÆÚ¿¯npj Biofilms and MicrobiomesÉÏ£¬£¬£¬ngµç×ÓÓÎÏ·ÉúÃü¿ÆÑ§Ñ§ÔºÎªµÚÒ»ÊðÃûµ¥Î»¡£¡£ngµç×ÓÓÎÏ·ÀîÎľù½ÌÊÚ¡¢¶À׸±Ñо¿Ô±Îª¸ÃÂÛÎĵÄÅäºÏͨѶ×÷Õߣ¬£¬£¬ngµç×ÓÓÎÏ·¡ª¼ÎӦѧԺÁªºÏ»ùµØ²©Ê¿ºóÀî˧Ϊ¸ÃÂÛÎĵÚÒ»×÷Õß¡£¡£±¾¿ÎÌâÑо¿»ñµÃµÚÈý´Îн®¿ÆÑ§¿¼²ìÍýÏë¡¢¹ú¼Ò×ÔÈ»¿ÆÑ§»ù½ð¡¢¹ã¶«Ê¡»ù´¡ÓëÓ¦Óûù´¡Ñо¿»ù½ðºÍ¹ã¶«Ê¡ÖصãÑз¢ÍýÏëµÄÖ§³Ö¡£¡£
ÂÛÎÄÁ´½Ó£ºhttps://doi.org/10.1038/s41522-023-00439-8