ngµç×ÓÓÎÏ·ÐÂÎÅÍøÑ¶£¨Í¨Ñ¶Ô±ËïÏþ²³£©9ÔÂ5ÈÕ£¬£¬£¬¹ú¼ÊÉñ¾²¡Ñ§¶¥¼¶ÆÚ¿¯JAMA Neurology ÔÚÏß½ÒÏþÁ˹ú¼ÊÁ¢ÒìÊÖÒÕ-ÃâÒߺڵ㷨£¨IDoT£©¼ì²âˮͨµÀÂѰף¨AQP4£©¿¹ÌåµÄÑо¿ÂÛÖø¡£ÕâÊÇÏÖÔÚº£ÄÚÉñ¾ÃâÒß¿¹Ìå¼ì²âÑо¿Ð§¹ûÊ״νÒÏþÓÚ¸ÃÆÚ¿¯£¬£¬£¬ÔÚ¹ú¼ÊÉñ¾ÃâÒß²¡Ñо¿ÁìÓò·¢³öÁËÖйúÉùÒô£¬£¬£¬Ò²ÌåÏÖÁ˹ú¼ÊÙÉÐжÔÖйú¿ªÕ¹¹ú¼ÊÁÙ´²ÏàÖúÑо¿µÄÈϿɡ£Çñࣨngµç×ÓÓÎÏ·Á¥ÊôµÚÈýÒ½Ôº£¬£¬£¬Ä©Î»Í¨Ñ¶£©¡¢¡¢Ho Jin Kim£¨º«¹ú¹úÁ¢°©Ö¢ÖÐÐÄ£©ÎªÅäºÏͨѶ×÷Õߣ»¸¶Ó¨£¨¸£½¨Ò½¿Æ´óѧÁ¥ÊôµÚÒ»Ò½Ôº£©¡¢¡¢±Ï½õ£¨¸£½¨Ò½¿Æ´óѧÁ¥ÊôµÚÒ»Ò½Ôº£©¡¢¡¢ãÆÑÇÆ½£¨ÉÂÎ÷ʦ·¶´óѧ£©¡¢¡¢ËïÏþ²³£¨ngµç×ÓÓÎÏ·Á¥ÊôµÚÈýÒ½Ôº£©ÎªÅäºÏµÚÒ»×÷Õß¡£¸ÃÑо¿»ñµÃÁËÌì½òÒ½´ó×ÜҽԺʩ¸£¶«¡¢¡¢¹ãÒ½¶þÔºÁúÓÑÃ÷¡¢¡¢ngµç×ÓÓÎÏ·Á¥ÊôµÚÈýÒ½ÔºÀîÈñµÈר¼ÒµÄÖ¸µ¼¡£
ÊÓÉñ¾¼¹ËèÑ×Êӯ׼²²¡£¨NMOSD£©ÊÇÉñ¾ÃâÒß²¡µÄÒ»ÖÖ£¬£¬£¬ÑÇÖÞÅ®ÐÔ¶à·¢¡£NMOSD»áÖØ¸´±¬·¢ÊÓÉñ¾Ñ׺ͼ¹ËèÑ×£¬£¬£¬×îÖÕÔì³ÉÉñ¾¹¦Ð§Õϰ£¬£¬£¬¸ø¼ÒÍ¥¡¢¡¢Éç»áÔì³É¼ç¸º¡£ÏÖÔÚ£¬£¬£¬NMOSDÕï¶ÏÒÀÀµÍâÖÜѪˮͨµÀÂѰ×4£¨AQP4-IgG£©¿¹Ìå¼ì²â£¬£¬£¬Òò´Ë£¬£¬£¬»ùÓÚϸ°û±í´ïµÄ¿¹Ìå¼ì²âÒªÁ죨CBA£©ÓÚ2015Äê±»¹ú¼ÊNMOSDÕï¶ÏÖ¸ÄÏÍÆ¼ö£¬£¬£¬×÷Ϊµ±½ñAQP4-IgG¿¹Ìå¼ì²âµÄ½ð±ê×¼¡£È»¶ø£¬£¬£¬CBA·¨ºÄʱ3-7Ì죬£¬£¬ÇÒÐèÒªÌØÊâʵÑéÊÒºÍÊÖÒÕÖ°Ô±µÈ£¬£¬£¬´ó´óÏÞÖÆÁËCBA·¨µÄÆÕ±éʹÓ㬣¬£¬ÓÈÆäÔÚһЩNMOSD¸ß·¢¡¢¡¢µ«Ò½ÁÆÌõ¼þÇ·ÅµÄµØÇø£»²¢ÇÒ£¬£¬£¬ÏÖÔÚÉÌÆ·»¯µÄ¼ì²âÊÔ¼ÁºÐÈÔÒÀÀµÍâÑóÈë¿Ú£¬£¬£¬¼ì²â±¾Ç®¼«¸ß¡£

ͼ1£º¹Å°åCBA¼ì²âÒªÁì
½â¾ö¹Å°åAQP4-IgG¿¹Ìå¼ì²âµÄÆ¿¾±£¬£¬£¬ÊÇÈ«ÇòÉñ¾ÃâÒßѧÕß¹Ø×¢µÄÖØµã£¬£¬£¬Í¬Ê±ÖйúÈË×÷ΪNMOSD¸ß·¢ÈËȺ£¬£¬£¬ÎÒ¹úÒàÆÈÇÐÐèÒª¾ßÓÐ×ÔÖ÷֪ʶ²úȨµÄ¿É¿¿¼ì²âÒªÁì¡£ÃæÁÙÁÙ´²ÐèÇ󣬣¬£¬ngµç×ÓÓÎÏ·Á¥ÊôµÚÈýÒ½Ôº¡¢¡¢¸£½¨Ò½¿Æ´óѧÁ¥ÊôµÚÒ»Ò½Ôº¡¢¡¢ÉÂÎ÷ʦ·¶´óѧÓë¹ú¼ÊѧÕß×é³ÉÁªºÏ¹¥¹ØÍŶӣ¬£¬£¬´ÓÁÙ´²ÎÊÌâ³ö·¢£¬£¬£¬ÒÀÍÐÖйúÄÏ·½NMOSDÁÙ´²ÐÐÁУ¬£¬£¬¿ªÕ¹»ù´¡-ÁÙ´²Á¬ÏµµÄת»¯Ñо¿£¬£¬£¬ÅäºÏ¾ÙÐп¹Ìå¼ì²âÐÂÊÖÒÕµÄÑз¢ÓëÑéÖ¤¡£Ñо¿Àú³ÌÖУ¬£¬£¬ãÆÑÇÆ½ÍŶÓÊ×ÏÈʹÓñí´ïAQP4µÄϸ°ûÌáÈ¡µÄĤË鯬£¨´øÓÐÍêÕûAQP4¿Õ¼ä¹¹Ïó£©×÷Ϊ¿¹Ôµ×Î£¬£¬½¨ÉèÒ»ÖÖ¸ßЧ¡¢¡¢ÒײÙ×÷µÄAQP4-IgG¼ì²âÐÂÊÖÒÕ--IDoT·¨£»Ö®ºó£¬£¬£¬Çñΰ/ËïÏþ²³ÍŶӺ͸¶Ó¨ÍŶӣ¬£¬£¬ÁªºÏº«¹úKimÍŶÓ×ÔÖ÷Éè¼Æ£¬£¬£¬²¢¿ªÕ¹ÎªÆÚ3Ä꣨2020Äê5ÔÂ-2023Äê2Ô£©µÄǰհÐÔ¡¢¡¢²¡Àý-±ÈÕÕ¡¢¡¢¹ú¼Ê¶àÖÐÐĽ»Ö¯ÑéÖ¤Ñо¿¡£

ͼ2£º¹ú¼ÊÊ×´´IDoT·¨¼ì²âAQP4-IgGʾÒâͼ
¸ÃÑо¿ÔÚÖйú£¨¹ã¶«¡¢¡¢¸£½¨£©ºÍº«¹ú¹²¼ì²â836Àý»¼ÕßµÄѪÇåÑù±¾¡£Ð§¹ûÏÔʾ£¬£¬£¬Óë¹Å°åµÄ½ð±ê×¼CBA·¨±ÈÕÕ£¨»îϸ°ûCBA·¨»òÕßÀο¿CBA·¨µÈ£©£¬£¬£¬IDoT·¨µÄ¿¹Ìå¼ì²âÐÔÄÜÓëCBAÏ൱£¬£¬£¬Õï¶ÏÐÔÑо¿Ð§¹ûKappaϵÊýΪ98.0%£¨400Àý»¼Õߣ©£»436ÀýÑéÖ¤Õߣ¬£¬£¬°üÀ¨275ÀýÆäËû¼²²¡ÐÐÁУ¨·çʪÃâÒß¼²²¡µÈ£©¡¢¡¢57ÀýNMOSDǰհÐÔËæ·ÃÐÐÁС¢¡¢31Àýº£ÄÚ½»Ö¯ÑéÖ¤ÐÐÁС¢¡¢73Àýº«¹úÉñ¾ÃâÒß¼²²¡ÐÐÁн»Ö¯ÑéÖ¤£¨NMOSD¡¢¡¢MOGADµÈ£©£¬£¬£¬ÕûÌåÑéÖ¤ÐÐÁÐЧ¹ûÖУ¬£¬£¬½ö2ÀýÓëCBA¼ì²â·×ÆçÖ¡£Òò´Ë£¬£¬£¬IDoT×ÜÌåÃô¸ÐÐÔΪ99.4% £¨95%CI: 97.8% - 99.9%£©£¬£¬£¬ ÌØÒìÐÔΪ99.2%£¨95%CI: 98.0% - 99.8%£©¡£

ͼ3£ºÇ°Õ°ÐÔ¡¢¡¢²¡Àý-±ÈÕÕ¡¢¡¢¹ú¼Ê¶àÖÐÐĽ»Ö¯ÑéÖ¤Ñо¿Á÷³Ìͼ

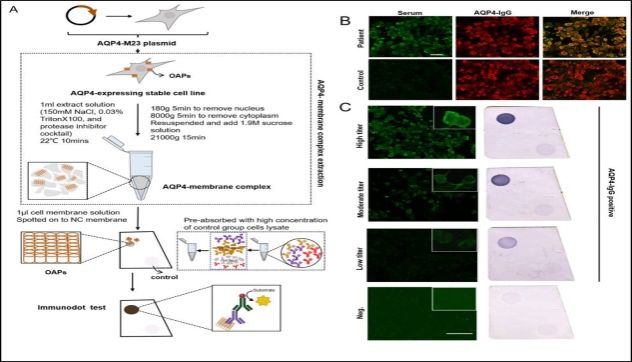
ͼ4£ºº«¹úÐÐÁн»Ö¯ÑéÖ¤Ñо¿Á÷³ÌͼºÍЧ¹û
¸ÃÑо¿Ö¤Êµ£¬£¬£¬IDoT·¨ÓëÏÖÔÚ½ð±ê×¼CBA·¨¾ßÓÐÏàͬ¼ì²âЧÄÜ¡£µ«IDoT·¨¸ßЧ¡¢¡¢ÒײÙ×÷£¬£¬£¬¿ÉʵÏÖÔÚͨË×ʵÑéÊÒ¡¢¡¢Ò»°ãÊÖÒÕÖ°Ô±¡¢¡¢ÆÕ±éÈËȺÖоÙÐÐAQP4-IgG¿¹Ìå¼ì²â£¬£¬£¬ÔÚ¿ìËÙɸ²éÖоßÓиüÆÕ±éµÄÓ¦ÓÃÔ¶¾°£¬£¬£¬¿ÉʵÏÖNMOSD»¼ÕßÔçÕï¶ÏÔçÖÎÁÆ£¬£¬£¬Í¬Ê±Îª×ÊÔ´½ÏÉÙºÍÂÄÀúȱ·¦µÄϲãÒ½ÔºÒÔ¼°ÆäËû¾¼ÃÇ·Å¹ú¼ÒÌṩһÖÖ¿ÉѡժҪÁ죬£¬£¬×îÖÕʵÏÖÌá¸ßAQP4-IgG¿¹Ìå¼ì²âÂÊ¡£

ͼ5£º¹Å°åCBA·¨ÐèÒªÌØÊâ×°±¸µÈ£¬£¬£¬ÄÑÒÔÆÕ±é¿ªÕ¹£»IDoT·¨ÓÐÍûÔÚͨË×ʵÑéÊÒ£¬£¬£¬ÓÉÒ»°ãµÄÊÖÒÕÖ°Ô±¾ÅàѵºóÕÆÎÕʹÓ㬣¬£¬Î´À´¿ÉÄÜÔÚÉçÇøÈËȺ¼²²¡É¸²é£¬£¬£¬ÉõÖÁ»¼Õß×ÔÐмì²âÖÐÓ¦Óá£
¸ÃÑо¿Ð§¹ûÊÇÎÒ¹úµÄ×ÔÖ÷Ñз¢Ð§¹û£¬£¬£¬Ìî²¹Á˹ú¼ÊÉÏ¿ìËÙ¼ì²âAQP4-IgG¿¹ÌåÁìÓòµÄ¿Õȱ£¬£¬£¬¹ØÓÚÍÆ¶¯È«ÇòNMOSDµÄÔçÆÚ׼ȷÕï¶Ï¾ßÓÐÖ÷ÒªÒâÒ塣ͬʱ£¬£¬£¬ÎÒ¹ú¶Ô¸ÃЧ¹û×ÔÖ÷֪ʶ²úȨµÄÓµÓУ¬£¬£¬Î´À´½«´ó´ó½µµÍNMOSDÕï¶Ï±¾Ç®£¬£¬£¬Ôö½ø»¼ÕßȺÌåÔçÕï¶ÏÔç¸ÉÔ¤£¬£¬£¬¼õÇá¼ÒÍ¥Óë¹ú¼ÒµÄ¾¼Ã¼ç¸º¡£Ñо¿ÂÛÎÄ»ñµÃÁËJMMA NeurologyÔÓÖ¾¶à¸öÉó¸åÈËµÄ¸ß¶ÈÆÀ¼Û£¬£¬£¬ÒÔΪ¡°ÕâÏîºÜÊÇÏêʵµÄÑо¿½«ÒýÆðÉñ¾¿ÆÒ½ÉúµÄ¼«´óÐËȤ£¬£¬£¬Õ½Ê¤ÔÚ²î±ðÒ½ÁÆÌõ¼þÏÂNMOSD¿¹Ìå¼ì²âµÄÕϰ¡±¡°¸ÃÑо¿·¢Ã÷½«¶ÔNMOSD¿¹Ìå¼ì²âÁìÓò±¬·¢ÖØ´óÓ°Ï족¡°¸ÃÑо¿ÊÇÉñ¾ÃâÒß¿¹Ìå¼ì²âÊÖÒÕµÄÖØ´óǰ½ø¡±¡£

ͼ6£ºÑо¿Ö°Ô±Óë¹ú¼ÊÉñ¾ÃâÒßר¼Ò£¨°Ä´óÀûÑÇÎ÷°Ä´óѧAllan Kermode¡¢¡¢ÃÀ¹ú÷°ÂÕïËùSean Pittock¡¢¡¢ÈÕ±¾¾ÅÖÝ´óѧNoriko Isobe£©Öظ´¿ªÕ¹ÏßÉÏÌÖÂÛ
ÂÛÎÄÁ´½Ó£ºhttps://jamanetwork.com/journals/jamaneurology/fullarticle/2809143?resultClick=1