ngµç×ÓÓÎÏ·ÐÂÎÅÍøÑ¶£¨Í¨Ñ¶Ô±ÖÜçù£©Ñо¿¸Î°©Ï¸°ûµÄ´úÐ»ÖØ±à³Ì£¬£¬¹ØÓÚÆÊÎö¸Î°©Ï¸°ûµÄ´úлµ÷¿Ø»úÖÆ²¢Ì½Ë÷¶ÔÓ¦°ÐµãÖÎÁƾßÓÐÖ÷ÒªÒâÒå¡£¿ËÈÕ£¬£¬ngµç×ÓÓÎÏ·Á¥ÊôµÚÈýÒ½Ôº¹ùÔÆÎµ½ÌÊÚÍŶӵÈÔÚCancer ResearchÉϽÒÏþÌâΪ¡°PTTG1 reprograms asparagine metabolism to promote hepatocellular carcinoma progression¡±µÄÑо¿ÂÛÎÄ£¬£¬·¢Ã÷ÔÚ¸ÎÔà°©±ä¼°Ï£ÍûÀú³ÌÖУ¬£¬´¹ÌåÖ×Áöת»¯»ùÒò1£¨Pituitary tumor transforming gene 1, PTTG1£©Í¨¹ýÉϵ÷Ì춬õ£°·ºÏ³Éø£¨Asparagine synthase, ASNS£©½éµ¼µÄÌ춬õ£°·´úл£¬£¬¼¤»îmTORͨ·£¬£¬´Ó¶øÔö½ø¸Î°©Ï¸°ûÔöÖ³¼°¸Î°©µÄÏ£Íû¡£
¸Î°©×éÖ¯ÖØÐµ÷½âÆä´úлÀú³Ì£¬£¬Öª×㲢ά³Ö¸Î°©Ï¸°ûÔöÖ³µÄÄÜÁ¿ºÍ´úлÐèÇó¡£ASNS´ß»¯Ì춬°±Ëáת»¯ÎªÌ춬õ£°·£¬£¬Öª×ãÖ×Áöϸ°û¶ÔÌ춬õ£°·µÄÐèÇó¡£PTTG1ÊÇÒ»ÖÖ´¹ÌåÑÜÉúµÄת»¯»ùÒò£¬£¬±»ÒÔΪ¶Ôά³ÖÕý³£Ï¸°ûÖÜÆÚµ÷¿ØÓÐ×ÅÖ÷Òª×÷Ó㬣¬ÔÚÖ×ÁöÖеÄÑо¿Ö¤ÊµÊÇÒ»ÖÖ¼ÓÈëÔöÖ³ºÍ´úлµÄÔ°©»ùÒò¡£ÍŶÓǰÆÚÑо¿Í¨¹ýת¼×éѧɸѡ³öPTTG1ÊǸΰ©×éÖ¯ÖÐÉϵ÷×îÏÔ×ŵĻùÒòÖ®Ò»£¬£¬µ«ÏêϸµÄ×÷Óü°»úÖÆÉв»Ã÷È·¡£Òò´Ë£¬£¬Ì½ÌÖPTTG1Ôڸΰ©±¬·¢¿ªÕ¹Àú³ÌÖеÄÏêϸ×÷Óü°µ÷¿Ø»úÖÆ£¬£¬¶Ô̽Ë÷¸Î°©ÖÎÁƵÄаеãÖÁ¹ØÖ÷Òª¡£
¹ùÔÆÎµ½ÌÊÚÍŶÓͨ¹ýÑо¿·¢Ã÷£¬£¬PTTG1µÄ¸ß±í´ïÊǸÎϸ°û°©°üÀ¨ÒÒ¸ÎÏà¹ØÐÔ¸Îϸ°û°©±¬·¢¿ªÕ¹ÖÐÖ÷ÒªµÄÔö½øÒòËØÖ®Ò»¡£HBxͨ¹ýÓëPTTG1Á¬ÏµÔö½øPTTG1µÄ±í´ïÒÔ¼°ÈëºË£¬£¬²¢Í¨¹ýPTTG1ʩչÖ°©×÷Óá£PTTG1ͨ¹ýÓëASNSÆô¶¯×ÓÇøÓòÁ¬ÏµÉϵ÷ASNSµÄ±í´ï£¬£¬²¢½øÒ»²½Éϵ÷Ì춬õ£°·´úл£¬£¬¼¤»îmTORͨ·£¬£¬´Ó¶øÔö½ø¸Î°©Ï¸°ûÔöÖ³¼°¸Î°©µÄÏ£Íû¡£

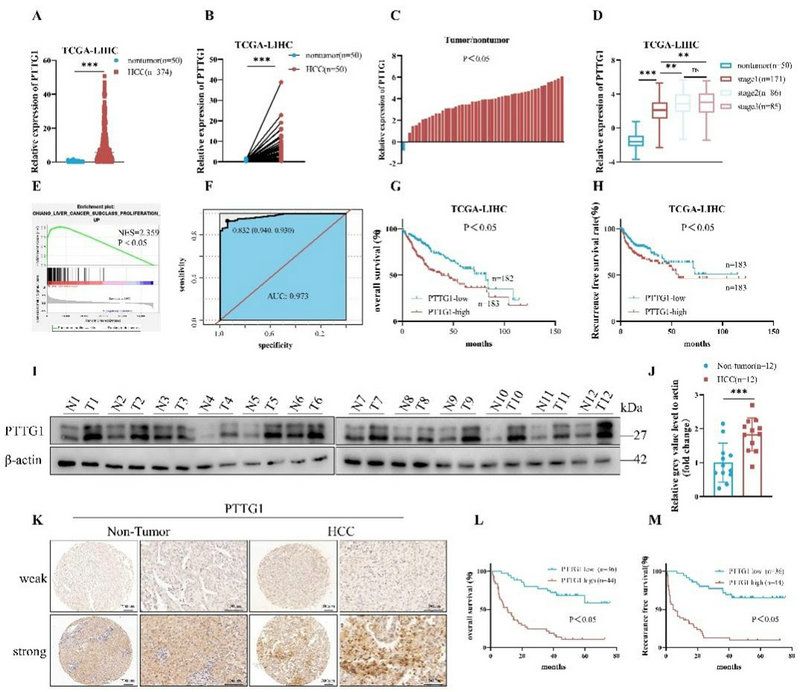
ͼ1 PTTG1ÔÚ¸Îϸ°û°©Öбí´ïÉý¸ß
ÍŶÓͨ¹ýTCGAÊý¾Ý¿â·¢Ã÷PTTG1ÔÚ¸Îϸ°û°©°üÀ¨ÒÒ¸ÎÏà¹ØÐԸΰ©Öбí´ïÏÔ×ÅÉý¸ß£¬£¬²¢½øÒ»²½ÔÚÈ˸ΰ©×éÖ¯Ñù±¾¼°×é֯оƬÖз¢Ã÷PTTG1ÂѰױí´ïÉý¸ß£¨Í¼1£©¡£Òò´Ë£¬£¬ÍŶӹ¹½¨ÁËPTTG1-/-СÊ󣬣¬ÔÚDENÓÕµ¼µÄСÊó¸Î°©Ä£×ÓÖУ¬£¬PTTG1-/-СÊó¸Î°©µÄ±¬·¢¿ªÕ¹Êܵ½ÁËÏÔÖøµÄÒÖÖÆ¡£ÓÉÓÚÒҸβ¡¶¾Ñ¬È¾ÈÔÊÇÎÒ¹ú¸Î°©»¼Õß×îÖ÷ÒªµÄ²¡ÒòÖ®Ò»£¬£¬¶øHBxÔÚHBVÖ°©Àú³ÌÖÐʩչÁËÖ÷ÒªµÄ×÷Óá£Òò´Ë£¬£¬ÍŶӽøÒ»²½Í¨¹ýHBxת»ùÒòСÊóÓëPTTG1-/-СÊó½»Åä¹¹½¨Á˹ý±í´ïHBxºÍPTTG1ÇóýµÄСÊó¡£ÎÞÂÛÊÇÔÚHBxÓÕµ¼µÄСÊó×Ô¾õÐԸΰ©Ä£×Ó£¬£¬ÕվɵͼÁÁ¿DENÓÕµ¼µÄСÊó¸Î°©Ä£×ÓÖУ¬£¬PTTG1-/-СÊó¸Î°©µÄ±¬·¢¿ªÕ¹¾ùÊܵ½ÁËÏÔÖøÒÖÖÆ¡£ÔÚÌåÄÚ¼°ÌåÍâʵÑéÖУ¬£¬Í¨¹ýCo-IP¡¢¡¢¡¢·Ö×Ó¶Ô½Ó¡¢¡¢¡¢·Ç°ÐÏò´úл×éѧ¡¢¡¢¡¢Ë«Ó«¹âËØÃ¸±¨¸æ»ùÒò¡¢¡¢¡¢È¾É«ÖÊÃâÒß³ÁµíµÈʵÑéÉîÈë̽ÌÖ»úÖÆ·¢Ã÷£¬£¬HBxÓëPTTG1Á¬ÏµÔö½øPTTG1µÄ±í´ï¼°Éó¶¨Î»¡£PTTG1ͨ¹ýÓëASNSÆô¶¯×ÓÇøÓòÁ¬ÏµÉϵ÷ASNSµÄ±í´ï£¬£¬²¢½øÒ»²½Éϵ÷Ì춬õ£°·´úл£¬£¬¼¤»îmTORͨ·£¬£¬´Ó¶øÔö½ø¸Î°©Ï¸°ûÔöÖ³¼°¸Î°©µÄÏ£Íû£¨Í¼2£©¡£ÕâÒ»Ñо¿Ð§¹ûÆÊÎöÁ˸Îϸ°û°©°©±äÀú³ÌÖУ¬£¬´úÐ»ÖØ±à³ÌµÄлúÖÆ£¬£¬Õ¹ÏÖÁËPTTG1ͨ¹ýASNS½éµ¼µÄÌ춬õ£°·´úл¼¤»îmTORͨ·Ôö½ø¸Îϸ°û°©µÄ±¬·¢¿ªÕ¹£¬£¬Îª¸Îϸ°û°©µÄ·ÀÖÎÌṩÁËеÄÀíÂÛ»ù´¡¼°Ç±ÔÚµÄÖÎÁưе㡣

ͼ2 »úÖÆÊ¾Òâͼ PTTG1ͨ¹ýÓëASNSÆô¶¯×ÓÇøÓòÁ¬ÏµÉϵ÷ASNSµÄ±í´ï£¬£¬²¢½øÒ»²½Éϵ÷Ì춬õ£°·´úл£¬£¬¼¤»îmTORͨ·£¬£¬Ôö½ø¸Î°©Ï¸°ûÔöÖ³¼°¸Î°©µÄÏ£Íû
¹ùÔÆÎµ½ÌÊڵIJ©Ê¿ÉúÖÜçùΪÂÛÎĵĵÚÒ»×÷Õߣ¬£¬¹ùÔÆÎµ½ÌÊÚΪͨѶ×÷Õߣ¬£¬ngµç×ÓÓÎÏ·Á¥ÊôµÚÈýҽԺΪÂÛÖøµÄµÚÒ»×÷Õßµ¥Î»¼°Í¨Ñ¶×÷Õßµ¥Î»¡£¸ÃÑо¿»ñ¹ú¼Ò×ÔÈ»¿ÆÑ§»ù½ðÃæÉÏÏîÄ¿¡¢¡¢¡¢¹ãÖÝÊпƼ¼ÍýÏëÏîĿ֧³Ö¡£
ÂÛÎÄÁ´½Ó£º£ºhttps://aacrjournals.org/cancerres/article-abstract/doi/10.1158/0008-5472.CAN-22-3561/726351/