ngµç×ÓÓÎÏ·ÐÂÎÅÍøÑ¶£¨Í¨Ñ¶Ô±³ÂÓÀÃ÷£©Èý¼¶ÁÜͶºÏ£¨Tertiary lymphoid structures£¬TLS£©¾ßÓÐÓë´Î¼¶ÁÜ°ÍÆ÷¹ÙÀàËÆµÄ½á¹¹ºÍ¹¦Ð§£¬Ò²³ÆÎªÒìλÁܰÍ×éÖ¯£¬Í¨³£ÔÚÂýÐÔÑ×Ö¢×éÖ¯ÖÐÐγɡ£¡£¡£TLS°üÀ¨ÓÉ´ó×ÚTϸ°ûÀ§ÈÆBϸ°û×é³ÉµÄϸ°ûÍÅ¡£¡£¡£Bϸ°û×÷Ϊ¿¹ÔµÝ³Êϸ°ûÄÜÔÚÔ뽫´¦ÀíºóµÄ¿¹Ô³ÊµÝ¸øTϸ°û£¬½øÒ»²½ÔöÇ¿TɱÉËÖ×ÁöÄÜÁ¦¡£¡£¡£×î½üÑо¿Åú×¢£¬ÔÚÖ×Áö²¿Î»·ºÆðTLSÓëÖ×Áö»¼ÕßÓÅÒìÔ¤ºóÓйء£¡£¡£Õâ˵Ã÷TLSÓëÖ×Áö»¼ÕßÔ¤ºóÓÐ×ÅÇ×½ü¹ØÏµ£¬Ôö½øTLSÐγɿÉÍû³ÉΪÒÖÖÆÖ×ÁöÉú³¤µÄÒ»ÖÖÖÎÁÆÐÂÕ½ÂÔ¡£¡£¡£È»¶øTLS×ÔÈ»ÐγÉÀú³Ì»ºÂýÇÒ²»¿É¿Ø£¬ÔõÑù¿ìËٺͿɿصÄÓÕµ¼ÔÚÖ×ÁöÖÐÐγÉTLSÊÇÒ»¸öÌôÕ½¡£¡£¡£
¿ËÈÕ£¬ngµç×ÓÓÎÏ·ÖÊÁÏ¿ÆÑ§Ó빤³ÌѧԺ³ÂÓÀÃ÷½ÌÊÚºÍÁõÀûнÌÊÚÍŶӱ¨µÀÁËͨ¹ýÄÉÃ׿ÅÁ£ÒßÃ磨pECM£©¼ÓËÙÖ×ÁöÖÐTLSµÄÐγÉÀ´ÒÖÖÆÖ×ÁöÉú³¤µÄÑо¿£¨Í¼1£©¡£¡£¡£±¾Ñо¿½ÓÄɱ»FDAÅú×¼×÷ΪʳÎïÌí¼Ó¼ÁµÄÖ²ÎïȪԴµ¥ÄþËá×÷ΪµÝËÍÔØÌ壬½ÓÄɼ¤»îBϸ°ûµÄTLR-9¼¤¶¯¼ÁCpGºÍ¼¤»îTϸ°ûµÄSTING¼¤¶¯¼ÁMn2+×÷Ϊ×ô¼Á£»£»£»Ñ¡ÓñÇÑʰ©£¨Nasopharynx cancer£¬NPC£©»¼Õß³ÖÐø±í´ïµÄÂѰ×EBNA1×÷Ϊ¿¹Ô£»£»£»Ê¹ÓÿìËÙÄÉÃ׸´ºÏÊÖÒÕ£¨Flash nanocomplexation£¬FNC£©ÖƱ¸³ö³ß´çÔ¼100ÄÉÃ×µÄpECM¡£¡£¡£

ͼ1. pECMÄÉÃ×ÒßÃçͨ¹ýÔö½øTLSµÄÐγÉÀ´ÖÎÁƱÇÑʰ©Ê¾Òâ
ΪÁËÆÀ¼ÛÄÉÃ×ÒßÃçµÄ¿¹Ö×ÁöЧ¹û£¬×÷ÕßÊ×Ïȹ¹½¨ÁËÄ£Äâ±ÇÑʰ©Ð¡ÊóÄ£×Ó£¬²¢Ê¹Óòî±ð×é³ÉµÄÄÉÃ×ÒßÃç¾ÙÐÐÖÎÁÆ£¨Í¼2£©¡£¡£¡£Ïà±ÈÓÚÓÎÀëÒßÃçºÍµ¥×ô¼ÁÄÉÃ×ÒßÃç¶øÑÔ£¬ pECM¿É¸üÓÐÓõÄÒÖÖÆÖ×ÁöÉú³¤²¢ÏÔ×ÅÑÓÉìСÊóÉúÑÄʱ¼ä¡£¡£¡£¿£¿£¿¹Ö×Áö»úÖÆÑо¿Åú×¢£¬pECMÔÚ¼¤»îʩչЧӦ¹¦Ð§µÄTϸ°ûÉϸüÓÐÓÅÊÆ¡£¡£¡£ÔÚ¶¯ÎïÄ£×ÓÍâÖÜѪÖУ¬pECMÖÎÁÆ×鱬·¢ÁËÓÉCD8+ T ºÍCD4+ T ϸ°û±í´ïµÄ×î¸ßÊýÄ¿IFN-¦Ã, TNF-¦Á ºÍIL-2 ϸ°ûÒò×Ó¡£¡£¡£ELISPOT¼ì²âÆ¢ÔàÁܰÍϸ°û±¬·¢IFN-¦ÃµÄϸ°ûÊýĿҲÅú×¢pECMÖÎÁÆ×éÔÚ¼¤»îϸ°ûÃâÒßÉÏÓÅÓÚ±ÈÕÕ×é¡£¡£¡£

ͼ2. Ö×ÁöÖÎÁÆÓëѪƢϸ°ûÃâÒß·´Ó³£¨A£©Ð¡Êó×¢Éä±ÇÑʰ©Ö×Áöϸ°û¡¢¡¢¡¢½ÓÖÖÒßÃçʱ¼äºÍÕÉÁ¿Ö¸±êÆÀ¹Àʱ¼ä±í£»£»£»£¨B£©²î±ðÖÎÁÆ×éСÊóÖ×ÁöÉú³¤ÇúÏߣ»£»£»£¨C-E£©ÍâÖÜѪÖÐÉøÍ¸Ï¸°ûÒò×ÓTϸ°û±ÈÀý£»£»£»£¨F£©ELISPOT¼ì²âÆ¢ÔàÁܰÍϸ°û±¬·¢IFN-¦ÃµÄϸ°ûÊýÄ¿¡£¡£¡£
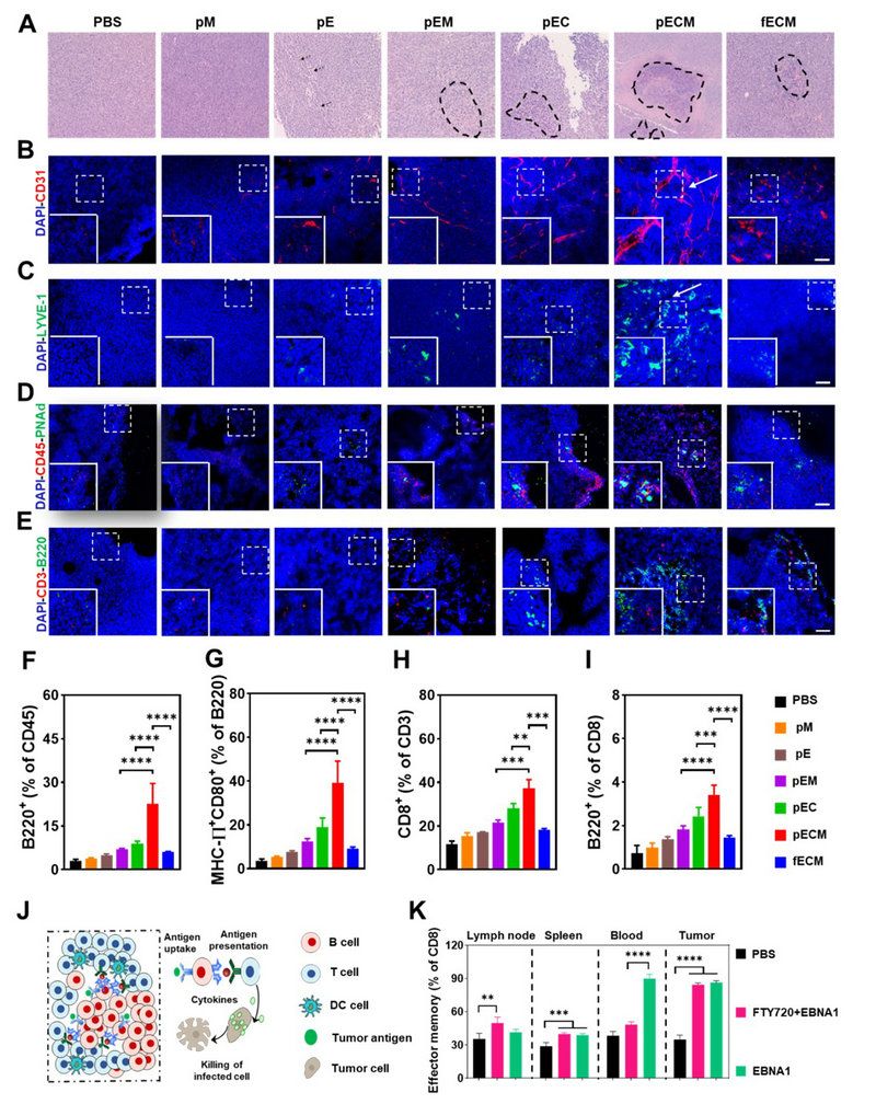
Ϊ½øÒ»²½Ì½ÌÖΪºÎpECMÒßÃçÔÚ¼¤»îTϸ°û·½Ãæ¸üÓÐÓÅÊÆ£¬¸ÃÑо¿½ÓÄÉHEȾɫºÍÃâÒßÓ«¹âȾɫ¶ÔÖ×Áö΢ÇéÐξÙÐÐÆÊÎö£¨Í¼3£©¡£¡£¡£Ð§¹ûÅú×¢£¬ÔÚpECMÖÎÁƵÄСÊóÖ×ÁöÖÐÓÐÊýÄ¿¶à²¢ÇÒÃæ»ý´óµÄ½þÈóÁܰÍϸ°ûÍÅ£¬ËµÃ÷ÎúÐγÉÁËTLS¡£¡£¡£²¢ÇÒ£¬ÊӲ쵽Õý³£»£»£»¯µÄÖ×ÁöѪ¹ÜºÍÁܰ͹ܣ¬ÒÔ¼°Óдó×ÚÁܰÍϸ°ûÎ§ÈÆ¸ßÄÚÆ¤¾²ÂöµÄÐγɡ£¡£¡£ÕâЩÂö¹ÜϵͳÕý³£»£»£»¯¿É½µµÍÖ×Áö¼äÖÊѹÁ¦£¬·´¹ýÀ´Ôö½øÍâÖÜÑ»·µÄÁܰÍϸ°û½þÈóÖ×Áö£¬ÐγÉÓÉ´ó×ÚBϸ°û°ü¹üTϸ°ûµÄTLS¡£¡£¡£ÎªÌ½ÌÖÖ×ÁöÖÐTLSÐγɺóÒýÆðµÄת±ä£¬¸ÃÑо¿½ÓÄÉÁ÷ʽϸ°ûÒÇÆÊÎöµÃ³öÖ×ÁöÖÐTLSÐγɺóÒýÆð¾ßÓÐɪË×÷ÓõÄCD8+Tϸ°û±ÈÀýÔöÌí£¬ÒÔ¼°×÷Ϊרְ¿¹ÔµÝ³Êϸ°ûCD80+MHCll+Bϸ°û±ÈÀýÔöÌí¡£¡£¡£ÓÈÆäÖµµÃ×¢ÖØµÄÊÇ£¬×÷ΪBϸ°û½«¿¹Ô³ÊµÝ¸øTϸ°ûµÄÖ±½ÓÖ¤¾Ý£¬B220+CD8+Tϸ°û±ÈÀý½Ï±ÈÕÕ×éÏÔÖøÔö¶à£¬Åú×¢ÎúÖ×ÁöTLSÖÐTϸ°û¡¢¡¢¡¢Bϸ°û±£´æÏ໥×÷Óᣡ£¡£½øÒ»²½¸ÃÑо¿½ÓÄÉÁܰÍϸ°ûÒÖÖÆ¼ÁFTY720ÒÖÖÆ´Î¼¶ÁÜ°ÍÆ÷¹ÙµÄÁܰÍϸ°ûÍâÅÅ£¬ÔÚÖ×Áö¾Ö²¿¸øÓ迹Դ̼¤ºó£¬Ö×ÁöÖÐʩչЧӦӰÏóTϸ°ûµÄ±ÈÀýûÓÐÏÔ×ÅϽµ£¬Åú×¢Ö×ÁöÖÐTLSÐγɺó¿É×ÔÁ¦ÓÚÍâÖܴμ¶ÁÜ°ÍÆ÷¹Ùʩչ´Ì¼¤Tϸ°ûµÄ×÷Óᣡ£¡£

ͼ3. TLSµÄÐγɡ¢¡¢¡¢Ö×Áö΢ÇéÐÎÖÐBϸ°ûºÍTϸ°û¼¤»î£¨A£©²î±ðÖÎÁÆ×éÖ×Áö½þÈóÁܰÍϸ°ûHEÕÕÆ¬£»£»£»£¨B-E£©²î±ðÖÎÁÆ×éÖ×ÁöÃâÒßÓ«¹âÕÕÆ¬£»£»£»£¨F-I£©Ö×Áö΢ÇéÐÎÖÐBϸ°û¡¢¡¢¡¢Tϸ°ûÒÔ¼°B-Tϸ°ûÏ໥×÷ÓñÈÀý£»£»£»£¨J£©Ö×ÁöÄÚTLSʩչ¿¹Ö×ÁöʾÒâͼ£»£»£»£¨K£©TLS¡¢¡¢¡¢´Î¼¶ÁÜ°ÍÆ÷¹ÙºÍÍâÖÜѪÖÐЧӦӰÏóTϸ°û±ÈÀý¡£¡£¡£
ÕâÏîÊÂÇéÕ¹ÏÖÁËË«×ô¼ÁÄÉÃ×ÒßÃçͨ¹ýÓÕµ¼Ö×Áö²¿Î»Âö¹ÜϵͳÕý³£»£»£»¯ºÍÖ×Áö²¿Î»±¬·¢Ç÷»¯Òò×Ó½ø¶øÕÐļ³ÉÊìµÄTϸ°û¡¢¡¢¡¢Bϸ°û½þÈóÖ×Áö£¬Ëõ¶ÌÁËÁöÄÚTLSµÄÐγÉʱ¼ä¡£¡£¡£TLS¿ÉÒÔ×ÔÁ¦ÓÚÍâÖܴμ¶ÁÜ°ÍÆ÷¹Ùʩչ×÷Óã¬ÔöÇ¿¾Ö²¿¿¹Ö×ÁöÃâÒß·´Ó³£¬´Ó¶øÒÖÖÆÖ×ÁöÉú³¤¡£¡£¡£Õâ¸öÖÎÁÆÀíÄîÒ²ÔÚÄ£Äâ±ÇÑʰ©Ð¡ÊóÄ£×ÓÖлñµÃ֤ʵ£¬²¢Õ¹ÏÖ³öÑÓÉ착֢СÊóÄ£×ÓÉúÑÄÆÚµÄЧ¹û¡£¡£¡£±ðµÄ£¬ÖƱ¸ÄÉÃ×ÒßÃçµÄÖÊÁϾßÓмòÆÓºÍÉúÎïÏàÈݵÈÓÅÊÆ£¬Åú×¢¸ÃÄÉÃ×ÒßÃç¾ßÓÐÓÅÒìµÄÁÙ´²Ó¦ÓÃÔ¶¾°¡£¡£¡£
Ïà¹ØÂÛÎÄÒÔ¡°Nanovaccines Fostering Tertiary Lymphoid Structure to Attack Mimicry Nasopharyngeal Carcinoma¡±ÎªÎÊÌâÓÚ2023Äê4ÔÂ14ÈÕ½ÒÏþÔÚACS NanoÉÏ¡£¡£¡£ngµç×ÓÓÎÏ·ÖÊÁÏ¿ÆÑ§Ó빤³ÌѧԺ²©Ê¿Ñо¿ÉúÎÂìõ¸£ÎªµÚÒ»×÷Õߣ¬ÁõÀûнÌÊÚ¡¢¡¢¡¢³ÂÓÀÃ÷½ÌÊÚΪÅäºÏͨѶ ×÷Õß¡£¡£¡£
ÂÛÎÄÁ´½Ó£ºhttps://doi.org/10.1021/acsnano.2c09619