ngµç×ÓÓÎÏ·ÐÂÎÅÍøÑ¶£¨Í¨Ñ¶Ô±Áºµ¤£©¾îµûÊÇÒ»ÖÖÉúÑÄÔڸߺ£°ÎÉ½ÇøµÄºûµû£¬ÒÔÆäͬµ³ÐÎ×´¿áËÆ°ë͸Ã÷µÄ±¡¾î¶øµÃÃû¡£¡£¡£Æäð¨½àɫͬµ³Éϳ£×ºÓÐÁÁºìÉ«¡¢³ÈÉ«¡¢À¶É«µÄÔ²°ß£¨¼ûͼ1£©£¬Íâ¹Û¸ßÑŸßÉС£¡£¡£¾îµûÁ¥ÊôÓÚ·ïµû¿Æ¡¢¾îµûÑǿơ¢¾îµûÊô£¬ÆÕ±éÂþÑÜÓÚÅ·ÑÇ´ó½¼°±±ÃÀÖÞ£¬°üÀ¨55ÖÖ¡£¡£¡£¸ÃÀàȺÖÐÐí¶àÎïÖÖÈç¾ýÖ÷¾îµûºÍ°¢²¨ÂÞ¾îµû¶¼Êǹú¼Ò¶þ¼¶±£»£»£»¤¶¯Îï¡£¡£¡£¾îµûÊôÄڵĴ󲿷ÖÎïÖÖÄܹ»Ë³Ó¦ÑϺ®ºÍ¸ßº£°ÎµÄɽµØÇéÐΣ¬ÓÐЩÎïÖֻµÄ×î¸ß¼«Ï޿ɴﺣ°Î6000Ãס£¡£¡£Òò´Ë£¬ËüÃDZ»ÓþΪ¡°Ñ©ÏßÉÏ·ÉÏèµÄ¾«Á顱£¬ÊÇÑо¿À¥³æ¸ßº£°Î˳ӦµÄÓÅÒìÄ£×Ó¡£¡£¡£ËäÈ»¾îµûÊôÊÇÒ»¸öµä·¶µÄ¸ßº£°ÎÂþÑÜÀàȺ£¬µ«ÆäÖÐÒ²ÓÐÉÙÊýÎïÖÖÉúÑÄÔڵͺ£°ÎµØÇø¡£¡£¡£Ñ§½ç¹ØÓÚ¸ÃÊôµÄÆðÔ´±£´æÕùÒ飬һ˵ÊÇÆðÔ´Óڸߺ£°ÎÇéÐΣ¬Ëæºó²¿·ÖÎïÖÖÖð½¥ÍùµÍº£°ÎµØÇøÇ¨á㣬Áíһ˵ÊÇÆðÔ´Óڵͺ£°ÎÇéÐΣ¬ËæºóÖð½¥Ë³Ó¦¸ßº£°ÎÉ½Çø¡£¡£¡£±ðµÄ£¬¾îµûÎïÖÖµÄÓ׳æÒÔÐí¶à²î±ð¿ÆµÄÖ²ÎïΪʳ£¬²¢ÇÒ´ó´ó¶¼ÖÖÀàÊÇרʳÐԵġ£¡£¡£¾îµûÎïÖÖÓëÆäÖ²ÎïËÞÖ÷µÄÅäºÏÑÝ»¯Àú³ÌÒÔ¼°ÓëÆäÎïÖÖ¶àÑùÐÔ·Ö»¯µÄ¹ØÏµÒ²ÊÇÖµµÃÑо¿µÄÎÊÌâ¡£¡£¡£Ò»¸öÎȽ¡µÄ¾îµûÎïÖÖϵͳ½ø»¯¿ò¼ÜÊÇ¿ªÕ¹Ïà¹ØÑо¿µÄ»ù´¡£¬È»¶øÒÔÍùÑо¿ÖØÐ޵ľîµûÎïÖÖµÄϵͳ·¢Óý¹ØÏµÏ൱²»Îȹ̣¬Ò»Ð©Ö÷ÒªµÄ½Úµã£¬ÌØÊâÊÇ»ù²¿Ö§ÏµÈÔÓÐÕùÒé¡£¡£¡£

ͼ1 ¾îµûÒ°ÍâÕÕÆ¬
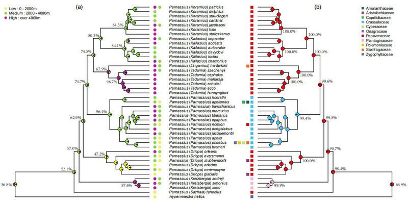
ΪÁËÀåÇå¾îµûÊôÎïÖÖµÄϵͳ½ø»¯ÀúÊ·£¬ngµç×ÓÓÎÏ·ÉúÃü¿ÆÑ§Ñ§ÔºÕÅÅô½ÌÊÚÓ뻪ÄÏũҵ´óѧÍõºñ˧¸±½ÌÊÚÍŶÓͨ¹ýºã¾ÃϵͳµÄÒ°Í⿼²ìÓë¹Ý²Ø±ê±¾½»Á÷£¬ÍøÂçÁË´ó×ÚÕä¹óµÄ¾îµûÊôÑùÆ·£¬ÁýÕÖÁ˾îµûÊôÏÖÔÚÒÑÖªµÄ75%µÄÎïÖÖ¡£¡£¡£Ñо¿ÍŶÓʹÓÃÕÅÅô½ÌÊÚ×îпª·¢µÄÀ©Ôö×ÓÔÓ½»²¶»ñÊÖÒÕ£¬Õ½Ê¤Á˺ûµû¸É±ê±¾DNA½µ½âÑÏÖØµÄÊÖÒÕÄÑÌ⣬²â¶¨Á˾îµûÎïÖÖµÄ144¸öºË»ùÒò±àÂëÐòÁкÍÈ«³¤ÏßÁ£Ìå»ùÒò×éÐòÁУ¬Ê¹ÓÃϵͳ·¢Óý»ùÒò×éѧÑо¿Êֶοɿ¿ÆÊÎöÁ˾îµûÊôÎïÖÖ¼äµÄϵͳ·¢Óý¹ØÏµ£¬È·¶¨Á˾îµû8¸öÑÇÊô¼äµÄϵͳλÖ㬷¢Ã÷ÂþÑÜÓÚÃɹŵØÇøµÄSachaiaÑÇÊôÊǾîµûÖÐ×îÔç·Ö»¯³öÀ´µÄÀàȺ£¨Í¼2£©¡£¡£¡£

ͼ2 ¾îµûÊôµÄ·Ö»¯Ê±¼äºÍÉúÎïµØÀíÀúÊ·ÖØÐÞ
Ñо¿·¢Ã÷£¬¾îµûµÄ׿ÏÈÔÚÔ¼1320ÍòÄêǰÆðÔ´ÓÚÇà²Ø¸ßÔÓëÃɹŸßÔµÄÁªºÏÇøÓò£¬ÊôÓÚÖеȺ£°ÎµØÇø (2000-4000 m)£¬ÒÔó¿ËÚ¿ÆÖ²ÎïΪʳ£¬¾ø´ó²¿·Ö¾îµûÊôÎïÖֵķֻ¯±¬·¢ÔÚÇà²Ø¸ßÔµØÇø£¬ËµÃ÷Çà²Ø¸ßÔ²»µ«ÊǾîµûÎïÖֵįðÔ´µØ£¬Ò²ÊÇÆä¡°½ø»¯µÄÒ¡Àº¡±£¨Í¼3£©¡£¡£¡£Á¬Ïµ¹ÅÌìÆø×ª±äÇéÐΣ¬Ñо¿ÕßÍÆ²âÊÇÖÐÐÂÊÀÖÐÆÚµÄÈ«Çò±äůÆÚ£¨±¬·¢ÔÚ1700ÍòÄêǰ - 1500ÍòÄêǰ֮¼ä£¬±È½ñÌìµÄƽ¾ùζȺá¿ç4µ½5ÉãÊ϶ȣ©´ÙʹϲÀäµÄ¾îµû׿ÏÈǨáãÖÁÃɹŸßÔºÍÇà²Ø¸ßÔµØÇø£¬ÀäÁ¹µÄÃɹŸßԺ͸ߺ£°ÎµÄÇà²Ø¸ßÔÔÚÌìÆø±äůʱÆÚΪ¾îµû׿ÏÈÌṩÁËÀäÌìÆø±ÜÄÑËù£¬ËæºóµÄÖÐÐÂÊÀÖÐÆÚÈ«Çò±äÀäÊÂÎñ£¨×îÏÈÓÚÔ¼1390ÍòÄêǰ£©ÎªË³Ó¦ÑϺ®µÄ¾îµûÏòÍâÀ©É¢¼°¶àÑù»¯ÌṩÁËÌìÆøÊ±»ú¡£¡£¡£ÖµµÃÒ»ÌáµÄÊÇ£¬»ùÒòÆÊÎöЧ¹ûÅú×¢£¬¾îµûÑÇÊô£¨Parnassius£©×÷Ϊ¾îµûÊôÄÚÎïÖÖ×î¶àµÄÑÇÊô£¬ÆäÎïÖÖ¶àÑùÐÔ±¬·¢µÄÒªº¦ÔÚÓÚÆäÖ²Îï¼ÄÖ÷´Óó¿ËÚ¿ÆÏò¾°Ìì¿ÆµÄת±ä¡£¡£¡£¶ÔмÄÖ÷Ö²ÎïµÄ˳ӦÔö½øÁ˾îµûÑÇÊôÎïÖÖ¶àÑùÐԵı¬·¢£¬ÇкϾµäµÄ ¡°escape and radiate¡± ½ø»¯¼Ù˵¡£¡£¡£

ͼ3 ¾îµûº£°ÎÂþÑÜ(a)ºÍ¼ÄÖ÷Ö²Îï(b)ÑÝ»¯Í¼
¸ÃÊÂÇéΪ¾îµûµÄ·ÖÀàѧÑо¿ÌṩÁË´ó×ÚÓмÛÖµµÄºË»ùÒòºÍÏßÁ£Ìå»ùÒò×éÊý¾Ý£¬Îª¾îµûµÄ½ø»¯ºÍÉú̬ѧÑо¿ÌṩÁËÒ»¸ö¿É¿¿µÄϵͳ·¢Óý¿ò¼Ü£¬Ò²ÎªÎÒÃÇÏàʶ¸ßɽµûÀàµÄÆðÔ´¡¢º£°Î˳ӦºÍ¼ÄÖ÷Ö²ÎïÑÝ»¯ÒÔ¼°¶àÑùÐÔÐγÉÀú³ÌÌṩÁËÐÂÊӽǡ£¡£¡£
¿ËÈÕ£¬¸ÃЧ¹ûÒÔ ¡°Amplicon capture phylogenomics provides new insights into the phylogeny and evolution of alpine Parnassius butterflies (Lepidoptera: Papilionidae)¡± ΪÌâ½ÒÏþÔÚ¹ú¼ÊÀ¥³æÏµÍ³Ñ§µÄȨÍþÆÚ¿¯Systematic Entomology ÉÏ¡£¡£¡£ngµç×ÓÓÎÏ·ÉúÃü¿ÆÑ§Ñ§ÔºÎªµÚÒ»×÷Õßµ¥Î»¡£¡£¡£±¾Ñо¿»ñµÃÁ˹ú¼Ò×ÔÈ»¿ÆÑ§»ù½ðÃæÉÏÏîÄ¿µÄ×ÊÖú¡£¡£¡£
ÂÛÎÄÁ´½Ó£º£º£ºhttp://doi.org/10.1111/syen.12591