ngµç×ÓÓÎÏ·

05

¿ÆÑÐÏ£Íû

¾ÛºÏÎïÄ£ÄâºËËáøÒÖÖÆ×ÔÉíÃâÒߺÍ×ÔÉíÑ×Ö¢¼²²¡µÄÑо¿È¡µÃÐÂÏ£Íû

¸å¼þȪԴ£º£º£ºÖÊÁÏ¿ÆÑ§Ó빤³ÌѧԺ ±à¼­£º£º£ºÌ¸Ï £¡£¡£¡¢¡¢¡¢Íõ¶¬Ã· ÉóºË£º£º£ºÖª×ã ÔĶÁÁ¿£º£º£º

ngµç×ÓÓÎÏ·ÐÂÎÅÍøÑ¶£¨Í¨Ñ¶Ô±³ÂÓÀÃ÷£©ÈËÌåÄÚ¹ýÁ¿µÄÓÎÀëºËËá¿É±»ºËËá¸ÐÊÜÆ÷ʶ±ð¶øÒýÆðÏÈÌìÐÔÃâÒß·´Ó³£¬ÊͷųöÖ×Áö»µËÀÒò×ÓTNF-a»òIÐÍ×ÌÈÅËØ¶ø±¬·¢ÑÏÖØµÄ×ÔÉíÃâÒß¼²²¡¡£¡£¡£ÑôÀë×Ó¾ÛºÏÎï¿Éɨ³ýÓÎÀëºËËá¶øÒÖÖÆÆäÒýÆðµÄÑ×Ö¢·´Ó³£¨ÍŶÓǰÆÚÑо¿£º£º£ºNat Commun 2018; Angew Chem 2019; Sci Adv 2020; Adv Funct Mater 2020; Biomaterials 2021, 2022£©£¬È»¶øÑôÀë×Ó¾ÛºÏÎïÖÊÁϱ£´æ½Ï´óµÄϸ°û¶¾ÐÔ£¬ÔÚÓ¦ÓÃÖпÉÄܱ£´æÇå¾²·çÏÕ£¬²¢ÇÒ±»ÖÊÁÏÁ¬ÏµÓÎÀëºËËáµÄÒ©´úÒ²ÐèÒªÆÊÎö¡£¡£¡£ÎªÏàʶ¾öÕâÒ»ÎÊÌ⣬ngµç×ÓÓÎÏ·ÖÊÁÏ¿ÆÑ§Ó빤³ÌѧԺ³ÂÓÀÃ÷ºÍÁõÀûÐÂÍŶӽÓÄɹѾÛÒÒ¶þ´¼»¯µÄ¾ÛßäßòÄ£Äâ×ÔÈ»DNAøÀ´´ß»¯Á×Ëá¶þõ¥¼üµÄË®½â£¬´Ó¶ø»º½âÓëÓÎÀëºËËáÏà¹ØµÄ×ÔÉíÃâÒß¼²²¡ÈçÀà·çʪÐÔÊàŦÑס¢¡¢¡¢Aicardi-Gouti¨¨res×ÛºÏÕ÷µÄÖ¢×´¡£¡£¡£

Ðí¶à×ÔÈ»µÄºËËáË®½âøÒÔßäßò»ùÍÅ×÷Ϊ¹¦Ð§»ùÍÅÀ´´ß»¯Á×Ëá¶þõ¥¼üµÄ¶ÏÁÑ£¬Òò´Ë¸ÃÏîÑо¿Óòà¹Òßäßò»ùÍŵĺϳɾۺÏÎ²¢ÓùѾÛÒÒ¶þ´¼²à»ùÒÔÌá¸ßÖÊÁϵÄË®ÈÜÐÔºÍÉúÎïÏàÈÝÐÔ£¬ÑÓÉìÌåÄÚµÄÖÍÁôʱ¼ä¡£¡£¡£ÓÉÓÚ¸ÃÈ˹¤ºËËáø½ÓÄɵÄßäßò»ùÍÅÊDZÈÖ¬·¾°·¸üÈõµÄÓлú¼î£¬¶Ôϸ°ûºÍ×éÖ¯¾ßÓиüºÃµÄÉúÎïÇå¾²ÐÔ£¬½â¾öÁËÑôÀë×ÓÖÊÁÏÔÚÌåÄÚʹÓõÄÇå¾²Òþ»¼¡£¡£¡£Ä£ÄâøÔÚÌåÄڿɽµ½âÓÎÀëºËËᣬÓÐÓÃÒÖÖÆÁËÏà¹ØÑ×Ö¢·´Ó³£¨Í¼1£©¡£¡£¡£


F3699BEE57FA2CCE40D1CB6A2E0_50D9B2EC_1617A

ͼ1 ¾Ûßäßòͨ¹ýÄ£ÄâDNAË®½âøµÄË®½âÀ´ÒÖÖÆ×ÔÉíÃâÒß¼²²¡ÖÐDNAÒýÆðÑ×Ö¢µÄʾÒâͼ£¬±¾±¨µÀÔÚÀà·çʪÐÔÊàŦÑ׺ÍAicardi-Gouti¨¨res×ÛºÏÕ÷¶¯ÎïÄ£×ÓÉϾÙÐÐÁËÑéÖ¤¡£¡£¡£


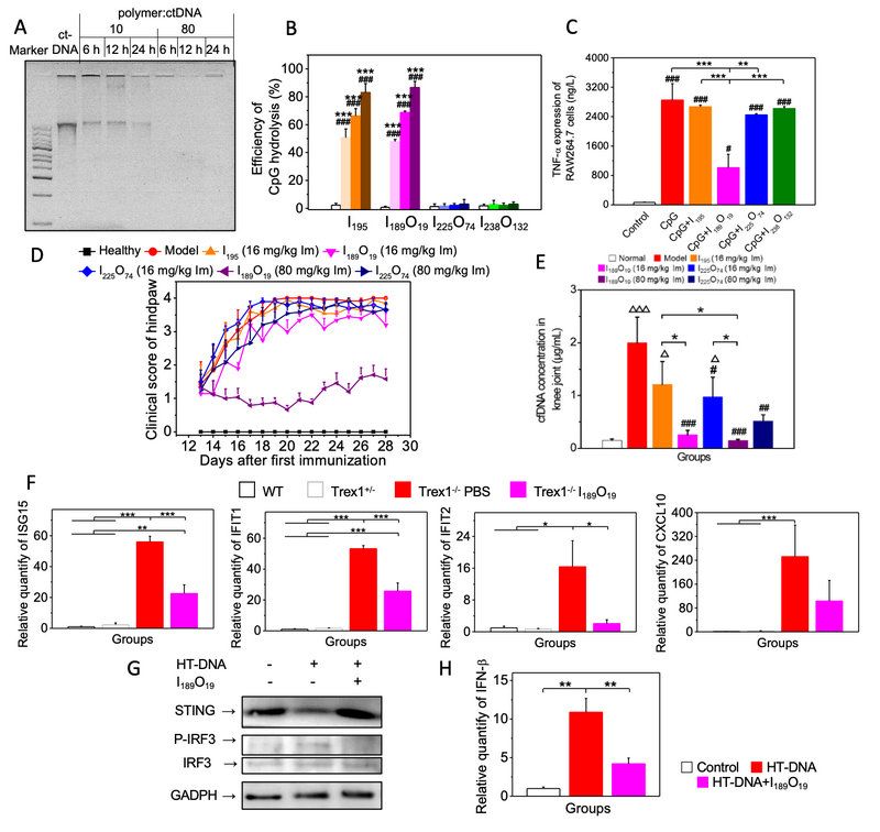
ͨ¹ý¿É¿Ø¾ÛºÏ·´Ó³£¬×÷ÕߺϳÉÁËËÄÖÖ²î±ðßäßòºÍ¹Ñ¾ÛÒÒ¶þ´¼µÄ¾ÛºÏÎ£º£ºI195¡¢¡¢¡¢I189O19¡¢¡¢¡¢I225O74ºÍI238O132¡£¡£¡£Ìá¸ß¹Ñ¾ÛÒÒ¶þ´¼µÄº¬Á¿ËäÈ»ÄÜÌá¸ßÖÊÁÏË®ÈÜÐÔ£¬¿ÉÊÇÒ²»á½µµÍÁËßäßò»ùÍŵÄÃܶȶø½µµÍÁË´ß»¯Á×Ëá¶þõ¥¼ü¶ÏÁѵÄЧÂÊ¡£¡£¡£ÊÊÁ¿¹Ñ¾ÛÒÒ¶þ´¼µÄ¾ÛßäßòI189O19¿É¼á³ÖÒ»¶¨¸ßµÄßäßò»ùÍÅÃܶÈ£¬¾ßÓÐÓÐÓõÄDNAË®½âЧÂÊ£¬Ò²ÌåÏÖ³öÓÅÒìµÄÉúÎïÏàÈÝÐÔ£¬´Ó¶øÄÜÇå¾²ºÍÓÐÓõØÒÖÖÆÓɺËËáÒýÆðµÄϸ°ûÄÚTollÑùÊÜÌåµÄ¼¤»î£¨Í¼2A-C£©¡£¡£¡£


0A57A48D698010FE805DE2268CD_1BDA0195_196CB

ͼ2 £¨A¡¢¡¢¡¢B£©²î±ð×é³É¾ÛºÏÎïÄ£Äâø´ß»¯DNAµÄË®½âÄÜÁ¦±íÕ÷£»£»£»£¨C£©Ä£ÄâøÒÖÖÆRAW264.7ϸ°ûÉøÍ¸Ï¸°ûÒò×Ó£»£»£»£¨D£©Ä£Äâø¶ÔCIA´óÊóÄ£×ÓºóצÖ×Õ͵÷ֵÄÓ°Ï죻£»£»£¨E£©¾ÛßäßòÖÊÁÏÖÎÁƺóCIA´óÊóÊàŦÓÎÀëºËËáµÄº¬Á¿×ª±ä£»£»£»£¨F£©¾ÛßäßòI189O19ÒÖÖÆTrex1ȱÏÝСÊóÖÐÓÉϸ°ûÖÊDNAÓÕµ¼µÄÑ×Ö¢£¬²î±ð×éµÄСÊóÐÄÔàÖÐ×ÌÈÅËØ´Ì¼¤»ùÒòµÄmRNAˮƽ£»£»£»¾ÛßäßòI189O19ÒÖÖÆRAW264.7ϸ°ûÄÚHT-DNAÒýÆðµÄ£¨E£©STING½µ½âºÍIRF3µÄÁ×Ëữ£¬ÒÔ¼°£¨F£©IFN-bµÄ±í´ï¡£¡£¡£


¸ÃÀà¾Ûßäßò¿ÉÒÔÒÖÖÆÀà·çʪÐÔÊàŦÑ×CIA´óÊóµÄÑ×Ö¢·´Ó³£¨Í¼2D£©¡£¡£¡£¹Ñ¾ÛÒÒ¶þ´¼µÄÒýÈë¿ÉÒÔʹµÃ¾ÛßäßòµÄË®ÈÜÐÔÔöÌí¶øÌá¸ß¿É×¢ÉäµÄ¼ÁÁ¿£¬¾²Âö×¢Éä¸ß¼ÁÁ¿µÄI189O19¿É»ñµÃ±ÈÆäËûÖÎÁÆ×é¸üÓÐÓõÄÖÎÁÆÐ§¹û£¬°üÀ¨¸üºÃµØÒÖÖÆÊàŦµÄÖ×ÕÍ¡¢¡¢¡¢ïÔÌ­Èí¹ÇµÄÇÖÊ´¡¢¡¢¡¢ïÔÌ­Ñ×֢ϸ°ûÔÚ»¬Ä¤µÄ½þÈóµÈ¡£¡£¡£Í¬Ê±£¬¹Ñ¾ÛÒÒ¶þ´¼Äܹ»Ìá¸ßÖÊÁÏÔÚÌåÄÚÑ­»·Ê±¼ä£¬½µµÍÖÊÁÏÔÚÌåÄÚ´úлµÄËÙÂÊ£¬´Ó¶øÌá¸ßÔÚÑ×Ö¢ÊàŦ´¦µÄÖÍÁôʱ¼ä£¬¸üºÃµØ½µ½âÊàŦ´¦¶àÓàµÄÓÎÀëºËËᣨͼ2E£©£¬½µµÍÊàŦ»¬Ä¤´¦IL-6ºÍTNF-¦ÁµÈÑ×Ö¢Òò×ÓˮƽÒÔ¼°MMP-3ˮƽ¡£¡£¡£

×÷Õß½øÒ»²½Ñо¿¾ÛºÏÎïÄ£ÄâøÔÚTrex1øȱʧµÄСÊóµÄÖÎÁÆÐ§¹û¡£¡£¡£×ÔÈ»µÄTrex1øȱÏݵ¼Ö»úÌåϸ°ûÖÊDNAȺ¼¯£¬ ʹµÃcGAS½éµ¼IÐÍ×ÌÈÅËØµÄ¼¤Ôö£¬´Ó¶øÒý·¢ÒÅ´«ÐÔAicardi-Gouti¨¦res×ÛºÏÕ÷¡£¡£¡£¶¯ÎïʵÑé֤ʵÆßÌ츹ǻעÉäI189O19¿ÉÒÔÓÐÓõØÏµ÷Trex1ÇóýСÊóÐÄÔàÖÐ×ÌÈÅËØ´Ì¼¤»ùÒòµÄˮƽ£¨Í¼2F£©£¬ïÔÌ­Ñ×֢ϸ°ûµÄ½þÈ󡣡£¡£Ñо¿»¹·¢Ã÷I189O19¿ÉÓÐÓõؽµ½âϸ°ûÖÊDNA£¬×è¶ÏÓÉϸ°ûÖÊDNAÈçHT-DNAÒýÆðµÄSTINGµÄ½µ½âºÍIRF3µÄÁ×Ëữ£¬ÒÖÖÆIFN-bµÄ±í´ï£¨Í¼2G,H£©¡£¡£¡£

¸ÃÊÂÇéÕ¹ÏÖÁ˾ۺÏÎï»ùÄ£ÄâDNAø¿ÉÓÐÓýµ½âÌåÄÚ¶àÓàµÄDNA²¢ÒÖÖÆÏà¹ØÃâÒßÑ×Ö¢·´Ó³£¬¿Éͨ¹ý½µ½âÑ×Ö¢ÊàŦ´¦µÄÓÎÀëºËËáÀ´ÓÐÓõØÒÖÖÆÀà·çʪÐÔÊàŦÑ×µÄÖ¢×´£¬¿ÉÒÔÔÚDNAøȱʧµÄСÊóÄ£×ÓÖÐÌî²¹DNAøÀ´ÒÖÖÆÓɶàÓàDNAÒýÆðµÄÑ×Ö¢·´Ó³¡£¡£¡£Òò´Ë£¬ÕâÖÖÄ£ÄâDNAø²»µ«¿ÉÒÔ½µµÍ×ÔÉíÃâÒß¼²²¡ÖÐÓÉÓÚÓÎÀëºËËáÒýÆðµÄÃâÒß·´Ó³£¬¸üÄÜÌæ²¹ÌåÄÚȱʧµÄDNAøÒÖÖÆÈçAicardi-Gouti¨¨res×ÛºÏÕ÷ÖÐÓÉϸ°ûÄÚDNAÒýÆðµÄÑ×Ö¢·´Ó³¡£¡£¡£×ÛÉÏËùÊö£¬¸ÃÊÂÇéΪÖÎÁÆ×ÔÉíÃâÒß¼²²¡ºÍ×ÔÉíÑ×Ö¢¼²²¡ÌṩÁËÒ»ÖÖ¼òÆÓ¡¢¡¢¡¢Çå¾²¡¢¡¢¡¢ÓÐÓõÄÐÂÕ½ÂÔ¡£¡£¡£

Ïà¹ØÑо¿Ð§¹ûÒÔ¡°A Tailored Artificial DNase Blocks Sensor Activation and Prevents Autoimmune and Autoinflammatory Diseases¡±ÎªÌ⣬ÓÚ2023Äê2ÔÂ28ÈÕ½ÒÏþÔÚÖÊÁÏÁìÓòÆÚ¿¯Advanced Functional Materials¡£¡£¡£ÖÊÁÏ¿ÆÑ§Ó빤³ÌѧԺ²©Ê¿Ñо¿ÉúÁº»ÛâùºÍ¶ÅÒݲ©Îª¸ÃÂÛÎĵÄÅäºÏµÚÒ»×÷Õߣ¬ÁõÀûнÌÊÚ¡¢¡¢¡¢³ÂÓÀÃ÷½ÌÊÚΪÂÛÎĵÄÅäºÏͨѶ×÷Õß¡£¡£¡£ngµç×ÓÓÎÏ·ÖÊÁÏ¿ÆÑ§Ó빤³ÌѧԺΪÂÛÎĵÚÒ»Íê³Éµ¥Î»¡£¡£¡£¸ÃÑо¿ÊÂÇé»ñµÃ¹ú¼Ò×ÔÈ»¿ÆÑ§»ù½ð×ÊÖú¡£¡£¡£

ÂÛÎÄÁ´½Ó£º£º£ºhttps://doi.org/10.1002/adfm.202213465

¡¾ÍøÕ¾µØÍ¼¡¿