ngµç×ÓÓÎÏ·ÐÂÎÅÍøÑ¶£¨Í¨Ñ¶Ô±¸ðÕñ»Í£©ÊȷξüÍžú£¨Legionella pneumophila£©ÊÇÒ»Àà40¶àÄêÀ´ÔÚÌìϸ÷µØ°üÀ¨ÎÒ¹ú±»ÆµÈÔ±¨µÀµÄÒýÆð¾üÍžú·ÎÑ×ÒÔ¼°ÅÓµÙÑÇ¿ËÈȵĸïÀ¼ÊÏÒõÐÔ°ûÄÚ²¡Ôϸ¾ú£¬£¬£¬Êǹ«¹²ÇøÓòµÄÖØ´óÇå¾²Òþ»¼¡£È«ÇòÿÄê¶¼ÓÐÒ»ÔÙ¾üÍžúµÄ±¬·¢Ê¢ÐУ¬£¬£¬ÔÚ¹ú¼ÊÉÏ£¬£¬£¬¾üÍžú·ÎÑ×Òѱ»¶à¸ö¹ú¼ÒÁÐΪ·¨¶¨Ñ¬È¾²¡¡£
ÊȷξüÍžú¾ßÓÐÓɸ´ÖÆÆÚºÍÇÖȾÆÚ×é³ÉµÄË«ÏàÉúÑÄÖÜÆÚ£¬£¬£¬ÒÔ°ü¹ÜÆäË³Ó¦ÖØ´óת±äÇéÐÎʱµÄ´æ»îºÍÔöÖ³¡£±ðµÄ£¬£¬£¬°ûÄÚ¾üÍžúͨ¹ýT4BSSÉøÍ¸ÏµÍ³ÏòËÞÖ÷ϸ°ûÄÚתÔËÖÁÉÙ330ÖÖЧӦÂѰ×ÊÇÆä¶¾Á¦µÄÒªº¦¡£¾üÍžúÉú³¤ºÍ¶¾Á¦Òò×Óʵʱ¡¢Ï¸Ä嵨±í´ï£¬£¬£¬Êǰü¹ÜÆä´æ»î¡¢ÔöÖ³ºÍÒýÆð¼²²¡ÄÜÁ¦µÄÒªº¦¡£
ngµç×ÓÓÎÏ·ÉúÃü¿ÆÑ§Ñ§ÔºÂ½Ó¾ü½ÌÊÚÍŶӺã¾Ã´Óʲ¡Ôϸ¾úÓëËÞÖ÷Ï໥×÷ÓÃÑо¿¡£ÍŶÓǰÆÚ·¢Ã÷ÀÒÂѰ×Ë®½âÂѰ×øP£¨ClpP£©µÄÂѰ×Ë®½â×÷ÓöÔÊȷξüÍžúÖÁ¹ØÖ÷Òª£¬£¬£¬Õ¹ÏÖÁ˾üÍžúClpPͨ¹ý½µ½â»ýÀÛµÄCsrAÂÑ°×Æ·Ã²ºÍµ÷¿ØcsrA mRNAµÄת¼±í´ï£¬£¬£¬ÒÔÂѰ×ˮƽºÍת¼ˮƽµÄË«ÖØ·½Ê½µ÷¿ØCsrAÔÚ²î±ðÉúÑÄÖÜÆÚ½×¶ÎµÄ±í´ïÁ¿¡£¸ÃÑо¿Ö¤ÊµÎú¾üÍžúÉú³¤ºÍ¶¾Á¦Òò×ÓÔÚË«ÏàÉúÑÄÖÜÆÚÖÐÑϽ÷µÄʱÐòµ÷¿Ø£¬£¬£¬Êǰü¹ÜÆä´æ»î¡¢ÔöÖ³ºÍÒýÆð¼²²¡ÄÜÁ¦µÄÒªº¦£¨Ge Zhenhuang, et al., Frontiers in Microbiology, 2019£©¡£

ͼ1 ÂѰ×øClpPµ÷¿ØÉú³¤Óë¶¾Á¦Òò×ÓCsrAµÄ±í´ï
ÊȷξüÍžú´æ»îºÍ¶¾Á¦µÄÒªº¦ÊÇË«ÏàÉúÑÄÖÜÆÚºÍ¶¾Á¦ÂѰ×-ЧӦÂѰ×ÉøÍ¸µÄÑϽ÷µ÷¿Ø¡£ÍŶÓÎ§ÈÆ¡°ÊȷξüÍžúÖ²¡Á¦ÖÐË«ÏàÉúÑÄÖÜÆÚºÍ¶¾Á¦µÄµ÷¿Ø»úÖÆ¡±¼ÌÐø¿ªÕ¹Ñо¿£¬£¬£¬½üÆÚЧ¹ûͨ¹ýÂѰ×ÖÊ×éѧϵͳµØÕ¹ÏÖÁËË«ÏàÉúÑÄÖÜÆÚºÍϸ¾ú·¢²¡»úÖÆµÄÍê³ÉºÜ´ó³Ì¶ÈÉÏÒÀÀµÓÚClpPÒÀÀµÐÔÂѰ×Ë®½âµ÷ÀíµÄÂѰ×ÖÊÎÈ̬¡£

ͼ2 ÂѰ×ÖÊ×éѧչÏÖClpPµ÷¿ØµÄÂÑ°×Æ×
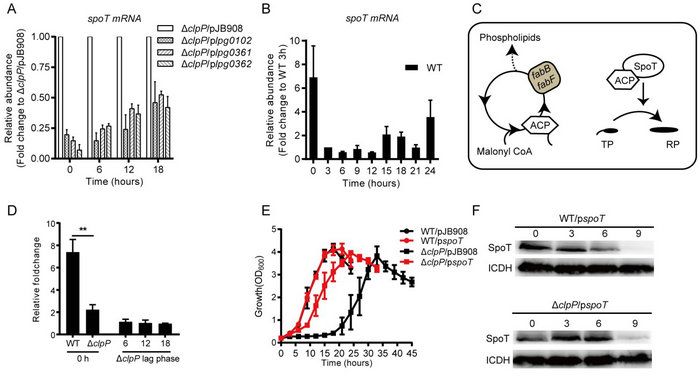
×÷Õß¶Ô¾üÍžúË«ÏàÉúÑÄÖÜÆÚÖÐÊÜ¿ØÂѰ׺͵×ÎïÂѰ׵ÄClpPÒÀÀµÐÔ¶¯Ì¬Æ×¾ÙÐÐÁ˱íÕ÷£¬£¬£¬·¢Ã÷ClpPÊÇÉúÑÄÖÜÆÚÒÀÀµÐÔÂѰױí´ïµÄÖ÷Òªµ÷¿ØÒò×Ó£¬£¬£¬²¢½øÒ»²½·¢Ã÷ÊȷξüÍžúÐèÒªÒÀÀµClpPµÄÂѰ×Ë®½âÀ´¼à²âÖ¬·¾ËáÉúÎïºÏ³ÉÏà¹ØÂѰ×Lpg0102/Lpg0361/Lpg0362ºÍSpoTµÄƷò£¬£¬£¬ÒÔÕý³£µ÷Àí×ÔÉíµÄ·Ö»¯¡£¸ÃÑо¿Ê×´ÎÃ÷È·ÁËSpoTÂѰ×ÊǸþúÍêÕûÉúÑÄÖÜÆÚµÄÖØ´óµ÷¿ØÍøÂçÖÐ×îÒªº¦µÄµ÷¿ØÒò×Ó¡£

ͼ3 ClpPÊǵ÷¿ØË«ÏàÉúÑÄÖÜÆÚÒÀÀµÐÔ±í´ïÂѰ׵ÄÒªº¦Òò×Ó£¨ÂÌÉ«ÌåÏÖÂѰױ»ClpPµ÷¿Ø£¬£¬£¬»ÒÉ«ÌåÏÖÂѰײ»ÊÜClpPµ÷¿Ø£©

ͼ4 ClpPͨ¹ýÖ¬·¾ËáÉúÎïºÏ³ÉÂѰ׵÷¿ØSpoTˮƽÒÔÉúÑÄÖÜÆÚµÄת»»
¸ÃÑо¿ÏµÍ³ÐðÊöÁËÏÖÔÚ¾üÍžúÑо¿ÖÐ×îÖ÷ÒªºÍؽ´ý½â¾öµÄÒ»¸öÎÊÌ⣬£¬£¬¼´Ë«ÏàÉúÑÄÖÜÆÚºÍ¶¾Á¦ÊÇ·ñÒ»ÖÂÐԵر»µ÷¿Ø¡£ÍŶӵÄÑо¿·¢Ã÷ÊȷξüÍžúµÄË«ÏàÉúÑÄÖÜÆÚºÍ¶¾Á¦µÄµ÷¿ØÊÇÏ໥×ÔÁ¦µÄ£¬£¬£¬²¢ÅжÏÁ˸÷×Ôµ÷¿ØÍøÂçÖпÉÄ¥Á·µÄÒªº¦ÂѰס£

ͼ5 SpoTµÄ±í´ï²»¿É»Ö¸´¾úÖêµÄ°ûÄÚ´æ»îºÍÔöÖ³ÄÜÁ¦

ͼ6 ClpPͨ¹ýµ÷¿ØÉúÑÄÖÜÆÚ-Éú³¤Òò×ÓºÍЧӦÂѰ×-¶¾Á¦Òò×ÓµÄϵͳÊÓͼ
ÕâÏîÑо¿ÖÜȫչÏÖÁËÉæ¼°µ÷ÀíÊȷξüÍžúË«ÏàÉúÑÄÖÜÆÚºÍϸ¾ú¶¾Á¦µÄÒªº¦´úл;¾¶£¬£¬£¬ÍêÉÆÁ˾üÍžú×îÖ÷ÒªµÄÁ½¸öÌØÕ÷£¨Ë«ÏàÉúÑÄÖÜÆÚºÍ¶¾Á¦£©Ö®¼äµÄµ÷¿ØÍøÂ磬£¬£¬¶ÔÊȷξüÍžúµÄ·À¿ØºÍ¾üÍŲ¡µÄÖÎÁƾßÓÐÖ÷ÒªÖ¸µ¼ÒâÒå¡£
¸ÃÑо¿Ð§¹û½üÆÚÒÔ¡°New Global Insights on the Regulation of the Biphasic Life Cycle and Virulence Via ClpP-Dependent Proteolysis in Legionella pneumophila¡± ΪÌ⣬£¬£¬ÔÚÏß½ÒÏþÔÚ¹ú¼Ê¾µäÂѰ×ÖÊ×éѧȨÍþ¿¯ÎïMolecular & Cellular Proteomics£¬£¬£¬²¢±»ÃÀ¹úÉúÎﻯѧÓë·Ö×ÓÉúÎïѧ»á¹Ù·½ÐÂÎÅÔ¿¯ASBMB TODAY²É·Ã±¨µÀ¡£ngµç×ÓÓÎÏ·ÉúÃü¿ÆÑ§Ñ§Ôº²©Ê¿½áÒµÉú¸ðÕñ»ÍΪµÚÒ»×÷Õߣ¬£¬£¬Â½Ó¾ü½ÌÊÚΪͨѶ×÷Õߣ¬£¬£¬ngµç×ÓÓÎϷΪµÚÒ»Íê³Éµ¥Î»¡£¸ÃÑо¿»ñµÃ¹ã¶«Ê¡ÖصãÁìÓòÑз¢ÏîÄ¿£¨2018B020205002£©¡¢¹ã¶«³¤½´ÈÉÆ»ù½ð»á£¨E2018096£©ºÍ¹ã¶«Ê¡×ÔÈ»¿ÆÑ§»ù½ð»á£¨2016A030311036£©µÄ×ÊÖú¡£
ÂÛÎÄÁ´½Ó£ºhttps://doi.org/10.1016/j.mcpro.2022.100233
ASBMB TODAY²É·ÃÁ´½Ó£ºhttps://www.asbmb.org/asbmb-today/science/112422/how-proteolysis-controls-the-legionnaires-pathogen