ngµç×ÓÓÎÏ·ÐÂÎÅÍøÑ¶£¨Í¨Ñ¶Ô±ÂÞæµ¾²£©ÊÓÉñ¾¼¹ËèÑׯ×ϵ¼²²¡£¡£¡£¨NMOSD£©ÊÇÒ»ÖÖÓÉÃâÒ߽鵼µÄÖÐÊàÉñ¾ÏµÍ³£¨CNS£©ÍÑËèÇʼ²²¡¡£¡£¡£Æù½ñΪֹ£¬£¬£¬ÈÔȻȱ·¦ÓÐÓõÄÖÎÁÆÊÖ¶ÎÔö½øNMOSDÊÜËðÉñ¾ÔÙÉúÐÞ¸´£¬£¬£¬ÑÓ»º¼²²¡Ï£Íû¡£¡£¡£ËèÇÊÔÙÉúÓÐÖúÓÚ»Ö¸´ÖáÍ»Éñ¾¼¤¶¯´«µ¼£¬£¬£¬¸ÄÉÆ¼²²¡Ô¤ºó£¬£¬£¬¿É×÷ΪNMOSDÊÜËðÉñ¾ÔÙÉúÐÞ¸´µÄDZÔÚÖÎÁÆÕ½ÂÔ¡£¡£¡£
¿ËÈÕ£¬£¬£¬ngµç×ÓÓÎÏ·Á¥ÊôµÚÈýÒ½ÔºÄÔ²¡ÖÐÐÄÇñΰ¡¢ÌÀ³£ÓÀÍŶÓÔÚ¹ú¼ÊÉñ¾¿ÆÑ§¾µäÆÚ¿¯GLIA£¨ÖпÆÔºÒ½Ñ§´óÀà1Çø£¬£¬£¬TOPÆÚ¿¯£¬£¬£¬IF 8.07£©½ÒÏþÁËÌâΪ¡°Remyelination in neuromyelitis optica spectrum disorder is promoted by edaravone through mTORC1 signaling activation¡±µÄÑо¿ÂÛÎÄ¡£¡£¡£Ñо¿½èÖú¶àÖÖNMOSDʵÑ鶯ÎïÄ£×Ó£¬£¬£¬´Óϸ°û¡¢¶¯Îï¼°ÈËÌåÄÔ×éÖ¯±ê±¾µÈ²ãÃæ£¬£¬£¬Ì½Ñ°²¢ÑéÖ¤ÁË¿ÉÔö½øËèÇÊÔÙÉúµÄÖÎÁÆÕ½ÂÔ¡£¡£¡£
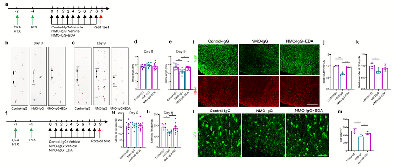
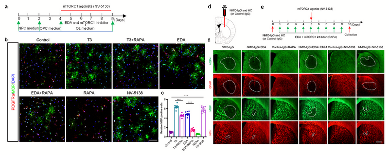
Ñо¿·¢Ã÷£¬£¬£¬ÔÚÌåÍâÌõ¼þÏ£¬£¬£¬¹Å°åÑõ×ÔÓÉ»ùɨ³ý¼ÁÒÀ´ïÀ·î£¨EDA£©¿ÉÔö½øÉÙÍ»½ºÖÊǰÌåϸ°û£¨OPC£©Ïò³ÉÊìÉÙÍ»½ºÖÊϸ°û£¨OL£©·Ö»¯¼°ÊÜËðËèÇÊÔÙÉú£¨Í¼1£©¡£¡£¡£ËæºóÔÚÔÚÌåÌõ¼þÏ£¬£¬£¬»®·Öͨ¹ýȪԴÓÚNMOSD»¼ÕߵĴ¿»¯NMO-IgG¼°¶ÔСÊóAQP4°ûÍâÓò£¨E5415B£©ÌØÒìµÄµ¥¿Ë¡AQP4-IgG¹¹½¨Ð¡ÊóÄÔʵÖʾֲ¿×¢ÉäÄ£×Ó£¬£¬£¬ÑéÖ¤EDAµÄËèÇÊÔÙÉú×÷Óã¨Í¼2£©¡£¡£¡£ÔÚ´Ë»ù´¡ÉÏ£¬£¬£¬Í¨¹ýÔ¤ÆÆËðСÊóBBBºóÁ¬Ðø¸¹Ç»×¢ÉäNMO-IgG¹¹½¨NMOSDÈ«ÉíÄ£×Ó£¬£¬£¬½øÒ»²½·¢Ã÷EDA¿Éͨ¹ýïÔ̼¹ËèËèÇÊËðÉ˸ÄÉÆNMOSDСÊóÔ˶¯¹¦Ð§Õϰ£¨Í¼3£©¡£¡£¡£NMOSD»¼Õß»î¼ìÄÔ×éÖ¯Öв¸È鶯ÎïÀ×ÅÁÃ¹ËØ°ÐÂѰ׸´ºÏÎï1£¨mTORC1£©»îÐÔϽµ£¨Í¼4£©¡£¡£¡£Ê¹ÓÃmTORC1ÒÖÖÆ¼ÁÀ×ÅÁÃ¹ËØ£¨RAPA£©¼°¼¤¶¯¼ÁNV-5138µ÷¿ØÐźÅͨ·»îÐÔ£¬£¬£¬·¢Ã÷EDA¿ÉÄÜͨ¹ý¼¤»îmTORC1Ôö½øËðÉËËèÇʵÄÔÙÉúÐÞ¸´£¨Í¼5£©¡£¡£¡£
×ÛÉÏ£¬£¬£¬¿ÎÌâ×é½ÏϵͳµØÑо¿ÁËEDA¶ÔNMOSDËèÇÊÔÙÉúµÄ×÷Óü°·Ö×Ó»úÖÆ£¬£¬£¬ÎªNMOSDµÄÉñ¾ÔÙÉúÖÎÁÆÌṩÁËеÄ˼Ð÷£¬£¬£¬Ò²ÎªÏÂÒ»²½¿ªÕ¹EDAÒ©ÎïÁÙ´²ÊÔÑéµÓÚ¨ÁËÀíÂÛ»ù´¡¡£¡£¡£

ͼ1£º£ºEDAÔö½øOPCÏò³ÉÊìOL·Ö»¯(a-d)£»EDAÔö½øOPC-ÄÉÃ×ÏËά¹²×÷ÓýϵͳËèÇÊÐγÉ(e-j)£»EDAÔö½øNMOSDÆ÷¹ÙÐÍÄÔÆ¬ËèÇÊÔÙÉú(k-m)

ͼ2 £º£ºEDAÔö½øNMOSDÄÔʵÖʾֲ¿×¢ÉäÄ£×ÓСÊóËèÇÊÔÙÉú(a-g)£»µç¾µÊ¾EDAʹÓÐËèÖáÍ»ÊýÄ¿Ôö¶à£¬£¬£¬ÐÂÉúËèÇʺñ¶ÈÔöÌí(h-m)£»EDAÔö½øNMOSD¾Ö²¿Ä£×ÓСÊ󲡱äÖÐOPCÏò³ÉÊìOL·Ö»¯(n-s)

ͼ3£º£º²½Ì¬ÆÊÎö¼°Æ£ÀÍת°ôÊÔÑéÌáÐÑEDA¸ÄÉÆNMOSDÈ«ÉíÄ£×ÓСÊóÔ˶¯¹¦Ð§Õϰ(a-h)£»EDAïÔÌNMOSDÈ«ÉíÄ£×ÓСÊó¼¹ËèËèÇÊËðÉ˼°OLɥʧ(i-m)

ͼ4£º£ºÓë±ÈÕÕÕßÏà±È£¬£¬£¬NMOSD»¼Õß»î¼ìÄÔ×éÖ¯ÖÐmTORC1»îÐÔϽµ

ͼ5 £º£ºEDA¼¤»îmTORC1ÐźÅͨ·Ôö½øOPCÏò³ÉÊìOL·Ö»¯(a-c)£»ÒÖÖÆmTORC1Í¨Â·Äæ×ªEDA´ÙËèÇÊÔÙÉú×÷ÓÃ(d-f)

ͼ6£º£ºEDAͨ¹ý¼¤»îmTORC1ÐźÅͨ·Ôö½øNMOSDËèÇÊÔÙÉúµÄ»úÖÆÊ¾Òâͼ
¸ÃÂÛÎÄͨѶ×÷ÕßΪÇñΰ½ÌÊÚÓëÌÀ³£ÓÀ¸±Ñо¿Ô±¡£¡£¡£µÚÒ»×÷ÕßΪ²©Ê¿Ñо¿ÉúÂÞæµ¾²ºÍ²©Ê¿Ñо¿ÉúÐì»ÔÃ÷¡£¡£¡£ÃÀ¹úMayo clinicÎéÁú¾ü½ÌÊÚ£¬£¬£¬Ç廪´óѧ´ÞÑÇÐÛ²©Ê¿ºóµÈΪÂÛÎÄÅäÏàÖúÕߣ¬£¬£¬ÈÕ±¾ÇìÓ¦ÒåÛÓ´óѧYoichiro Abe½ÌÊڵȶÔÑо¿¸øÓèÁËÖ§³Ö¡£¡£¡£
ngµç×ÓÓÎÏ·Á¥ÊôµÚÈýÒ½ÔºÄÔ²¡ÖÐÐÄÉñ¾ÃâÒßÑÇר¿Æ¾ÓÉÊýÊ®ÄêµÄ¿ªÕ¹£¬£¬£¬ÒѳÉΪº£ÄÚÓÐÓ°ÏìÁ¦µÄÑÇר¿Æ¡£¡£¡£Éñ¾ÃâÒßÍŶӽüÄêÀ´ÔÚNMOSDµÈ¶à¸öÑо¿Æ«ÏòÉÏÂÅ»ñÏ£Íû£¬£¬£¬¸ÃÑо¿Ð§¹û½«½øÒ»²½Íƶ¯NMOSDµÈÉñ¾ÃâÒß¼²²¡ÁÙ´²Óë»ù´¡Ñо¿¡£¡£¡£
ÂÛÎÄÁ´½Ó£º£ºhttps://doi.org/10.1002/glia.24271