ngµç×ÓÓÎÏ·ÐÂÎÅÍøÑ¶£¨Í¨Ñ¶Ô±Àî³ÂÁú£©¸ßµÈÖ²ÎïµÄÒ»ÉúÂÄÀú¶à¸ö·¢ÓýתÐÍÀú³Ì£¬£¬£¬°üÀ¨ÖÖ×Óµ½Ó×ÃçµÄתÐÍ£¬£¬£¬ÓªÑøÉú³¤ÏòÉúÖ³Éú³¤×ªÐ͵ȡ£¡£¡£¡£ÆäÖÐÖÖ×Óµ½Ó×ÃçµÄתÐͶÔÖ²ÎïµÄÕý³£Éú³¤¾ßÓм«ÎªÖ÷ÒªµÄ×÷Óᣡ£¡£¡£ÔÚÖÖ×Óµ½Ó×ÃçתÐÍÀú³ÌÖУ¬£¬£¬ËùÓÐÔÚÖÖ×Ó³ÉÊì½×¶ÎÌØÒ챬·¢µÄÉúÃü»î¶¯£¨³ÆÎªÖÖ×Ó³ÉÊì³ÌÐò£©ÐèÒª±»ÑÏ¿á¹Ø±Õ£¬£¬£¬·ñÔòÓ×Ã罫·ºÆðÅßÐÔÌØÕ÷£¬£¬£¬ÑÏÖØÕ߻ᵼÖÂתÐÍʧ°Ü£¬£¬£¬²»¿ÉÍê³ÉÕû¸öÉúÃüÖÜÆÚ£¬£¬£¬Ó°ÏìÅ©×÷Îï²úÁ¿¡£¡£¡£¡£Òò´Ë£¬£¬£¬Ñо¿ÖÖ×Óµ½Ó×ÃçתÐÍÀú³Ì¾ßÓÐÖ÷ÒªµÄ¿ÆÑ§ÒâÒå¡£¡£¡£¡£
CHD3¼Ò×åȾɫÖÊÖØËÜÂѰ×PICKLE(PKL)ÔçÔÚ1997Äê¾Í±»±¨µÀ£¬£¬£¬pklÍ»±äÌåÓ×ÃçÖ÷¸ù¸ù¼â·ºÆðÅßÐÔÅò´ó½á¹¹£¨pickle root£©£¨Joe et al.,1997£©,Åú×¢PKL¼ÓÈëÁËÖÖ×Óµ½Ó×ÃçתÐÍÀú³ÌÖÐÖÖ×Ó³ÉÊì³ÌÐòµÄ¹Ø±Õ£¬£¬£¬È»¶ø£¬£¬£¬Æä¹Ø±ÕÖÖ×Ó³ÉÊì³ÌÐò·Ö×Ó»úÖÆÖÁ½ñÈÔÈ»²»ÊǺÜÇåÎú¡£¡£¡£¡£Í¬Ê±£¬£¬£¬ÓëËüÔÚ¶¯ÎïÖеÄͬԴÂѰײî±ð£¬£¬£¬PKL²»ÐγÉÀàËÆ¶¯ÎïÖеÄNuRD¸´ºÏÌ壬£¬£¬ÇÒÆäÒ²²»º¬Ê¶±ðÌØÒìDNAÐòÁеÄÂѰ׽ṹÓò£¬£¬£¬Òò´Ë£¬£¬£¬PKLÔõÑùʶ±ðÈ«»ùÒò×é°Ð»ùÒò´Ó¶øµ÷¿ØÖ²Îï·¢ÓýµÄ·Ö×Ó»úÖÆÒ²²»ÇåÎú¡£¡£¡£¡£
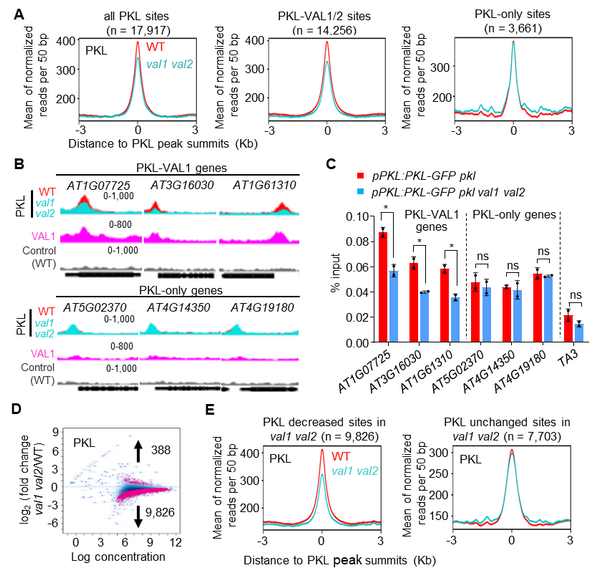
ngµç×ÓÓÎÏ·ÉúÃü¿ÆÑ§Ñ§ÔºÀî³ÂÁú¿ÎÌâ×éÐðÊöÁËPKLÔõÑù¼ÓÈë¹Ø±ÕÓ×ÃçÖÐÖÖ×Ó³ÉÊì³ÌÐòÕâÒ»Àú³Ì£¬£¬£¬²¢ÇÒÕ¹ÏÖÁËPKLÁ¬Ïµµ½»ùÒò×éµÄ·Ö×Ó»úÖÆ¡£¡£¡£¡£Ñо¿ÍŶÓÊ×ÏȽÓÄÉChIP-seqʵÑéÔÚÄâÄϽæÌåÄÚÅжϵ½ÁËÒ»Íò¶à¸öPKLÖ±½Ó°Ð»ùÒò£¬£¬£¬°üÀ¨Òªº¦ÖÖ×Ó³ÉÊì»ùÒòAGL15,ABI3,FUS3,LEC1ºÍLEC2£¬£¬£¬ÌåÏÖPKL¿ÉÄÜÖ±½ÓÁ¬Ïµµ½ÕâЩÖÖ×Ó³ÉÊì»ùÒòÉÏʩչ¹Ø±ÕÖÖ×Ó³ÉÊì³ÌÐò¹¦Ð§¡£¡£¡£¡£ÎªÌ½ÌÖPKLÂѰ×ÊÇÔõÑùʶ±ð×ÔÉí°Ð»ùÒòÕâÒ»»úÖÆ£¬£¬£¬ÍŶӳÉÔ±¶Ô»ùÒò×éÉÏPKLÁ¬ÏµÎ»µãµÄDNAÐòÁÐÔª¼þ¾ÙÐÐÆÊÎö£¬£¬£¬·¢Ã÷RYÔª¼þ£¨CATGCA£©ÏÔÖø¸»¼¯ÔÚPKLÁ¬ÏµÎ»µãÉÏ£¬£¬£¬¶øRYÔª¼þ¿ÉÒÔ±»B3ת¼Òò×ÓVAL1/2ÌØÒìʶ±ðÁ¬Ïµ²¢Á¬Ïµ£¬£¬£¬´ËºóÕßÔÚÓ×ÃçÖÐÖÖ×Ó³ÉÊì³ÌÐòµÄ¹Ø±ÕÀú³ÌҲʩչÁËÒªº¦×÷Ó㬣¬£¬ÌåÏÖPKL¿ÉÄÜÓëVAL1/2±£´æ¹¦Ð§ÁªÏµ¡£¡£¡£¡£ÂѰ׻¥×÷ʵÑéÅú×¢PKLÓëVAL1/2ÔÚÌåÄÚºÍÌåÍâ¾ù¿ÉÒÔÏ໥×÷Ó㬣¬£¬ÒÅ´«Ö¤¾Ý·¢Ã÷PKL¼ÓÈëÁËVAL1/2½éµ¼µÄÓ×ÃçÖйرÕÖÖ×Ó³ÉÊì³ÌÐòµÄÐźÅ;¾¶£¬£¬£¬Í¬Ê±×ªÂ¼×éÊý¾ÝÅú×¢pklÓëval1 val1Í»±äÌåÖлùÒò±í´ïת±äÇéÐξßÓкÜÊǸߵÄÏà¹ØÐÔ¡£¡£¡£¡£×÷Õß½øÒ»²½¶ÔPKLÓëVAL1/2ÔÚ»ùÒò×éÉϵĶ¨Î»ÇéÐξÙÐÐÆÊÎö£¬£¬£¬Ð§¹û·¢Ã÷PKLÓëVAL1/2ÔÚ»ùÒò×éÉÏÆÕ±é¹²¶¨Î»£¬£¬£¬²¢ÇÒÔÚ»ùÒòÉϵÄÂþÑÜҲʮ·ÖÏà½ü£¬£¬£¬°Ð»ùÒòÖØµþµÄÊýÄ¿±ÈÀý¸ß´ï°Ù·ÖÖ®ÆßÊ®ÒÔÉÏ£¨Í¼1£©¡£¡£¡£¡£

ͼ1. PKLÓëVAL1/2ÔÚÄâÄϽæ»ùÒò×éÖÐÆÕ±é¹²¶¨Î»
ÄÇôVAL1/2ÊÇ·ñ¿ÉÒÔÕÐļPKLµ½°ÐλµãÉÏÄØ£¿Í¨¹ýChIP-seqºÍChIP-qPCRʵÑé·¢Ã÷£¬£¬£¬ÔÚval1 val2Í»±äÌåÖÐPKLÔÚPKL-VAL1/2ÅäºÏ°Ð»ùÒò£¨°üÀ¨Òªº¦ÖÖ×Ó³ÉÊì»ùÒòAGL15,ABI3£©ÉϵÄÁ¬ÏµÏÔÖø½µµÍ£¬£¬£¬¶øÔÚPKLÌØÓеİÐλµãÉÏPKLµÄÁ¬ÏµÔòûÓÐïÔÌ£¬£¬£¬Åú×¢VAL1/2ȷʵ¿ÉÒÔÕÐļPKLµ½ËüÃǵÄÅäºÏ°Ð»ùÒòλµãÉÏ¡£¡£¡£¡£×îºó£¬£¬£¬Í¨¹ý¼î»ù±à¼ÊÖÒÕ¶ÔABI3»ùÒò3¡¯UTRÇøÓòµÄRYÔª¼þ¾ÙÐÐÍ»±ä£¬£¬£¬·¢Ã÷ÔÚRYÍ»±äÖ®ºóABI3»ùÒò±í´ïˮƽÌá¸ß£¬£¬£¬ÇÒVAL1ºÍPKLÔÚ´ËλµãÉϵÄÁ¬ÏµË®Æ½·ºÆðÁËÏÔÖøÏ½µ£¬£¬£¬½øÒ»²½Ö¤ÊµÎúVAL1/2ͨ¹ýʶ±ðRYÔª¼þ²¢ÓëPKLÏ໥×÷Ó㬣¬£¬ÕÐļPKLÁ¬Ïµµ½°Ð»ùÒòÉÏÈ¥£¬£¬£¬Ê©Õ¹×ªÂ¼ÒÖÖÆµÄ¹¦Ð§¡£¡£¡£¡£

ͼ2. VAL1/2Ö±½ÓÕÐļPKLµ½ËüÃǵÄÅäºÏ°Ð»ùÒò
×ÛÉÏ£¬£¬£¬Ñо¿ÍŶӲ»µ«Õ¹ÏÖÁËPKLÔõÑù¼ÓÈëµ½Ó×ÃçÖÐÖÖ×Ó³ÉÊì³ÌÐòµÄ¹Ø±ÕÀú³ÌµÄ·Ö×Ó»úÖÆ£¬£¬£¬Í¬Ê±Ò²¸»ºñÁËÒÔVAL1/2Ϊ½¹µãµÄÖÖ×Ó³ÉÊì³ÌÐò¹Ø±Õµ÷¿ØÍøÂ磬£¬£¬×îºóÒ²ÏêϸÂÛÖ¤ÁËPKLÔõÑùʶ±ð²¢Á¬Ïµµ½°Ð»ùÒòÕâÒ»Ö÷Òª»úÖÆ£¬£¬£¬Ìî²¹ÁËÖ²ÎïÖÐCHD3ȾɫÖÊÖØËÜÂѰ×ʶ±ðÁ¬Ïµ°Ð»ùÒò»úÖÆµÄ¿Õȱ£¨Í¼3£©¡£¡£¡£¡£

ͼ3. VAL1/2ÓëPKL»¥×÷ÒÖÖÆÖÖ×Ó³ÉÊì³ÌÐòÊÂÇéÄ£×Ó
¸ÃÑо¿ÂÛÎÄ¡°The transcriptional repressors VAL1 and VAL2 mediate genome-wide recruitment of the CHD3 chromatin remodeler PICKLE in Arabidopsis¡±ÓÚ2022Äê7ÔÂ22ÈÕ½ÒÏþÔÚÖ²ÎïÑ§ÖøÃûÆÚ¿¯The Plant CellÉÏ¡£¡£¡£¡£
ngµç×ÓÓÎÏ·ÉúÃü¿ÆÑ§Ñ§ÔºÀî³ÂÁú½ÌÊÚΪ¸ÃÂÛÎĵÄͨѶ×÷Õߣ¬£¬£¬Àî³ÂÁú¿ÎÌâ×鲩ʿºóÁºÕñÍþΪµÚÒ»×÷Õߣ¬£¬£¬ngµç×ÓÓÎÏ·Àî½£·å½ÌÊں͹㶫ʡũ¿ÆÔºÁõ¾üÑо¿Ô±Ò²¼ÓÈëÁ˸ÃÑо¿¡£¡£¡£¡£Ð»Ð»ÖпÆÔºÖ²ÎïËùÁÖÈÙ³ÊÑо¿Ô±Îª±¾¿ÎÌâÌṩµÄÏà¹Ø¿¹ÌåÖ§³Ö¡£¡£¡£¡£¸ÃÑо¿»ñµÃ¹ú¼Ò×ÔÈ»¿ÆÑ§»ù½ðÃæÉÏÏîÄ¿µÄ×ÊÖú¡£¡£¡£¡£
ÂÛÎÄÁ´½Ó£ºhttps://academic.oup.com/plcell/advance-article/doi/10.1093/plcell/koac217/6648467?guestAccessKey=a6ea3e99-4443-4282-8694-cceb00b0bd1c