ngµç×ÓÓÎÏ·

05

¿ÆÑÐÏ£Íû

ÉúÃü¿ÆÑ§Ñ§ÔºÀîÎľù½ÌÊÚ¿ÎÌâ×éÔÚ¸ßÎÂÈÈȪ¼«¶ËÇéÐÎÍéÌþ´úлµÄ΢ÉúÎï½ø»¯ÓëÆðÔ´Ñо¿È¡µÃÆð¾¢Ï£Íû

ÔĶÁÁ¿£º

¼×ÍéÊǵØÇòÉÏÖ÷ÒªÄÜÔ´ÎïÖÊ£¬¾ßÓм«¸ßµÄ¹¤ÒµÓ¦ÓüÛÖµ£¬Í¬Ê±Ò²ÊÇÒ»ÖÖÎÂÊÒÆøÌ壬¶ÔÖîÈçÌ¼ËØµÄÉúÎïµØÇò»¯Ñ§Ñ­»·ºÍÈ«ÇòÌìÆø×ª±äÓÐ×ÅÉîÔ¶Ó°Ïì¡£¡£¡£ÒÑÓÐÑо¿Åúע΢ÉúÎï½éµ¼µÄ²ú¼×Íé×÷ÓÃÖ÷ÒªÓɹã¹Å¾úÃÅ(Euryarchaeota)ÖÐÉÙÁ¿Ö§ÏµÍê³É£¬½üÆÚÑо¿È´·¢Ã÷³ý¹Å°åµÄ¹ã¹Å¾úÃÅÍ⣬ÆäËü¹Å¾úÃÅÖУ¬ÈçÉî¹Å¾úÃÅ(Bathyarchaeota)¡¢¡¢Î¤Ë¹ÌعžúÃÅ(Verstraetearchaeota)µÈÒ²·¢Ã÷Ïà¹ØÎ¢ÉúÎï¾ßÓм×Íé´úлÄÜÁ¦¡£¡£¡£¼´±ãÔÆÔÆ£¬ÈËÃǶÔδ֪¼×Íé´úл¹Å¾úµÄ̽Ë÷ÈÔÉÙÖ®ÓÖÉÙ£¬ÆäÉú̬¹¦Ð§ÒÔ¼°½ø»¯ÆðÔ´Ò²ÉÐδ¿ÉÖª¡£¡£¡£

Ê×Ò³|ngµç×ÓÓÎÏ·Öйú¼¯ÍŹٷ½ÍøÕ¾

ͼ1. ¾ßÓм×Íé/ÍéÌþ´úлÄÜÁ¦µÄ΢ÉúÎï

Ê×Ò³|ngµç×ÓÓÎÏ·Öйú¼¯ÍŹٷ½ÍøÕ¾

ͼ2.¼×Íé/ÍéÌþ´úл¾úµÄ´úлͨ·ͼ

Ê×Ò³|ngµç×ÓÓÎÏ·Öйú¼¯ÍŹٷ½ÍøÕ¾

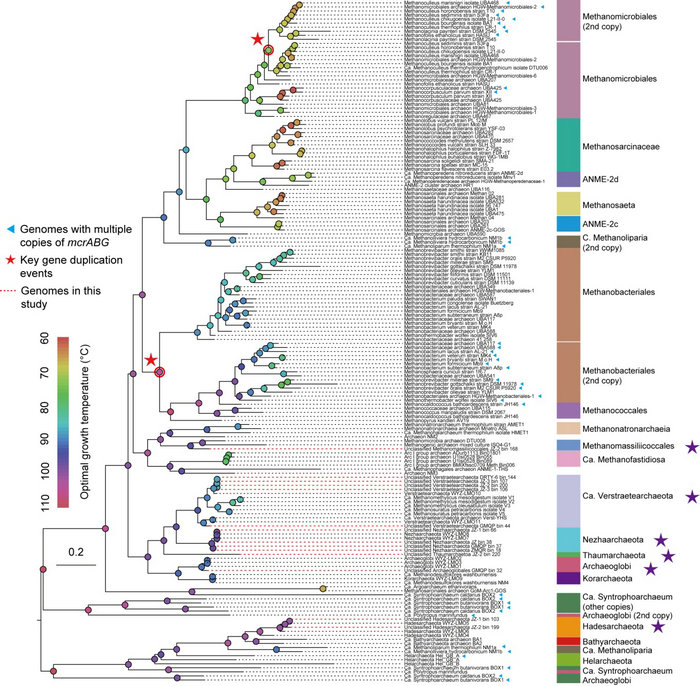
ͼ3.¼×Íé/ÍéÌþ´úл¾ú׿ÏȽڵã×îÊÊÉú³¤Î¶ÈÍÆ²â

½üÆÚ£¬ngµç×ÓÓÎÏ·ÉúÃü¿ÆÑ§Ñ§ÔºÀîÎľù½ÌÊÚ¿ÎÌâ×éÔÚ¹ú¼Ê×ÅÃûѧÊõÆÚ¿¯Nature Communications½ÒÏþÌâΪ¡°Insights into ecological roles and evolution of methyl coenzyme M reductase containing hot spring Archaea¡±µÄѧÊõÂÛÎÄ¡£¡£¡£Ñо¿Åú×¢£ºµá²ØÈÈȪÉú̬ϵͳÖÐÔ̺¬×Ÿ»ºñµÄ΢ÉúÎï×ÊÔ´£¬°üÀ¨´ó×ÚµÄϵͳ·¢ÓýλÖÃδ֪ÇÒ¹¦Ð§ÆæÒìµÄÉñÃØ¡¢¡¢ÐÂÓ±µÄ΢ÉúÎïÀàȺ¡£¡£¡£¿£¿ÎÌâ×éÁ¬Ïµºê»ùÒò×éѧ²âÐòÊÖÒÕºÍÉúÎïÐÅϢѧÊֶδÓÖÐÖØ¹¹³ö14¸ö¾ßÓм×Íé/ÍéÌþ´úлÄÜÁ¦µÄ΢ÉúÎï»ùÒò×飨ͼ1£©£¬Æäϵͳ·¢Óý¶àÑùÐÔ¼«¸ßÇÒÆæÒ죬ÆÕ±éÂþÑÜÓÚÎ¤Ë¹ÌØ¹Å¾úÃÅ¡¢¡¢ÄÄ߸¹Å¾úÃÅ(Nezharchaeota)µÈTACK³¬µÈÃÅÖС£¡£¡£ÖµµÃÒ»ÌáµÄÊÇ£¬¸Ã¿ÎÌâ×éÊ×´ÎÓÚÆæ¹Å¾úÃÅ(Thaumarchaeota)Öз¢Ã÷Æä¾ßÓвú¼×Í鹦Ч¡£¡£¡£´Ëǰ£¬Ææ¹Å¾úÃÅÒÔÆäºÃÑõ°±Ñõ»¯ÄÜÁ¦¶øÎªÖÚÈËËùÊìÖª£¬¶ø¿ÎÌâ×éÊ×´Î¶ÔÆäÑáÑõ״̬ϲú¼×ÍéÄÜÁ¦µÄ·¢Ã÷Åú×¢ÎÒÃÇÏÖÔÚ¶Ô´ËÃÅÈÏÖªµÄ¾ÖÏÞÐÔ£¬ÉñÃØµÄ×ÔÈ»½ç»ò½«Ô¶Ô¶Áè¼Ýngµç×ÓÓÎÏ·ÈÏÖª¡£¡£¡£±ðµÄ£¬×éѧÊÖÒյĿªÕ¹»ò½«Ö¸ÒýÎÒÃÇ¶ÔÆä½ø»¯ÀúÊ·¾ÙÐиüÖÜÈ«µÄÈÏÖª¡£¡£¡£¿£¿ÎÌâ×é¶ÔÕâЩδ֪ÉúÃüµÄ´úÐ»ÌØÕ÷¾ÙÐÐÁËÕ¹ÏÖ£¬²¢·¢Ã÷³ýÈ´¹Å°åµÄÇâÓªÑøÐͲú¼×Íé¾úÍ⣬ÉÐÓжàÖÖÇâÒÀÀµµÄ¼×»ùÓªÑøÐÔ²ú¼×Íé¾ú£¬ËûÃÇ¿ÉÎüÊÕÈÈȪÉú̬ϵͳÖжàÖÖ¼×»ùµ×ÎïÒÔÍê³É¼×ÍéµÄ±¬·¢£¨Í¼2£©¡£¡£¡£Í¨¹ý½ø»¯»ùÒò×éÆÊÎö£¬¿ÎÌâ×黹¶Ô¹Å¾ú׿ÏȵĽø»¯ÆðÔ´¾ÙÐÐÁËÍÆ²â£¬Ñо¿·¢Ã÷¹ØÓÚ¾ßÓвú¼×ÍéÄÜÁ¦µÄ΢ÉúÎïÀàȺ£¬Æä¼×Íé´úлҪº¦»ùÒòmcrABGÏà¶Ô½ÏÎªÊØ¾É£¬²¢ÎÞÏÔ×ŵÄˮƽ»ùÒò×ªÒÆÊ±¼ä±¬·¢£»£»£»¶ø¹ØÓÚÍéÌþÑõ»¯µÄ΢ÉúÎïÀàȺ£¬Ë®Æ½»ùÒò×ªÒÆ¶ÔÆä¶àÑùÐÔËÜÔìÓÐ×ÅÉîÔ¶Ó°Ïì¡£¡£¡£»£»£»ùÓÚ¼×Íé´úл»ùÒòµÄÊØ¾ÉÐÔ£¬¿ÎÌâ×é¶ÔÆä׿ÏÈÐòö¾ÙÐÐÁËÐòÁÐÖØ¹¹£¬´Ó¶øÀ´ÍƲâ׿ÏÈÐòÁеÄ×îÊÊÉú³¤Î¶ȣ¬Ð§¹ûÅú×¢¾ßÓÐmcrABG±ê¼Ç»ùÒòµÄ΢ÉúÎïÀàȺ»òÆðÔ´ÓÚ¸ßÎÂÉú¾³£¨Í¼3£©¡£¡£¡£ÁíÍ⣬ÓÉÓÚ TACKºÍASGARD³¬µÈÃÅÖУ¬ÒÔ¼°¹ã¹Å¾úÃÅngµç×ÓÓÎÏ·²¿·Ö֧ϵ¾ù¾ßÓм×Íé/ÍéÌþ´úлÄÜÁ¦£¬ÇÒÏìӦ΢ÉúÎïÏà±ÈÆäËü֧ͬϵ΢ÉúÎïÓÐןüÎªÓÆ¾ÃµÄ½ø»¯ÀúÊ·£¨Í¼1£©£¬Òò´Ë£¬¿ÎÌâ×éÍÆ²âµØÇòÔçÆÚÉúÖÀÖУ¬¹Å¾úµÄ׿ÏÈ»ò¾ßÓм×ÍéºÍÍéÌþ´úлÄÜÁ¦¡£¡£¡£

ngµç×ÓÓÎÏ·ÉúÃü¿ÆÑ§Ñ§Ôº²©Ê¿ºó»¨ÕýË«¡¢¡¢Ïã¸Û´óѧÍÁľ½³³ÌѧԺ²©Ê¿ºóÍõÓñÁֺͰĴóÀûÑÇÀ¥Ê¿À¼´óѧ»¯Ñ§Óë·Ö×ÓÉúÎï¿ÆÑ§Ñ§ÔºPaul N EvansΪÅäºÏµÚÒ»×÷Õߣ¬ngµç×ÓÓÎÏ·ÉúÃü¿ÆÑ§Ñ§ÔºÀîÎľù½ÌÊÚ¡¢¡¢Ïã¸Û´óѧÍÁľ½³³ÌѧԺÕÅÍ®½ÌÊںͰĴóÀûÑÇÀ¥Ê¿À¼´óѧ»¯Ñ§Óë·Ö×ÓÉúÎï¿ÆÑ§Ñ§ÔºGene W Tyson½ÌÊÚΪ²¢ÁÐͨѶ×÷Õߣ¬ngµç×ÓÓÎϷΪµÚһͨѶµ¥Î»¡£¡£¡£¸ÃÑо¿ÊÂÇé»ñµÃÁ˹ú¼Ò¿Æ¼¼²¿¿Æ¼¼»ù´¡×ÊÔ´ÊÓ²ìרÏî¡¢¡¢¹ú¼Ò×ÔÈ»¿ÆÑ§»ù½ð¡°Ë®È¦Î¢ÉúÎïÇý¶¯µØÇòÔªËØÑ­»·µÄ»úÖÆ¡±ÖØ´óÑо¿ÍýÏëÖØµãÏîÄ¿¡¢¡¢Öйú²©Ê¿ºó¿ÆÑ§»ù½ð¡¢¡¢¹ã¶«Ê¡×ÔÈ»¿ÆÑ§»ù½ðÑо¿ÍŶÓÏîÄ¿¡¢¡¢¹ãÖÝÊÐÃñÉú¿Æ¼¼ÍýÏëÏîÄ¿µÄÖ§³Ö¡£¡£¡£

ÂÛÎÄÁ´½Ó£ºhttps://doi.org/10.1038/s41467-019-12574-y

¡¾ÍøÕ¾µØÍ¼¡¿