Àà·çʪÐÔÊàŦÑ×ÊÇÒ»ÖÖ³£¼ûµÄ×ÔÉíÃâÒßÐÔ¼²²¡£¬£¬£¬È«ÌìÏÂÉú³Ý»¼²¡ÂÊΪ0.5-1%¡£¡£¡£»£»¼Õ߻᷺ÆðÊàŦÌÛÍ´¡¢¡¢¡¢»ûÐμ°¹¦Ð§ËðʧµÈÖ¢×´£¬£¬£¬ÑÏÖØÕ߻ᵼÖÂéæÃü¡£¡£¡£RAµÄ²¡ÒòºÍ·¢²¡»úÖÆÊ®·ÖÖØ´ó£¬£¬£¬ÏÖÔÚÉÐûÓÐÒªÁì³¹µ×ÖÎÓúRA£¬£¬£¬ÁÙ´²ÉϽÓÄÉ»º½â²¡Ç鿹·çʪҩÎïÒÖÖÆ²¡Ç鿪չ£¬£¬£¬µ«±£´æ¶¾¸±×÷Óô󡢡¢¡¢Ó°Ïì×ÔÉíÃâÒßÁ¦¡¢¡¢¡¢¼ÛÇ®ÌÚ¹óµÈÎÊÌâ¡£¡£¡£Òò´ËѰÕÒRAае㣬£¬£¬¿ª·¢ÐÂÐÍÖÎÁÆÕ½ÂÔ¾ßÓÐÖØ´óÒâÒå¡£¡£¡£ngµç×ÓÓÎÏ·ÖÊÁÏ¿ÆÑ§Ó빤³ÌѧԺÁõÀûи±½ÌÊÚ¼°ÏàÖúÕß¾ÓÉÁùÄêµÄÑо¿£¬£¬£¬Õ¹ÏÖÁËÓÎÀëºËËᣨcfDNA£©ÓëÀà·çʪÊàŦÑ×£¨RA£©µÄÇ×½ü¹ØÏµ£¬£¬£¬²¢Í¨¹ýÖÊÁϸÉÔ¤Ö²¡Àú³Ì½¨ÉèÒ»ÖÖÖÎÁÆRAÐÂÒªÁì¡£¡£¡£

ͼ1. £¨A£©RAºÍ¹ÇÊàŦÑ×£¨OA£©²¡ÈËÊàŦ»ýÒºÖÐcfDNAŨ¶È±ÈÕÕ£»£»
£¨B,C£©RA²¡ÈËÊàŦ»ýÒºÖÐcfDNAÓкÜÇ¿µÄÑ×Ö¢´Ì¼¤×÷Ó㻣»
£¨D£©RA²¡ÈË»ýÒºCpGÄ£¿£¿éµÍ¼×»ù»¯ÌØÕ÷£»£»£¨E£©¸»º¬µÍ¼×»ù»¯CpGÄ£¿£¿é¿ÉÓÕµ¼Ð¡Ê󱬷¢RAÑ×Ö¢·´Ó³¡£¡£¡£
RA»¼ÕßÌåÄÚ±£´æÒì³£¸ßˮƽµÄcfDNA£¬£¬£¬È»¶øÉÐδÓÐÑо¿±¨µÀÃ÷ȷ֤ʵÆäÓëRA·¢²¡»úÀíÖ®¼äµÄ¹ØÏµ¡£¡£¡£ÏîÄ¿ÍŶӴÓ163Àý»¼ÕßÑù±¾ÖУ¬£¬£¬ÑéÖ¤ÁËRA»¼ÕßѪ½¬ºÍÊàŦ»ýÒºÖеÄcfDNAº¬Á¿Ô¶¸ßÓÚ±ÈÕÕ×飬£¬£¬²¢ÇҴ̼¤RA»¼ÕßµÄÔ´ú»¬Òºµ¥ºËÃâÒßϸ°ûºÍ³ÉÏËάÑù»¬Ä¤Ï¸°û±¬·¢¸ßˮƽµÄ´ÙÑ×Òò×Ó£¨Í¼1£©¡£¡£¡£Í¨¹ýÈ«»ùÒò×é²âÐòºÍÉúÎïÐÅÏ¢ÆÊÎö·¢Ã÷£¬£¬£¬RA»¼Õß»ýÒºÖÐcfDNA¾ßÓÐÌØ¶¨µÄ¸»º¬µÍ¼×»ù»¯CpGÐòÁС£¡£¡£¶¯ÎïʵÑéÏÔʾ£¬£¬£¬¸»º¬µÍ¼×»ù»¯CpGÐòÁпÉÓÕ·¢Ð¡Êó·ºÆðÏÔÖøµÄÊàŦÑ×Ö¢ºÍ¹ÇÇÖÊ´Ö¢×´¡£¡£¡£ÕâÏîÊÂÇéÊ×´ÎÕ¹ÏÖÁËRA²¡ÈËcfDNAÌØÒìÐòÁнṹºÍÑ×Ö¢µÄÇ×½ü¹ØÏµ£¬£¬£¬ÎªRAÁÙ´²µÄÕï¶ÏºÍÖÎÁÆÌṩÁËеķÖ×Ó±ê¼Ç¡£¡£¡£¸ÃÑо¿Ð§¹ûÓÚ2020Äê4ÔÂÔÚ¹ú¼Ê×ÛºÏѧÊõÆÚ¿¯Frontiers in ImmunologyÉϽÒÏþ[1]¡£¡£¡£

ͼ2.£¨A£©cNPÏÔÖøÒÖÖÆcfDNA¶ÔÔ´úϸ°ûµÄ¼¤»î£»£»£¨B£©cNPÓëÈÜøÌå¹²¶¨Î»£»£»
£¨C¡¢¡¢¡¢D£©cNPÏÔÖø¸ÄÉÆÄ£×Ó´óÊóÖ¢×´ºÍ£¨E£©»Ö¸´Æä»î¶¯ÄÜÁ¦¡£¡£¡£
ǰÆÚ¸ÃÏîÄ¿ÍŶÓÌá³öʹÓÃÑôÀë×Ó¾ÛºÏÎïÖÊÁÏɨ³ý´ø¸ºµçºÉµÄcfDNA£¬£¬£¬×÷ΪÒÖÖÆ¡¢¡¢¡¢ÖÎÁÆRAµÄп´·¨¡£¡£¡£´Óϸ°ûºÍ¶¯ÎïÄ£×ÓÌõÀí£¬£¬£¬·¢Ã÷ÑôÀë×ÓÄÉÃ׿ÅÁ££¨cNP£©¾ßÓиßЧÁ¬ÏµºËËáµÄÄÜÁ¦£¬£¬£¬ÓÐÓÃÒÖÖÆcfDNA¶Ô²¡ÈËÏËάÑù»¬Ä¤Ï¸°ûµÄ»î»¯£¨Í¼2£©¡£¡£¡£¶¯ÎïʵÑéÏÔʾÑôÀë×ÓÄÉÃ×ÖÊÁÏÒ׸»¼¯µ½RAÄ£×ÓÊóµÄÑ×Ö¢ÊàŦ£¬£¬£¬¸üºÃÒÖÖÆRAÄ£×ÓÊóµÄÑ×Ö¢·´Ó³£¬£¬£¬ÏÔÖø¸ÄÉÆÊàŦÖ×ÕÍ¡¢¡¢¡¢¹ÇºÍÈí¹ÇÆÆËðµÈÖ¢×´£¬£¬£¬ÉõÖÁʹÍíÆÚRA´óÊó»Ö¸´Éú¶¯ÄÜÁ¦¡£¡£¡£¸ÃÑо¿ÔÚ¹ú¼Ê×ÛºÏѧÊõÆÚ¿¯Nature Communications½ÒÏþ[2]¡£¡£¡£

ͼ3. £¨A£©×¼È·µ÷Àí½á¹¹µÄ¾ÛÑôÀë×ӿ⣻£»£¨B£©ÖÊÁϽṹÓëϸ°û¶¾ÐԵĹØÏµ£»£»
£¨C£©ÒÖÖÆÃâÒßϸ°ûÉøÍ¸Ï¸°ûÒò×Ó£»£»£¨D£©½á¹¹¶ÔÖ¤ÁÏÔÚÑ×Ö¢²¿Î»Èº¼¯µÄÓ°Ïì¡£¡£¡£
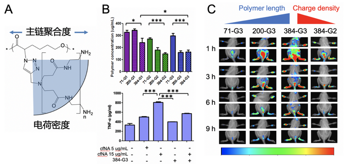
ΪÁËսʤ½ºÊø¿ÅÁ£ÔÚÌåÄÚ¿ÉÄܽâÀ뱬·¢µÄ²»È·¶¨ÐÔ£¬£¬£¬Ñо¿ÍŶÓͨ¹ýµ÷Àí¿É½µ½âµÄ¾Û¼ºÄÚõ¥Ö÷Á´¾ÛºÏ¶È¡¢¡¢¡¢²®°·»ùÐ;Ûõ£°·-°·ÐÍÊ÷֦״·Ö×Ó£¨PAMAM£©½ÓÖ¦´úÊý£¬£¬£¬»ñµÃÒ»¸ö׼ȷµ÷¿ØµçºÉÃܶȺͷÖ×ÓÁ¿µÄÉúÎï¿É½µ½âÑôÀë×Ó¾ÛºÏÎï¿â£¨Í¼3£©¡£¡£¡£Õ¹ÏÖÁËÑôÀë×Ó¾ÛºÏÎïµÄ׼ȷ½áÓëÆäºËËáÁ¬Ïµ¡¢¡¢¡¢¶¾ÐÔ¡¢¡¢¡¢ÒÖÖÆÑ×Ö¢¡¢¡¢¡¢Ð¡¶¯ÎïÌåÄÚÂþÑܵĹØÏµ£¬£¬£¬´Ó¶øÑ¡Ôñ×î¼ÑÐÔÄÜÖÊÁÏÀ´ÓÐÓÃÒÖÖÆRAÄ£×ÓÊóµÄÊàŦÖ×ÕÍ¡¢¡¢¡¢»¬Ä¤ÔöÉúºÍ¹ÇÖÊÆÆË𡣡£¡£¸ÃÑо¿ÔÚ¹ú¼Ê»¯Ñ§×ÛºÏѧÊõÆÚ¿¯Angewandte Chemie International Edition½ÒÏþ[3]¡£¡£¡£

ͼ4.£¨A¡¢¡¢¡¢B£©µ÷½âcNPµçºÉÃܶȣ»£»£¨C£©ÔöÌíPEGÃܶȸÄÉÆÄ£×Ó´óÊóµÄÖ¢×´¼°
£¨D£©ÓÐÀûÓÚcNPÔÚÑ×Ö¢ÊàŦµÄȺ¼¯¡£¡£¡£
ÏîÄ¿ÍŶӼÌÐøÎ§ÈÆÔõÑùïÔÌÑôÀë×Ó¾ÛºÏÎïÔÚÌåÄڵ;ÐÔ¿ªÕ¹Ñо¿£¬£¬£¬Í¨¹ýÒýÈëPEGÀ´µ÷ÀíǶ¶Î¹²¾ÛÎïÄÉÃ׿ÅÁ£Íâò¾ÛÑôÀë×ÓµÄÃܶȣ¬£¬£¬À´Ñо¿¿ÅÁ£µçºÉÃܶÈÓë¶¾ÐÔºÍÁÆÐ§Ö®¼äµÄ¹ØÏµ£¨Í¼4£©¡£¡£¡£·¢Ã÷PEGµÄÒýÈëÔÚ½µµÍÍâòµçºÉÃܶȵÄͬʱ£¬£¬£¬´ó´óÏ÷Èõϸ°û¶¾ÐÔ£¬£¬£¬²¢Äܹ»ÔöÌíÄÉÃ׿ÅÁ£ÔÚ´óÊóÄ£×ÓÊàŦ´¦µÄ»ýÀÛºÍÖÍÁôʱ¼ä£¬£¬£¬Ìá¸ßÁËÖÊÁÏÒÖÖÆ²¡Ö¢µÄЧ¹û¡£¡£¡£ÕâÏîÊÂÇéΪɨ³ýcfDNAÖÊÁϵĽṹÉè¼ÆÌṩÁËÖ¸µ¼¡£¡£¡£¸ÃÑо¿ÓÚ2020Äê5ÔÂÔÚ¹ú¼ÊÖÊÁÏ×ÛºÏѧÊõÆÚ¿¯Advanced Functional Materials½ÒÏþ[4]¡£¡£¡£
¸ÃÏîÄ¿Ñо¿´ÓÁÙ´²RA²¡ÈË»ñµÃÑù±¾£¬£¬£¬´Ó·Ö×ÓºÍϸ°ûÌõÀíÕ¹ÏÖÁËcfDNAÓëRAµÄÇ×½ü¹ØÏµ¡£¡£¡£½øÒ»²½ÔËÓÃÖÊÁ϶ÔÕâÖÖ·ÇÕý³£ÃâÒß·´Ó³µÄ¸ÉÔ¤£¬£¬£¬µÖ´ïÒÖÖÆRA¼²²¡¿ªÕ¹µÄÄ¿µÄ¡£¡£¡£ÎªRA¼²²¡µÄÕï¶ÏºÍÖÎÁÆÌṩһ¸ö·Ç¹Å°å¡¢¡¢¡¢Ç㸲ÐÔµÄÐÂÕ½ÂÔ¡£¡£¡£
ÕâÏîÑо¿ÊÂÇé»ñµÃÁËngµç×ÓÓÎÏ·ËïÒÝÏɼÍÄîÒ½Ôº¡¢¡¢¡¢ÖÐɽÑÛ¿ÆÖÐÐÄ¡¢¡¢¡¢Á¥ÊôµÚÒ»Ò½Ôº£¬£¬£¬ÖйúÈËÃñ½â·Å¾ü¹ãÖݾüÇø×ÜÒ½Ôº¡¢¡¢¡¢ÃÀ¹ú¸çÂ×±ÈÑÇ´óѧµÈµ¥Î»ÏàÖúÕßµÄÖ§³Ö£¬£¬£¬»ñµÃ¹ú¼Ò×ÔÈ»¿ÆÑ§»ù½ð¡¢¡¢¡¢¹ã¶«Ê¡×ÔÈ»¿ÆÑ§»ù½ðºÍ¹ã¶«Ê¡Öé½È˲ÅÍýÏëÁ¢Òì´´ÒµÍŶÓÏîÄ¿µÄ×ÊÖú¡£¡£¡£
ÂÛÎÄÁ´½Ó£º£º
[1] https://doi.org/10.3389/fimmu.2020.00662.
[2] https://doi.org/10.1038/s41467-018-06603-5.
[3] https://doi.org/10.1002/anie.201813362.
[4] https://doi.org/10.1002/adfm.202000391.