µ¥Ï¸°ûRNA²âÐò£¨scRNA-seq£©¿Éͨ¹ýת¼Æ×ÆÊÎö·¢Óý¡¢ÔÙÉú¡¢ÐàÂõ¡¢ÒÔ¼°¼²²¡±¬·¢Àú³ÌÖеÄϸ°ûºÍ·Ö×Ó»úÖÆ¡£¡£¡£È»¶ø£¬£¬£¬ÏÖÔÚ´ó´ó¶¼µÄ¶¨Á¿ÒªÁì¾ÖÏÞÔÚ»ùÒòˮƽ£¬£¬£¬ÎÞ·¨Çø·Ö¾ßÓвî±ð½á¹¹ºÍ¹¦Ð§µÄת¼Òì¹¹ÌåµÄ²î±ð±í´ï¡£¡£¡£
×î½ü£¬£¬£¬ngµç×ÓÓÎÏ·ÖÐɽÑÛ¿ÆÖÐÐÄÁõÞÈÖ¾ºÍºúÓѽðÍŶӿª·¢ÁËÒ»Öֵͱ¾Ç®¡¢¸ßЧµÄÐÂÐ͵¥Ï¸°û²âÐòÊÖÒÕscRCAT-seq£¬£¬£¬²¢Ó¦ÓÃÓÚÆÊÎöÈËÊÓÍøÄ¤·¢ÓýµÄϸ°ûͼÆ×£¬£¬£¬·¢Ã÷ÊÓÍøÄ¤¸Éϸ°ûµÄ·Ö»¯¼°Ï¸°ûÔËÆø¾öÒéÀú³ÌÖÐTSSºÍTESµÄת±ä¼ÍÂÉ¡£¡£¡£Ñо¿Ð§¹ûÓÚ2020Äê10ÔÂ13ÈÕ£¬£¬£¬ÔÚNature CommunicationsÔÚÏß½ÒÏþÂÛÎÄ¡°Single-cell RNA cap and tail sequencing (scRCAT-seq) reveals subtype-specific isoforms differing in transcript demarcation¡±¡£¡£¡£
Á¬Ïµ×ªÂ¼±¾Ê×β²¶»ñºÍ»úеѧϰϵͳÆÊÎöTSSºÍTES
ÔÚ´ËÑо¿ÖУ¬£¬£¬scRCAT-seqͨ¹ý¶Ôµ¥Ï¸°ûÈ«³¤cDNAµÄ5¡¯¼°3¡¯¾ÙÐаÐÏò²¶»ñ£¬£¬£¬»ùÓÚͨÀýµÄ¶Ì¶Á³¤²âÐòƽ̨¾ÙÐвâÐò£¨Í¼1£©£¬£¬£¬Á¬ÏµËæ»úÉÁÖ£¨random forest, RF£©µÈ»úеѧϰËã·¨»ñµÃ¸ß׼ȷÐÔµÄTSSºÍTES£¨Í¼2£©¡£¡£¡£ÓëÒѱ¨µÀµÄ²âÐòÒªÁì¾ÙÐнÏÁ¿£¬£¬£¬scRCAT-seq¿ÉÏÔÖøÌá¸ßËùÅжÏTSSs/TESsµÄ׼ȷÐÔ4-5±¶¡£¡£¡£

ͼ1£º£ºscRCAT-seqµÄʵÑéÁ÷³ÌʾÒâͼ


ͼ2£º£º»úеѧϰËã·¨ÏÔÖøÌá¸ßËùÅжÏTSSs/TESsµÄ׼ȷÐÔ
ScRCAT-seq¾ßÓеͱ¾Ç®¡¢¸ßЧÂʵÄÌØµã
ÓëÒÑÓеÄÈ«³¤×ªÂ¼±¾²âÐòÒªÁìSmart-seq2ºÍScISOr-seqÏà±È£¬£¬£¬scRCAT-seq¾ßÓб¾Ç®µÍ£¬£¬£¬Ð§ÂʸߵÈÌØµã¡£¡£¡£ÒÔÏàͬµÄ±¾Ç®£¬£¬£¬scRCAT-seqËùÄܼì²âµÄת¼±¾ÊýÄ¿ÊÇScISOr-seqµÄ7±¶£¨Í¼3£©£¬£¬£¬scRCAT-seqÄܼì²âµ½´ó×ÚScISOr-seqËù²»¿É¼ì²âµ½µÄµÍ±í´ïµÄ»ùÒò¡£¡£¡£

ͼ3£º£ºscRCAT-seq¾ßÓиßЧÂÊ¡¢µÍ±¾Ç®µÄÌØµã
scRCAT-seqµÄ¿ÉÊÊÐÔÇ¿
scRCAT-seqÊÊÓÃÓÚÆÊÎö²î±ðÎïÖÖȪԴ¡¢²î±ðϸ°ûÀàÐͺÍÊýÄ¿µÄÑùÆ·£¬£¬£¬¾ÙÐÐϸ°û·ÖȺ£¬£¬£¬Ï¸°ûÀàÐÍÌØÒìµÄת¼±¾Åжϣ¬£¬£¬ÎȹÌÐԺ㬣¬£¬²¢¿ÉÔÚ²î±ðÎïÖÖºÍϸ°ûÖбêעеÄת¼±¾£¬£¬£¬¸»ºñÏÖÓбê×¢RNAת¼±¾µÄÊý¾Ý¿â¡£¡£¡£scRCAT-seq¿ÉÓ뵥ϸ°ûÈý´ú²âÐòÊÖÒÕ£¬£¬£¬»òÕßsanger²âÐòÊÖÒÕÁ¬Ïµ£¬£¬£¬¶ÔÈ«³¤×ªÂ¼±¾µÄ½á¹¹£¬£¬£¬ÌØÊâÊÇÄÚÔÚÍâÏÔ×Ó¾ÙÐнøÒ»²½Åжϡ£¡£¡£
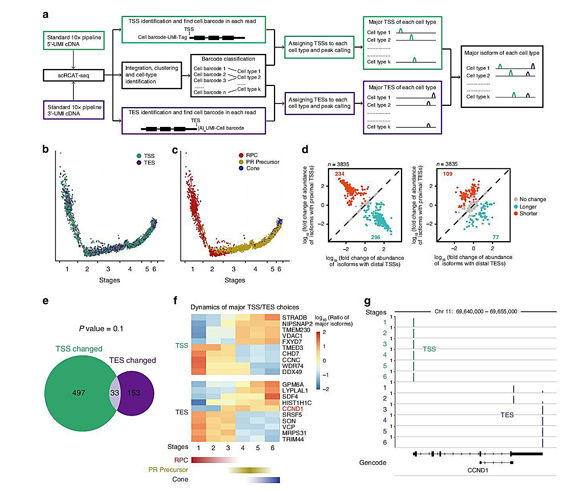
Ó¦ÓÃÓÚÆÊÎöÈËÊÓÍøÄ¤·¢ÓýÀú³ÌÖÐת¼×éTSSºÍTESµÄ¶¯Ì¬×ª±ä
ÒÔÈËÅßÌ¥¸Éϸ°ûȪԴµÄÊÓÍøÄ¤ÀàÆ÷¹ÙΪÑо¿¹¤¾ß£¬£¬£¬Í¨¹ý¶Ô10571¸öµ¥Ï¸°û¾ÙÐвâÐòÆÊÎö£¬£¬£¬¸ÃÑо¿Ãè»æÁËÊÓÍøÄ¤×æÏ¸°û£¨RPC£©Ïò¹â¸ÐÊÜÆ÷ǰÌåϸ°û£¨PR precursors£©£¬£¬£¬½øÒ»²½ÏòÊÓ׶ϸ°û£¨cone£©·Ö»¯µÄת¼Òì¹¹ÌåµÄ±í´ïͼÆ×£¬£¬£¬·¢Ã÷ת¼Òì¹¹Ìåת±ä×îÏÔÖøµÄʱ¼äµã±¬·¢ÔÚRPCÏò¹â¸ÐÊÜÆ÷ǰÌåϸ°ûת±äµÄ½Úµã¡£¡£¡£¸ÃÑо¿»¹·¢Ã÷CCND1Òì¹¹Ìå¿ÉÄÜͨ¹ýµ÷Àíϸ°ûÖÜÆÚ£¬£¬£¬½éµ¼RPCÏò¹â¸ÐÊÜÆ÷ǰÌåϸ°ûµÄÔËÆø×ª»»£¨Í¼4£©¡£¡£¡£

ͼ4£º£ºÈËÀàÊÓ׶ϸ°û·¢ÓýÀú³ÌÖÐRNAÒì¹¹ÌåµÄ¶¯Ì¬×ª±ä
ÂÛÎÄÁ´½Ó£º£ºhttps://rdcu.be/b8rWZ