2021Äê8ÔÂ13ÈÕ£¬£¬ngµç×ÓÓÎÏ·ÖÐɽÑÛ¿ÆÖÐÐĵÄËÕÎÄÈç½ÌÊÚ¡¢¡¢¡¢Ö£Ó±·á½ÌÊÚÏàÖú¿ªÕ¹Ñо¿£¬£¬×÷ΪÅäºÏͨѶ×÷ÕßÔÚ¹ú¼ÊÖøÃûÆÚ¿¯PNASÉϽÒÏþÁËÌâΪ¡°Effects of sex and aging on the immune cell landscape as assessed by single-cell transcriptomic analysis¡±µÄÑо¿ÂÛÎÄ¡£ÔÚµ¥Ï¸°û²ãÃæÕ¹ÏÖÁËÐÔ±ðÓëÐàÂõ¶ÔÍâÖÜѪÃâÒßϸ°ûµÄÓ°Ïì¡£
ÐÔ±ðÊÇÓ°ÏìÈËÉú³¤¡¢¡¢¡¢·¢Óý¡¢¡¢¡¢ÐÐΪ¡¢¡¢¡¢Í·ÄÔµÄÖ÷ÒªÐÄÀíÒòËØ¡£ÐÔ±ð²î±ðÓ°ÏìÈ«Éí¸÷¸öϵͳ£¬£¬°üÀ¨ÃâÒßϵͳ¡£¶øË¥×ÜÊǾÙÐÐÐԵġ¢¡¢¡¢¶àϵͳµÄ¡¢¡¢¡¢²»¿ÉÄæµÄ¹¦Ð§¼õÍË״̬¡£Ñо¿Åú×¢£¬£¬²î±ðÄêËê½×¶ÎµÄÄÐÐÔÓëÅ®ÐÔÔÚѬȾÐÔ¼²²¡¡¢¡¢¡¢×ÔÉíÃâÒßÐÔ¼²²¡¡¢¡¢¡¢ÒßÃçµÄÃâÒß·´Ó³ÌåÏÖ²î±ð¡£80%µÄ×ÔÉíÃâÒßÐÔ¼²²¡ºÃ·¢ÓÚÅ®ÐÔ£¬£¬ÃâÒßÓ¦´ðÔÚÅ®ÐÔÖиüÇ¿£¬£¬Å®ÐÔ¶Ô½ÓÖÖÒßÃçµÄ·´Ó³ÐÔÒ²¸üºÃ¡£ÐÔ±ðÓëÄêËêÊÇÓ°Ïì»úÌåÃâÒßϵͳӦ´ðµÄ»ù´¡ÒªËØ£¬£¬Òò´Ë£¬£¬Ì½Ë÷²î±ðÐÔ±ðÓëÄêËê״̬Ï£¬£¬»úÌåÃâÒßϵͳµÄϸ΢²î±ð£¬£¬¹ØÓÚÕ¹ÏÖ²î±ðÈËȺÖÐÃâÒßÏà¹Ø¼²²¡±¬·¢µÄDZÔÚ»úÖÆ£¬£¬¾ßÓÐÖ÷ÒªµÄÒâÒå¡£
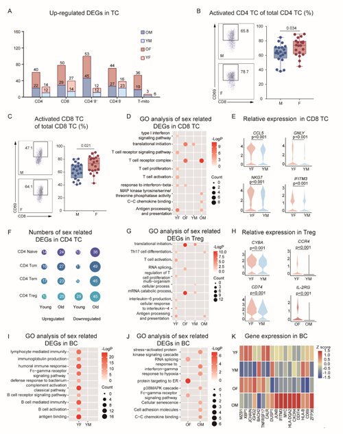
ÔÚÕâÏîÑо¿ÊÂÇéÖУ¬£¬Ñо¿Ö°Ô±Ê¹Óõ¥Ï¸°ûRNA²âÐò£¬£¬¶Ô²î±ðÄêËêÓëÐÔ±ð×ÔÔ¸ÕßµÄÍâÖÜѪµ¥¸öºËϸ°û¾ÙÐе¥Ï¸°ûˮƽµÄת¼×éÆÊÎö£¬£¬²¢Í¨¹ýÏà¹ØÊµÑéÑéÖ¤ÆäÖÐÖ÷Òª½áÂÛ¡£Í¨Ï꾡°ûÑÇȺ±ÈÀý½ÏÁ¿¡¢¡¢¡¢²î±ð»ùÒòµÄ¹¦Ð§ÆÊÎö¡¢¡¢¡¢Ï¸°û¼äÏ໥×÷ÓÃÆÊÎöµÈ£¬£¬Ê×´ÎÔÚµ¥Ï¸°û²ãÃæ¾«×¼µØ»æÖÆÁ˲î±ðÐÔ±ðÓëÄêËêµÄÍâÖÜѪµ¥¸öºËϸ°ûµÄÃâÒßͼÆ×£¨Í¼Ò»£©¡£

¸ÃÑо¿·¢Ã÷£¬£¬ÄêÇáÈËȺÖУ¬£¬ÄÐÅ®¼äµÄÃâÒß²î±ðÔ½·¢¼¯ÖÐÔÚBϸ°ûÓëµ¥ºËϸ°û£¬£¬¶øÔÚÍíÄêÈËȺÖÐÔòÖ÷Òª¼¯ÖÐÔÚ×ÔȻɱÉËϸ°û£¨NK£©¡£ÐàÂõ»áÀ©´ó²î±ðÐÔ±ðÖ®¼äµÄÃâÒßϸ°û²î±ð¡£Ïà¹ØÓÚÍíÄêÅ®ÐÔ£¬£¬ÍíÄêÄÐÐÔµÄNKϸ°û¸ß±í´ïGZMH, PRF1, JUNBµÈÑ×ÐÔÏà¹Ø»ùÒò¡£±ðµÄ£¬£¬Í¨¹ýÑÇ×éÆÊÎö£¬£¬Ñо¿Ö°Ô±·¢Ã÷£¬£¬ÐàÂõ¶ÔNKϸ°ûµÄÓ°Ï죬£¬Ö÷Òª¼¯ÖÐÔÚNK2ϸ°û£¨Í¼¶þ£©¡£

ͬʱ»¹·¢Ã÷£¬£¬Óë˳ӦÐÔÃâÒßϢϢÏà¹ØµÄTϸ°ûºÍBϸ°ûÔÚÅ®ÐÔÖиüÏÔ¡°»îÐÔ¡±£¬£¬Ïà¹ØµÄ¼¤»îÐźÅͨ·¸»¼¯Ô½·¢ÏÔ×Å¡£ÔÚCD4+Tϸ°ûÖУ¬£¬µ÷ÀíÐÔTϸ°ûÊÇÔÚÄÐÅ®¼ä²î±ð×îΪÏÔ×Å£¬£¬¶øµ÷ÀíÐÔTϸ°ûµÄÎÈ̬¶Ô»úÌåµÄÃâÒßÄÍÊܾßÓÐÖ÷ÒªÒâÒå¡£ÔÚBϸ°ûÖУ¬£¬Ñо¿Ö°Ô±·¢Ã÷£¬£¬ÓëBϸ°û¼¤»îÏà¹ØµÄ»ùÒò±í´ïËæ×ÅÐàÂõ¶øÖð½¥½µµÍ£¬£¬¶øÑ×ÐÔÐàÂõÏà¹Ø»ùÒò±í´ïÔòËæÖ®Éý¸ß£¨Í¼Èý£©¡£

±ðµÄ£¬£¬»¹Í¨Ï꾡°û¼äͨѶÆÊÎö£¬£¬Ö¸³öÁËϸ°ûÐźÅͨ·ºÍÃâÒßϸ°ûÏ໥×÷ÓõÄDZÔÚÐÔ±ð²î±ð¡£Å®ÐÔÊ÷ͻ״ϸ°ûºÍBϸ°ûÖ®¼äBAFF/APRILÐźŵÄÔöÌí£¬£¬¿ÉÄÜÊÇÅ®ÐÔBϸ°û½éµ¼×ÔÉíÃâÒß²¡¸ü¸ß·¢²¡ÂʵÄÔÒòÖ®Ò»¡£¶øÄÐÐÔÔòÌåÏÖ³ö¸üÇ¿µÄ´ÙÑ×Ïà¹ØÍ¨Â·£¨Í¼ËÄ£©¡£

×ÛÉÏ£¬£¬ÕâÏîÊÂÇéʹÓõ¥Ï¸°û²âÐòµÈÊÖÒÕ£¬£¬À©Õ¹ÁËÎÒÃǹØÓÚÐÔ±ðÓëÐàÂõ¶Ô»úÌåÍâÖÜѪÃâÒßϵͳӰÏìµÄÊìϤ£»ÎªÌ½Ë÷ÐÔ±ðÓëÐàÂõÔÚÑÛÃâÒßÐÔ¼²²¡£¨Èç°×Èû²¡ÑÛ²¡µÈ£©·¢²¡»úÖÆÖеÄDZÔÚÒâÒåÓëÓ°ÏìÌṩÁËÐÂµÄÆ«Ïò¡£
ngµç×ÓÓÎÏ·ÖÐɽÑÛ¿ÆÖÐÐÄΪµÚÒ»µ¥Î»£¬£¬¸ÃÏîÄ¿Ñо¿»ñµÃ¹ú¼ÒÖØµãÑз¢ÍýÏëµÄÖ§³Ö¡£
ÂÛÎÄÁ´½Ó: https://www.pnas.org/content/118/33/e2023216118