ngµç×ÓÓÎÏ·ÐÂÎÅÍøÑ¶£¨Í¨Ñ¶Ô±ÀîÈüȺ¡¢¡¢ÌÆÑÞÀö£©½ÇĤÊÇά³ÖÇåÎúÊÓ¾õµÄÌõ¼þºÍ»ù´¡£¬£¬»¯Ñ§ÐÔÍâÉË¡¢¡¢ÃâÒßÐÔ¼²²¡ÒýÆðµÄÑ×Ö¢·´Ó³µ¼ÖÂÉË¿ÚÓúºÏÑÓ³Ù£¬£¬ÆÆËð½ÇĤÕý³£½á¹¹Ó빦Ч£¬£¬ÑÏÖØÕßÈç½ÇĤ¼îÐÔ»¯Ñ§É˵¼ÖÂʧÃ÷£¬£¬ÑÏÖØÍþв»¼ÕßÊÓÁ¦¿µ½¡¡£ÏÖÓеÄÁÙ´²ÖÎÁÆÒªÁì±£´æÖî¶à¾ÖÏÞÐÔ£¬£¬´ÙʹÑо¿Õßһֱ̽Ë÷¸ßЧ¡¢¡¢Çå¾²µÄÁ¢ÒìÁÆ·¨¡£
½üÆÚ£¬£¬ngµç×ÓÓÎÏ·ÖÐɽÑÛ¿ÆÖÐÐÄÔ¬½ø½ÌÊÚÍŶӣ¬£¬Àֳɹ¹½¨Á˾ßÓаÐÏò¿¹Ñ××÷ÓõŤ³Ì»¯ÍâÃÚÌ壬£¬Á¢ÒìÐÔµÄÓë¿ÉÈÜÐÔ΢Õë¸øÒ©ÏµÍ³ÏàÁ¬Ïµ£¬£¬ÏÔÖøÒÖÖÆ½ÇĤ¼îÉÕÉ˵¼ÖµÄÑ×Ö¢·´Ó³£¬£¬¸ÄÉÆ½ÇĤ¼îÉÕÉËÔ¤ºó¡£Ñо¿Ð§¹û¿ËÈÕÒÔÌâΪ¡°Engineered Mesenchymal Stromal Cell Exosomes-Loaded Microneedles Improve Corneal Healing after Chemical Injury¡±½ÒÏþÔÚ¹ú¼Ê×ÅÃûѧÊõÆÚ¿¯ACS Nano£¨ÖпÆÔºTopÒ»Çø£©¡£
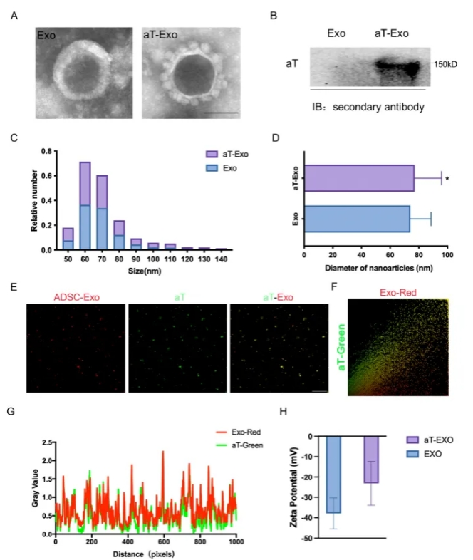
Ñо¿ÍŶÓͨ¹ý»ùÖʽðÊôÂѰ×ø£¨MMPs£©¿ÉÇиîëÄÁ´½«¿¹TNF-¦Á¿¹Ì壨aT£©ÅþÁ¬ÓÚÖ¬·¾¼ä³äÖʸÉϸ°ûÍâÃÚÌ壨ADSC-Exo£©Íâò¹¹½¨¹¤³Ì»¯ÍâÃÚÌ壨aT-Exo£©£¬£¬Í¨¹ýµç¾µ¡¢¡¢ÃâÒßÓ«¹â¹²¶¨Î»¡¢¡¢ÄÉÃ×Á÷ʽ¼°Zetaµçλ¼ì²âµÈÒªÁì¼ì²âaT-ExoµÄÌØÕ÷£¨Í¼1£©¡£

ͼ1. aT-ExoµÄ¹¹½¨¡¢¡¢ÐÎò¼°ÐÔÄܱíÕ÷
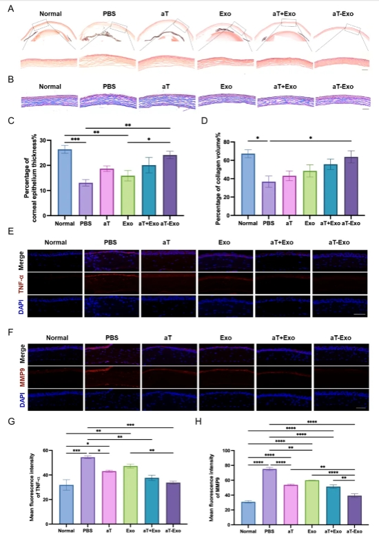
¹¹½¨Ð¡Êó½ÇĤ¼îÉÕÉËÄ£×Ó£¬£¬½áĤÏÂ×¢ÉäaT-Exo£¬£¬¶¯Ì¬ÆÊÎö֤ʵ¿¹TNF-¦Á¿¹ÌåÐÞÊεŤ³Ì»¯ÍâÃÚÌåÖÆ±¸ÊÖÒÕ£¬£¬Ìá¸ßaTʹÓÃÂÊͬʱ£¬£¬ÔöÇ¿ÍâÃÚÌ忹Ñ×ÌØÒìÐÔ£¬£¬ÏÔÖøÏµ÷¼îÉÕÉ˽ÇĤÑ×Ö¢Ë𺦲¢Ôö½ø½ÇĤËðÉËÐÞ¸´£¨Í¼2£©¡£

ͼ2. aT-Exoͨ¹ýÒÖÖÆÑ×Ö¢¼õÇá½ÇĤ»¯Ñ§ËðÉË
ÔÚ½ÇĤÉÏÆ¤Ï¸°ûÓëM1Ð;ÞÊÉϸ°û¹²×÷ÓýϵͳÖУ¬£¬aT-Exo¿ÉÒÔͨ¹ýÔö½ø¾ÞÊÉϸ°ûM2Ðͼ«»¯£¬£¬ÏÔÖø½µµÍ¹²×÷ÓýϵͳÖеÄTNF-¦Á¡¢¡¢MMP9¡¢¡¢IL-6ºÍIL-1¦Â±í´ï£¨Í¼3£©¡£

ͼ3. aT-Exoͨ¹ýÒÖÖÆÑ×Ö¢Òò×ÓµÄÊͷű£»£»¤½ÇĤÉÏÆ¤Ï¸°û
ΪÁËսʤ¹Å°åÑÛ¾Ö²¿¸øÒ©£¬£¬×éÖ¯´©Í¸ÐÔºÍÉúÎïʹÓöȵ͵ľÖÏÞÐÔ£¬£¬Ñо¿ÍŶӽÓÄɾÛÒÒÏ©´¼£¨PVA£©¹¹½¨Î¢Õ루MNs£©ÕóÁУ¬£¬ÊµÏÖ¹¤³Ì»¯ÍâÃÚÌå¿ç½ÇĤÉÏÆ¤µÝËÍ¡£ÏÔÊ¾ÔØÍâÃÚÌå΢Õë¾ßÓÐ×ã¹»µÄÇ¿¶ÈÓÐÓô©½ø½ÇĤ»ùÖʲ㣬£¬Ïà±ÈÓÚ¹Å°å¸øÒ©·½Ê½£¬£¬MNs¾ßÓиü¸ßµÄ½ÇĤҩÎïʹÓÃÂʺ͸ü³¤µÄÒ©ÎïÊÍ·Åʱ¼ä£¬£¬ÊµÏÖÍâÃÚÌåµÄ°ÐÏòµÝËÍ£¨Í¼4£©¡£

ͼ4.MNsµÄ¹¹½¨ºÍ¿ç½ÇĤÉÏÆ¤Ò©ÎïµÝËÍÆÀ¼Û
СÊó½ÇĤ¼îÉÕÉ˶¯ÎïÄ£×ÓÖУ¬£¬aT-Exo»®·Öͨ¹ýµÎÑÛÒº£¨E-Drop£©¡¢¡¢½áĤÏÂ×¢É䣨E-Conj£©ºÍ΢Õ루E-MN£©ÐÎʽ¾ÙÐиøÒ©£¬£¬Ð§¹ûÏÔʾMNsµÝËÍϵͳÄܹ»ÓÐÓÃÌá¸ßÍâÃÚÌåµÄÉúÎïʹÓöȣ¬£¬ÔöÇ¿½ÇĤÑ×Ö¢¿ØÖÆÐ§¹û£¨Í¼5£©¡£

ͼ5. MNsµÝËÍaT-Exo¸ÉԤСÊó½ÇĤ¼îÉÕÉË
¸ÃÑо¿Í¨¹ý¹¹½¨aT-Exo£¬£¬°ÐÏòÒÖÖÆ½ÇĤ¼îÉÕÉËÒýÆðµÄÑ×Ö¢·´Ó³£¬£¬Ôö½ø½ÇĤµÄÐÞ¸´ºÍÔÙÉú£¬£¬Á¬Ïµ¹¹½¨µÄPVA-MNsʵÏÖÍâÃÚÌåµÄ׼ȷºÍ³ÖÐø½ÇĤµÝËÍ£¬£¬Õ¹Ê¾Á˹¤³Ì»¯ÍâÃÚÌå¸ÉÔ¤½ÇĤÑ×Ö¢Ïà¹Ø¼²²¡µÄÁÙ´²Ó¦ÓÃÔ¶¾°£¬£¬Í¬Ê±Ö¤ÊµÎ¢ÕëÊÖÒÕÔÚÑÛ²¿ÉúÎï»îÐÔÄÉÃ×Ò©ÎïµÝËÍÖеÄDZÁ¦ (ͼ6) ¡£

ͼ6. ×°ÔØ¹¤³Ì»¯ÍâÃÚÌ壨aT-Exo£©µÄ΢ÕëϵͳЧ¹û»úÖÆÄ£Ê½Í¼
ngµç×ÓÓÎÏ·ÖÐɽÑÛ¿ÆÖÐÐÄ¡¢¡¢ÑÛ²¡·ÀÖÎÌìÏÂÖØµãʵÑéÊÒΪµÚÒ»µ¥Î»£¬£¬ÖÐɽÑÛ¿ÆÖÐÐÄÔ¬½ø½ÌÊÚ¡¢¡¢ÀîÈüȺ¸±Ö÷ÈÎҽʦºÍÏã¸Û´óѧÁõè´½ÌÊÚΪÅäºÏͨѶ×÷Õߣ¬£¬ÖÐɽÑÛ¿ÆÖÐÐÄÓà·Æ²©Ê¿ºó¡¢¡¢ÕÔÐù¸±Ñо¿Ô±ºÍÍôÙ»²©Ê¿ºóΪÅäºÏµÚÒ»×÷Õß¡£
ÂÛÎÄÁ´½Ó£º£ºhttps://doi.org/10.1021/acsnano.4c00423