ngµç×ÓÓÎÏ·ÐÂÎÅÍøÑ¶£¨Í¨Ñ¶Ô±ºÎÁôÃñ£©¿ËÈÕ£¬£¬Á¥ÊôµÚÈýÒ½ÔºÄÔ²¡ÖÐÐļ¹ÖùÍâ¿ÆÍŶÓÔÚ¹ú¼Ê×ÛºÏѧÊõÆÚ¿¯Science Advances£¨ÖпÆÔºÒ»ÇøTop£©½ÒÏþÌâΪ¡°Integrating hydrogels manipulate ECM deposition after spinal cord injury for specific neural reconnections via neuronal relays¡±µÄÑо¿ÂÛÎÄ¡£¡£
¼¹ËèÊÇÖÐÊàÉñ¾ÏµÍ³Ö÷Òª×é³É²¿·Ö£¬£¬ËðÉ˺ó¼«Ò×Ôì³ÉÑÏÖØµÄÉñ¾¹¦Ð§Õϰ£¬£¬¾ßÓÐÖ²ÐÂʸߡ¢éæÃüÂʸߺÍÖÎÁÆÄÑÌâµÈÌØµã£¬£¬ÆäÐÞ¸´³ÉΪµ±½ñÌìÏÂÐÔҽѧÄÑÌâ¡£¡£ÉúÎïÖÊÁϽüÄêÔÚ¸ÄÉÆËðÉË΢ÇéÐκÍÔö½øÉñ¾ÔÙÉúÉÏÈ¡µÃÁîÈ˹ÄÎèµÄÏ£Íû£¬£¬Îª¼¹ËèËðÉËÐÞ¸´´øÀ´ÐµÄÏ£Íû¡£¡£ÎÒÔº¼¹ÖùÍâ¿ÆÍŶÓʹÓöà°Í°·½Ó֦͸Ã÷ÖÊËᣨHADA£©²¢ÁªºÏ¹¦Ð§¶ÌëÄHRR¹¹½¨ÁËÍØÆË½á¹¹¡¢ÉúÎï»îÐÔ¡¢ÉúÎïÁ¦Ñ§µÈ¶àģ̬Èںϼ¹ËèµÄ³¬·Ö×ÓË®Äý½º£¬£¬Äܹ»¸ºÔز¢»ºÂýÊÍ·ÅÉñı»®ÑøÒò×ÓNT3Ó뿹Ñ×Ò©Îェ»ÆËØ£¨Cur£©£¬£¬´Ó¶ø¸ÄÉÆÖáÍ»ÔÙÉú΢ÇéÐΣ¬£¬Ôö½øÖáÍ»ÔÙÉúºÍËðÉËÁ½Í·µÄÉñ¾Ôª´æ»î£¬£¬²¢ÇÒ½¨ÉèÁËÌØÒìÐÔµÄÍ»´¥½á¹¹£¬£¬ÊµÏÖÉÏÏÂÐÐÉñ¾ÏËÎ¬ÖØÐÂÅþÁ¬£¨Í¼1£©¡£¡£

ͼ1£º£ºHADA/HRR+NT3/CurË®Äý½ºÖØËÜϸ°ûÍâ»ùÖÊÖØÐÞÉÏÏÂÐÐÉñ¾ÁªÏµ
ÔÚÕý³£×éÖ¯ÖУ¬£¬Ï¸°ûÍâ»ùÖÊ£¨extracellular matrix£¬£¬ECM£©ÎªÏ¸°ûµÄÉúÑļ°»î¶¯ÌṩÏàÒ˵ij¡ºÏ£¬£¬µ«¼¹ËèËðÉ˺óECMÌ«¹ý³Á»ýÐγÉÏËάñ£º£ºÛ£¬£¬³ÉΪÖáÍ»ÔÙÉúµÄÎïÀíÆÁÕÏ¡£¡£¸ÃÍŶӷ¢Ã÷£¬£¬HADA/HRRË®Äý½ºÄæ×ªÁ˼¹ËèËðÉ˺óÏËά»¯Àú³Ì£¬£¬»ñµÃƽÐÐÅÅÁеĽṹָµ¼ÔÙÉúÖáÍ»Éú³¤£¬£¬¶ø·ÇÎÞ¹æÂþÑܵÄÖÂÃÜñ£º£ºÛ¡£¡£½øÒ»²½Ñо¿·¢Ã÷£¬£¬PDGFR¦Â+ϸ°û£¨¼¹ËèËðÉ˺óÏËάñ£º£ºÛÖ÷ÒªÐγÉϸ°û£©ÔÚHADA/HRRË®Äý½º¸ÉÔ¤×é³ÊƽÐÐÅÅÐò·½Ê½ÏòË®Äý½ºÇ¨á㣬£¬¶ø·ÇÎÞ¸ÉÔ¤×éµÄÎÞ¹æÇ¨áã¡£¡£»£»£»ºÊÍNT3ºÍCurºóÄܹ»½øÒ»²½ÔöÇ¿ECMÖØËÜЧ¹û£¨Í¼2£©¡£¡£ÕâÌáÐÑ£¬£¬HADA/HRRË®Äý½ºÍ¨¹ýµ÷¿ØPDGFR¦Â+ϸ°ûÐÐÎªÖØËÜECM£¬£¬Îª¼¹ËèËðÉ˺óÏËάñ£º£ºÛ¸ÉÔ¤ÌṩÁËÒ»ÖÖÁ¢ÒìÕ½ÂÔ¡£¡£

ͼ2£º£ºHADA/HRR+NT3/CurË®Äý½ºµ÷¿ØPDGFR¦Â+ϸ°û½þÈóÖØËÜËðÉ˽çÏßECM
Éñ¾ÔªºÍÖáÍ»¾ßÓнṹºÍ¹¦Ð§µÄ¸ß¶ÈÒìÖÊÐÔ£¬£¬ÖØÐÞµÄÉñ¾½á¹¹ÐèʵÏÖ¿µ½¡¼¹ËèÖÐÌØÒìÐÔµÄÉñ¾ÁªÏµ£¬£¬ÕâÊǹ¦Ð§»Ö¸´µÄÒªº¦¡£¡£
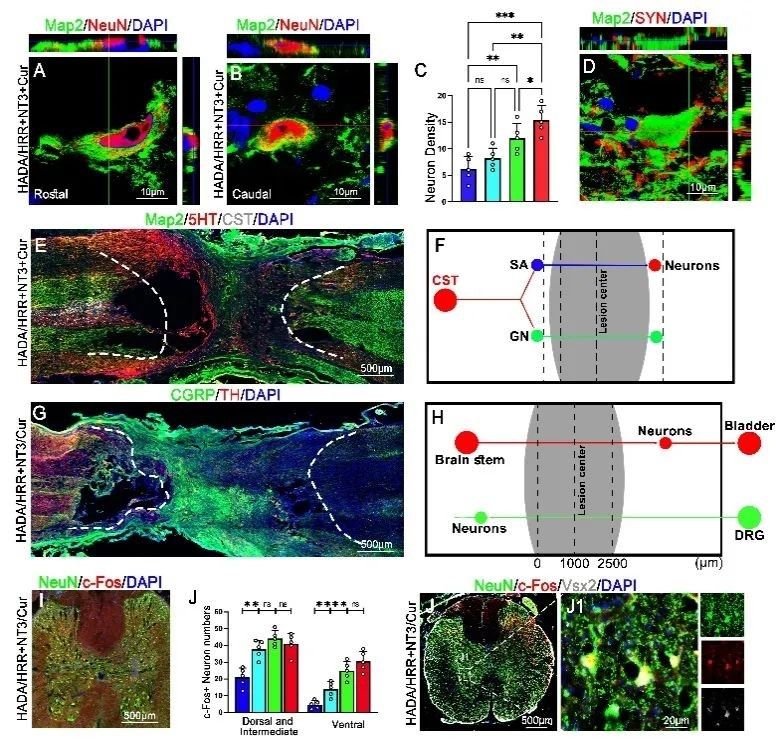
ÔÚ¸ÃÑо¿ÖУ¬£¬HADA/HRR+NT3/CurË®Äý½ºÔö½øÁËËðÉ˽çÏßÖÐÐÄÉñ¾ÔªµÄ´æ»î¡£¡£ÕâЩ¼¤»îµÄÖÐÐÄÉñ¾Ôª×÷ΪÖмÌÕ¾£¬£¬ÓëÖÐÖ¹µÄÉÏÏÂÐÐÉñ¾ÏËάÐγÉÁËÒìÖÊÐÔÍ»´¥½á¹¹£¬£¬ÊµÏÖÉñ¾ÁªÏµµÄ¡°¾«×¼¡±ÖØÐÞ£¬£¬Ôö½øÁËÔ˶¯¡¢¸ÐÊܺͰòë×¹¦Ð§»Ö¸´¡£¡£
Ñо¿»¹Õ¹ÏÖÁËHADA/HRR+NT3/Cur Ë®Äý½ºÔöÇ¿ÁËËðÉËÁ½Í·V2aÉñ¾Ôª´æ»î£¬£¬²¢Óë´«µ¼ÊøÉñ¾ÏËά½¨ÉèÐË·ÜÐÔÍ»´¥ÁªÏµ£¨Í¼3£©£¬£¬ÌáÐѼ¤»îÌØ¶¨ÖмÌÉñ¾Ôª²¢Ôö½øËüÃÇÕûºÏµ½Éñ¾ÍøÂçÖжԹ¦Ð§»Ö¸´µÄÖ÷ÒªÐÔ¡£¡£Æù½ñ£¬£¬¼¹ËèËðÉ˺óÉñ¾½á¹¹ÔÙÉúÈ¡µÃÁËÁîÈ˹ÄÎèµÄÏ£Íû£¬£¬µ«¹¦Ð§»Ö¸´È´ÔâÓöÆ¿¾±¡£¡£¸ÃÑо¿»¹·¢Ã÷£¬£¬Ô˶¯¹¦Ð§»Ö¸´Óë¡°ÖмÌÉñ¾Ôª¡±ÊýÄ¿ÕýÏà¹Ø£¬£¬ÕâΪ¼¹ËèËðÉËÐÞ¸´ÌṩÁËDZÔڵĸÉÔ¤°Ðµã¡£¡£

ͼ3£º£ºHADA/HRR+NT3/Cur Ë®Äý½ºÓÕµ¼ËðÉ˽çÏßÖÐÐÄÉñ¾Ôª½¨ÉèÒìÖÊÐÔÉñ¾ÅþÁ¬
×ÛÉÏ£¬£¬¸ÃÑо¿ÌṩÁËÒ»ÖÖ»ùÓÚ×éÖ¯ÈÚºÏÐÔË®Äý½ºÖØËܼ¹ËèËðÉË΢ÇéÐÎÎÈ̬Ôö½øÉñ¾ÔÙÉúÓ빦Ч»Ö¸´µÄÕ½ÂÔ£¬£¬Ëù»ñµÃµÄЧ¹ûÔڱȸñÈ®¼¹Ëè°ëºá¶ÏËðÉËÐÞ¸´ÖлñµÃÑéÖ¤¡£¡£Ñо¿Í¬Ê±Ò²Õ¹ÏÖÁËÌØ¶¨Éñ¾ÔªÑÇȺÔÚÉñ¾½á¹¹ÖØÐÞÖеÄ×÷Ó㬣¬ÒÔ´Ë×÷Ϊ¸ÉÔ¤°Ðµã£¬£¬ÉîÈë̽ÌÖÆäÅþÁ¬¼¹Ëè´«µ¼ÊøµÄÒªº¦»úÖÆ£¬£¬½«Îª¹¦Ð§»Ö¸´µÄÌṩÀíÂÛÒÀ¾Ý£¬£¬Íƶ¯¼¹ËèËðÉËÔÙÉúÐÞ¸´ÊÖÒյĿªÕ¹¡£¡£
¹Ç¿ÆÑ§¿Æ´ø¶¯ÈËÈÖÀûÃñ½ÌÊÚ¡¢¹Ç¿ÆºÎÁôÃñÑо¿Ô±ÎªÍ¨Ñ¶×÷Õߣ¬£¬¼¹ÖùÍâ¿ÆË¶Ê¿Ñо¿ÉúÌ·ÔÞ¡¢Ð¤Â¡ÓкÍÂí¾ýÎäΪÅäºÏµÚÒ»×÷Õß¡£¡£¸ÃÑо¿»ñµÃÁ˹ú¼Ò×ÔÈ»¿ÆÑ§»ù½ð£¨32271417£¬£¬32071354£¬£¬U22A20297£©£¬£¬¹ã¶«Ê¡¿Æ¼¼Á¢ÒìÕ½ÂÔרÏîÔÁ¸Û¿Æ¼¼Á¢ÒìÁªºÏ×ÊÖúÏîÄ¿£¨2021A0505110007£©£¬£¬¹ã¶«Ê¡×ÔÈ»¿ÆÑ§»ù½ð-ÓÅÒìÇàÄêÏîÄ¿£¨022B1515020083£©£¬£¬¹ãÖÝÊÐÖØµãÑз¢ÍýÏ루202206060002£¬£¬202206060003£©µÈ»ù½ðµÄ×ÊÖú¡£¡£
ÂÛÎÄÁ´½Ó:https://www.science.org/doi/10.1126/sciadv.ado9120