ngµç×ÓÓÎÏ·ÐÂÎÅÍøÑ¶£¨Í¨Ñ¶Ô±¶¡¶«±ø£©½üÆÚ£¬£¬£¬Á¥ÊôµÚÈýҽԺ˧ÐÄÌΡ¢Îº²¨½ÌÊÚÍŶÓÔÚÒ©¼ÁѧÁìÓò¹ú¼Ê¶¥¼¶Ñ§ÊõÆÚ¿¯¡¶Journal of Controlled release¡·(IF=10.8)ÉϽÒÏþÌâΪ¡°Nanodrug modified with engineered cell membrane targets CDKs to activate aPD-L1 immunotherapy against liver metastasis of immune-desert colon cancer¡±µÄÔ´´ÐÔÑо¿Ð§¹û¡£
½á³¦°©µÄ·¢²¡ÂÊÏÖÔÚÈÔ³ÊÉÏÉýÇ÷ÊÆ£¬£¬£¬Êdz£¼ûµÄÏû»¯µÀ¶ñÐÔÖ×ÁöÖ®Ò»¡£¸Î×ªÒÆÊǽ᳦°©×î³£¼ûµÄÔ¶´¦×ªÒÆ·½Ê½£¬£¬£¬Ô¼25%µÄ½á³¦°©»¼ÕßÔÚÈ·Õïʱ¼´·ºÆð¸Î×ªÒÆ£¬£¬£¬ÉÐÓÐÔ¼15-25%µÄ½á³¦°©»¼ÕßÔÚ¸ùÖÎÐÔÊÖÊõºó·ºÆð¸Î×ªÒÆ¡£Í¬Ê±£¬£¬£¬¸Î×ªÒÆÒ²Êǵ¼Ö½᳦°©Ïà¹ØéæÃüµÄÖ÷ÒªÔÒò¡£
ÃâÒß¼ì²éµã×è¶Ï£¨ICB£©ÖÎÁÆÔÚ¶àÖÖÍíÆÚʵÌåÁöÖÐÌåÏÖ³öÁËÓÅÒìµÄÖÎÁÆÐ§¹û¡£¹ØÓÚ²»¿ÉÇгýµÄ½á³¦°©¸Î×ªÒÆÁö£¬£¬£¬ÃâÒßÖÎÁƳÉΪĿ½ñµÄÑо¿ÈÈÃÅ¡£È»¶ø£¬£¬£¬ÊÜÖÆÓÚ΢ÎÀÐÇÎȹ̣¨MSS£©»ò´íÅäÐÞ¸´ÂѰױí´ïÍêÕû£¨pMMR£©ÐͽáÖ±³¦°©¸Î×ªÒÆ»¼ÕßµÄÌØÊâÃâÒß΢ÇéÐΣ¬£¬£¬½öÉÙÊý½á³¦°©¸Î×ªÒÆ»¼ÕßÄÜ´ÓÃâÒßÖÎÁÆÖÐÊÜÒæ¡£Ì½Ë÷еÄÐͬÖÎÁÆÄ£Ê½¡¢ÔöÃô½áÖ±³¦°©¸Î×ªÒÆ»¼ÕßÃâÒßÖÎÁÆÐ§¹ûÊÇÁÙ´²Ø½Ðè½â¾öµÄÆ¿¾±ÎÊÌâ¡£

Ñо¿Ê¾Òâͼ
ΪÃ÷È·MSS/pMMR½áÖ±³¦°©¼°½áÖ±³¦°©¸Î×ªÒÆ¶ÔICBÖÎÁÆÏìÓ¦Âʵ͵ÄÒªº¦ÒòËØ£¬£¬£¬Ñо¿ÍŶÓÊ×ÏÈÆÊÎö²î±ð΢ÎÀÐÇ״̬Ͻ᳦°©¼°¸Î×ªÒÆµÄÃâÒß΢ÇéÐÎÌØÕ÷£º£º£ºÓëMSI-HÐͽ᳦°©Ïà±È£¬£¬£¬MSS/pMMR½á³¦°©Ô·¢ÔîΪ½þÈóɨ³ýÐÍÃâÒß΢ÇéÐÎÇÒMSS/pMMR¸Î×ªÒÆÔî¾ßÓÐÓëÔ·¢ÔîÀàËÆµÄÃâÒßÒÖÖÆÎ¢ÇéÐΣ¬£¬£¬Õâ¿ÉÄÜÊǵ¼ÖÂMSS/pMMR½á³¦°©¸Î×ªÒÆ»¼Õß¶ÔPD-1/PD-L1ÐźÅ×è¶ÏÖÎÁƼ«µÍÏìÓ¦µÄÖ÷ÒªÔÒò¡£

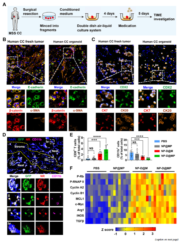
·ÂÉúÄÉÃ×Ò©ÎïÔڽ᳦°©ÈËÔ´ÀàÆ÷¹ÙÄ£×ÓÖеÄÃâÒßµ÷¿ØÐ§ÄÜ
Õë¶Ô½á³¦°©¸Î×ªÒÆÁöµÄÃâÒßÒÖÖÆÎ¢ÇéÐΣ¬£¬£¬Ñо¿ÍŶÓʹÓÃCRISPR-Cas9ÊÖÒÕÇóýÖ×Áöϸ°ûĤÍâòPD-L1ÂѰף¬£¬£¬Ìáȡϸ°ûĤÄÒÅÝ£¬£¬£¬²¢ÓÃÆäÖÆ±¸¹¤³Ìϸ°ûϸ°ûĤÐÞÊεķÂÉúÄÉÃ×Ò©Î£¬£¬ÅäºÏµÝËÍϸ°ûÖÜÆÚÂѰ×ÒÀÀµÐÔ¼¤Ã¸1/2/5/9ÒÖÖÆ¼Á£¨CDKi£©ºÍPD-L1¿¹Ìå¡£¸ÃÄÉÃ×Ò©Îïͨ¹ý¹¤³Ì»¯Ï¸°ûĤ£¨CCM£©½éµ¼µÄÖ×ÁöͬԴ°ÐÏòºÍPD-L1¿¹Ìå½éµ¼µÄ×Ô¶¯°ÐÏòʵÏÖ¸Î×ªÒÆÁöµÄ¾«×¼µÝËÍ£¬£¬£¬°ÐÏòÖ×Áö΢ÇéÐÎÖеݩϸ°û¼°Ö×ÁöÏà¹ØËèϵϸ°û£¨TAMC£©£¬£¬£¬²¶»ñG2/Mϸ°ûÖÜÆÚ£¬£¬£¬ÓÕµ¼°©Ï¸°ûÃâÒßÔÐÔéæÃü£¬£¬£¬Ôö½øCD8+ Tϸ°û½þÈ󣬣¬£¬½«¡°À䡱Ö×Áöת±äΪ¡°ÈÈ¡±Ö×Áö£»£»Í¬Ê±£¬£¬£¬ÒÖÖÆTAMC£¬£¬£¬Äæ×ªÃâÒßÒÖÖÆÎ¢ÇéÐΣ¬£¬£¬ÔöÃôMSS/pMMR½á³¦°©¸Î×ªÒÆµÄICBÖÎÁÆÐ§¹û¡£¸Ã°ÐÏòÖÎÁÆÏµÍ³Ôڽ᳦°©¸Î×ªÒÆ£¨PDX£©Ä£×Ó¼°ÈËÔ´ÀàÆ÷¹ÙÄ£×ÓÖоßÓÐͬÑùµÄÐͬÃâÒßÖÎÁÆÐ§¹û¡£
ÔÚ´ËÏîÑо¿ÖУ¬£¬£¬CDKi½éµ¼µÄÃâÒß¼¤»îÓëICBÖÎÁÆÐͬ£¬£¬£¬ÏÔÖøÔöÇ¿¡°ÃâÒß»ÄÔÐÍ¡±½á³¦°©¸Î×ªÒÆµÄÃâÒßÖÎÁÆÐ§¹û¡£±ðµÄ£¬£¬£¬ÓëʹÓÃÖ×Áöϸ°ûϵȪԴµÄϸ°ûĤÐÞÊÎÄÉÃ×Ò©ÎïµÄ³£¼ûÒªÁì²î±ð£¬£¬£¬±¾Ñо¿Ê¹Óû¼ÕßȪԴ½á³¦°©Ô´úϸ°ûĤ¾ÙÐзÂÉúÐÞÊΣ¬£¬£¬²¢ÔÚ¶àÖÖÈËÔ´»¯½á³¦°©/¸Î×ªÒÆÄ£×ÓÖоÙÐÐҩЧÆÀ¼Û£¬£¬£¬ÒâζמßÓиüºÃµÄÁÙ´²×ª»¯Ç±Á¦¡£×ÛÉÏ£¬£¬£¬´ËÏîÑо¿ÎªMSS/pMMR½á³¦°©¸Î×ªÒÆÌṩÁËÒ»ÖÖÓÐÔ¶¾°µÄÖÎÁÆÕ½ÂÔ£¬£¬£¬ÓÐÍû¸ÄÉÆÔ¤ºó¡£
Á¥ÊôµÚÈýҽԺ賦Íâ¿Æ²©Ê¿ºó¶¡¶«±ø¡¢ÁºÈÙÆÓºÍÄÉÃ×ҽѧÖÐÐÄÀîïIJ©Ê¿ÎªÂÛÎÄÅäºÏµÚÒ»×÷Õߣ¬£¬£¬ÄÉÃ×ҽѧÖÐÐÄ˧ÐÄÌνÌÊÚºÍ賦Íâ¿ÆÎº²¨½ÌÊÚΪÅäºÏͨѶ×÷Õß¡£¸ÃÏîÑо¿ÊÂÇé»ñµÃ¹ú¼Ò×ÔÈ»¿ÆÑ§»ù½ðÖØµãÏîÄ¿¡¢¹ãÖÝÊпƼ¼ÖصãÏîÄ¿¡¢Öйú²©Ê¿ºó¿ÆÑ§»ù½ðµÄ×ÊÖú¡£
ÔÎÄÁ´½Ó£º£º£ºhttps://www.sciencedirect.com/science/article/abs/pii/S016836592400213X